Breadcrumbs

HP & Boiler - Shunt configuration

A very common hybrid configuration of heat pump systems with boilers is by using an open header (shunt connection). An open header creates an additional hydraulic separation between the two energy-supplying systems. These types of configurations become interesting if there is a need for the possibility of operating these systems together and if it is not wanted to use an additional switching 3-way valve. HP & Boiler - Switchable serial Configuration . Make sure that the “Reverse drag flow power on return” block is correctly filled in in order to avoid making design mistakes. Shunt

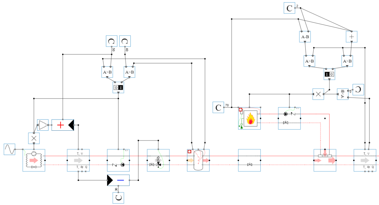
HP & Boiler - Reverse shunt in return - HP on/off control

image-20191211-145007.png

Working principle

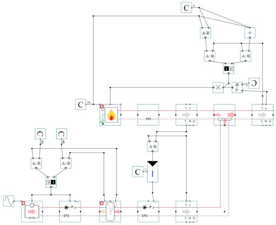
The heat pump has a reverse shunt configuration in the return pipe with the boiler. More information about the different configuration possibilities can be found in Hybrid production Heating . The heat pump will act as an pre-heater to the boiler. This will result in a slightly lower efficiency of the boilers but using a combination of heat pump and boiler systems offer the added value of reducing the overall primary energy consumption.

The heat pump will pre-heat the return water to a certain temperature. Afterwards, the boiler will increase the temperature further to the desired installation supply temperature. In the case of using an on/off control principle, the boiler is activated when the flow temperature of the system drops under 68°C, and deactivated when the flow temperature rises over 72°C. The activation also includes a check for the minimal flow rate, if the flow rate through the system is insufficient, the boiler won’t be activated. For instance, if the installation is shut down, the temperatures in the pipes will drop but the boiler won’t be activated because there is no flow through the system.

image-20191211-144951.png

The working principle of the HP control is explained in HP Basic control strategies .

The reverse shunt connection also has a pump flow control, which measures and controls to a constant temperature difference between the ingoing temperature to the boiler and the supply temperature from the heat pump. This is further explained in the template “Pump control - Temperature control over open header - 2 points” found in Advanced pump control .

image-20191211-145051.png

A Ground Source Heat Pump (GSHP) is used in this template, but an Air Source Heat Pump (ASHP) can also be used, this is further explained in Heat pump .

Parameters that must be changed in order to use this model correctly:

All of the parameters for the on/off control of the boilers and heat pump have been explained previously on the HP & Boiler - Parallel configuration page. The only additional remark is the pump control over the shunt connection. The constant standard temperature difference is set on 1 degree, but can even be reduced up to 0.5 degrees.

Notices/Remarks

  • The user should lock the nominal thermal power and temperatures of the HP. If not, the software will calculate with the propagated power and return temperature from the installation.

image-20191211-084014.png
  • When using a thermal energy storage vessel, the user should lock the temperature regime of the heat pump. If not, the software will calculate with the propagated power and return temperature from the installation. The locked temperature regime is visualised in the figure below.

image-20191211-084212.png
  • There are default COP and power tables for the heat pump, but these can be changed by the user.

  • The user can change the design temperatures, thermal power, end units, … But keep in mind that the controls have to be changed as well. This can be done by changing the setpoint values.

  • If the user changes the power of the end-units, the thermal capacity of the heat pump doesn’t change automatically. The user should implement a correct condenser capacity corresponded with the thermal power of the condenser. The same goes for the capacity of the boiler.

More information about the HP and boiler can be found in Heat pump and Boilers .

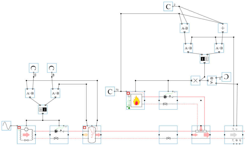
HP & Boiler - Reverse shunt in return - HP modulation

image-20191212-073034.png

This template is a combination of the previous template “HP & Boiler - Reverse shunt in return - HP on/off control” and the template Air Source Heat Pump - Modulating .

The modulating control of the HP can easily be changed to a stage control by replacing the heat pump part with the template Heat Pump stages .

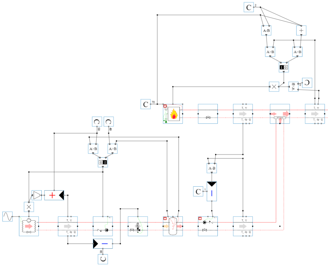
HP & Boiler - Reverse shunt in supply - HP on/off control

image-20191211-152548.png

The boiler is a reverse shunt configuration in the supply pipe with the heat pump. More information about the different configuration possibilities can be found in Hybrid production Heating .

The boiler will act as a top-up installation. This means that if the heat pumps are not able to reach the desired installation supply temperature, the boilers will turn on and increase the supply temperature to the required level. The major difference between connection the boilers via a shunt connection in the supply and connection the heat pump via shunt in the return line is whether the installation volume flow rate will be circulated completely through the heat pump’s storage tank. In cases of a variable flow system where the installation volume flow rate is limited, implementing heat pumps directly and the boilers via shunt might improve the relative contribution of the heat pump. However, this is very case dependent and should be checked with simulations. A possible negative consequence is that the storage tank experiences a higher volume flow rate in design conditions, This could negatively affect the stratification of the buffer vessel and increase the amount of heat pump start/stops.

Furthermore, this template is similar to the previous template “HP & Boiler - Reverse shunt in return - HP on/off control”, except for the activation signal of the boiler combined with the activation signal of the boiler pump.

Parameters to change in order to use this model correctly

The control strategy is very similar to the parallel on/off control. All the necessary control parameters are described in: HP & Boiler - Parallel configuration

HP & Boiler - Reverse shunt in supply - HP modulation

image-20191212-073107.png

This template is a combination between the previous template “HP & Boiler - Reverse shunt in supply - HP on/off control” and the template Air Source Heat Pump - Modulating .

The modulating control of the HP can easily be changed to a stage control by replacing the heat pump part with the template Heat Pump stages .

Parameters to change in order to use this model correctly

The control strategy is very similar to the parallel modulation control. All the necessary control parameters are described in: HP & Boiler - Parallel configuration

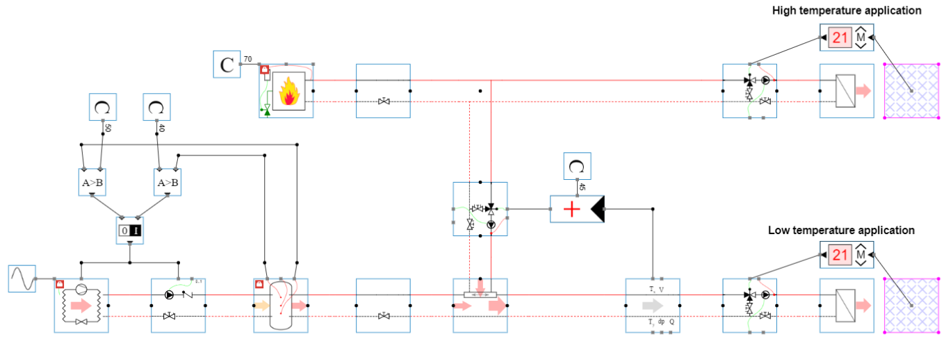
HP & Boiler - Reverse shunt in supply - HP on/off control - LT and HT header separated

image-20191211-152516.png

This template is similar to the previous template “HP & Boiler - Reverse shunt in supply - HP on/off control”, except in this case there is a Low Temperature (LT) and High Temperature (HT) header which are separated. The heat required for the HT header is only delivered by the boiler, not the heat pump. The HP will deliver as much heat possible to the LT header, but if the heat delivered by the HP is insufficient, the boiler will deliver the remaining required heat.

This is a good concept if the heat pump has a much lower thermal power than the design thermal power of the LT header. This way, the return temperature going to the HP can be lower than the combined return temperature from the LT and HT header in the case of parallel production. The separation of a low and high temperature collector is also interesting for system with domestic hot water.

The supplied temperature of the boiler to the LT header is controlled by a 3-way modulating valve. The PI controller of the 3-way valve will make sure the supply temperature is controlled to 45°C. If the supplied temperature of the HP is already 45°C, the three-way valve is closed meaning there wont be any hot water supplied from the boiler. If the supplied temperature of the HP is lower than 45°C, the boiler will deliver the hot water required (in this case at 70°C) to deliver 45°C to the LT header.

image-20191211-151220.png

Control parameters

Similar control compared to the HP & Boiler - Parallel configuration case with an additional temperature control on the LT circuit in order to control the contribution of the boiler in the LT collector.

HP & Boiler - Reverse shunt in supply - HP modulation - LT and HT header separated

image-20191212-073152.png

This template is a combination between the previous template “HP & Boiler - Reverse shunt in supply - HP on/off control - LT and HT header separated” and the template Air Source Heat Pump - Modulating .

The modulating control of the HP can easily be changed to a stage control by replacing the heat pump part with the template Heat Pump stages .