Breadcrumbs

HP & Boiler - Parallel configuration

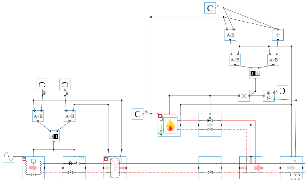
HP & Boiler - Parallel - HP on/off control

image-20191211-133626.png

Working principle

The boiler and heat pump are organised in a parallel configuration. More information about the different configuration possibilities can be found in Hybrid production Heating .

The boiler is activated when the flow temperature of the system drops below 68°C, and deactivated when the flow temperature rises above 72°C. The activation also includes a check for the minimal flow rate, if the flow rate through the system is insufficient, the boiler won’t be activated. For instance, if the installation is shut down, the temperatures in the pipes will drop but the boiler won’t be activated because there is no flow through the system. During the activation of the boiler, an isolation valve at the boiler will open.

image-20191211-133453.png

The working principle of the HP control is explained in HP Basic control strategies .

A Ground Source Heat Pump (GSHP) is used in this template, but an Air Source Heat Pump (ASHP) can also be used, this is further explained in Heat pump .

Parameters to change in order to use this model correctly


image-20230621-131727.png
  1. Buffer vessel wanted temperatures

  2. Desired boiler temperature set point:

    • This is a constant and can be changed according to the appropriate setting.

  3. Hysteresis control offset based on a upper and lower temperature limit. These temperatures should be measured on the storage vessel.

  4. Minimum flow for boiler operation [m³/h]: the boiler will not be able to activate when the measured volume flow rate is lower than the prescribed amount. Here a low value of 0.05 m³/h was chosen, but it is best checked in simulation to find a correct value.

  5. Heat pump:

    • Make sure to fill in the design power. For heat pumps, the design power is always specified with a corresponding evaporator temperature and condenser temperature. These values should also be flled in correctly and can be found on the datasheet of the heat pumps. Do not forget to lock these values after filling this in.

    • Since the performance of heat pumps vary with the type of refrigerant, heat exchangers, compressors,… One should always make sure that the appropriate COP and power tables are filled in for the specific heat pump that is being used. This information is often not public knowledge and one should ask the heat pump supplier for this information. This is very important because if this is not done correctly, the heat pump’s performance during the simulations will not match the real values.

    • The compressor configuration can be chosen as well. You can choose between implementing a variable speed drive (VSD) on the compressor of the heat pump. In this configuration the heat pump will modulate the compressor speed based on the load of the system. You can also implement a minimum modulation in percentage for the compressor. If the heat pump does not have a VSD but rather has mulitple compressor stages, the fixed speed configuration can be chosen. For this configuration, the amount of stages of the heat pump can be taken into account. The heat pump will then cycle between the different compressor stages based on the heat load of the system.

    • image-20230626-085955.png

      Beware of using minimal modulation values for which no prescribed COP value and electrical power consumption is given in the heat pump tables. Makes sure to adapt the power and COP tables to the heat pump’s specific performance tables.

    • Make sure to also fill in the condenser capacitance, as this will play a role in limiting the amount of heat pump resets, if the heat pump starts up or shuts down. This value can be calculated by using the water content of the boiler and the approximated metal mass. More information can be found under Heat pump

image-20230622-151655.png
  • The KV value if this is known, this parameters is important when examining the pumps energy usage and pump heads.

  • Buffer vessel:

    • The design volume is based on the capacity of the installed heat pumps. A calculation tool for a first estimation of the buffer vessel size can be found here: Thermal storage heating

    • The design heat flow of the storage tank should be locked and be equal to the sum of the installed heat pump power.

    • The operational regime of the heat pumps: this is a parameter that should be filled in based on the installation specifications.

image-20230622-150354.png
  • Controlled dynamic Boiler: Boilers

    • Make sure to fill in the thermal capacity. This will play a role in limiting the amount of boiler resets, if the boiler starts up or shuts down. This value can be calculated by using the water content of the boiler and the approximated metal mass. More information can be found under Boilers

    • The controlled dynamic boiler has an internal PI- controller. The appropriate PI settings should be filled in here. More information can be found under PI controller .

    • The minimal power percentage of the boiler. If the demand of the boiler is lower than this value, the boiler will turn off. The boiler will restart if the wanted modulation of the boiler is higher than 0.2%.

image-20230622-154419.png


  • Parallel production:

    • In order to make sure that the software calculates the right design flows of the different parallel branches correctly, users should take care when filling in the Parallel production block. This step is very important because the correct propagation of the design flowrates will determine the valves, pipe sizes and pumps that the software will select. If both parallel branches are designed for half of the total installed power of the end units the following steps should be taken:

(for more information about the possible settings of the parallel production base units , see the following page: Parallel )

  1. Choose under the tab power propagation for the option : “Regular”

  2. The primary power percentage should be filled in with a value of 50 %. Now each parallel branch is designed for 125 kW out of the total installed power of 250 kW. The heat flow on primary gate should not be changed, the primary power percentage value has priority and will overrule the value filled in.

image-20230621-124804.png
image-20230621-124455.png

Notices/Remarks

  • The user should lock the nominal thermal power and temperatures of the HP. If not, the software will assume the propagated power and return temperature from the installation.

image-20191211-084014.png
  • When using a thermal energy storage vessel, the user should lock the temperature regime of the heat pump. If not, the software will assume the propagated power and return temperature from the installation. The locked temperature regime is visualised in the figure below.

image-20191211-084212.png
  • There are default COP and power tables for the heat pump, but these can be changed by the user.

  • The user can change the design temperatures, thermal power, end units, etc. Keep in mind that the controls have to be changed as well. This can be done by changing the setpoint values.

  • If the user changes the power of the end-units, the thermal capacity of the heat pump doesn’t change automatically. The user should implement a correct condenser capacity corresponded with the thermal power of the condenser. The same applies for the capacity of the boiler.

More information about the HP and boiler can be found in Heat pump and Boilers .

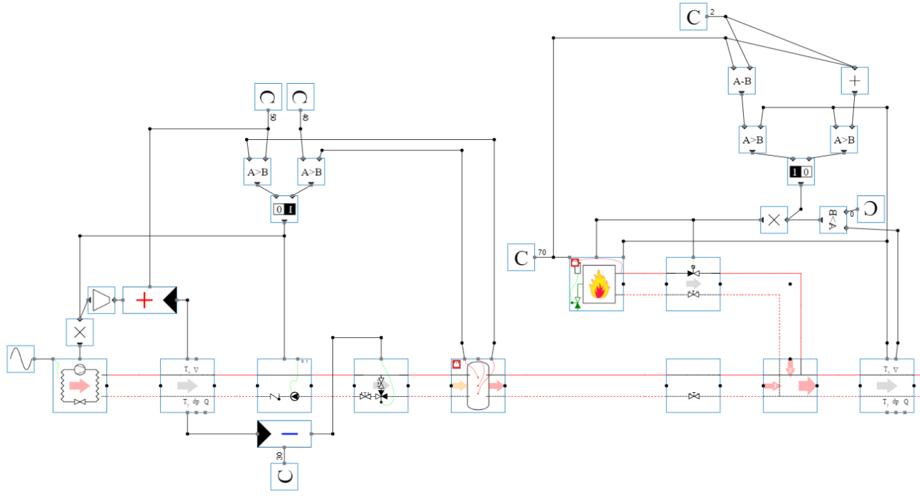
HP & Boiler - Parallel - HP modulation (VSD)

image-20191212-073323.png

This template is a combination of the previous template “HP & Boiler - Parallel - HP on/off control” and the template Air Source Heat Pump - Modulating .

Additional control parameters

  • PI-controller for HP modulation:

    • When the heat pump has a VSD, the output of the heat pump can be modulated down to the necessary value by using a PI-controller on the supply temperature provided by the heat pump. The PI controller is activated based on the buffer vessel temperatures. The default value for the proportional band is 10 with an integration time of 1200.

  • PI controller for heat pump return temperature

    • The passive dividing circuit is implemented for heat pumps which are not able to deal with variable flow through the evaporator. The second functionality is by making sure that the prescribed temperature increase for the heat pump are always repected. The PI controller will open the valve when the buffer vessel primary return temperature is too low. The return temperature to the heat pump will increase.