Breadcrumbs

Air Source Heat Pump - Modulating

Working principle

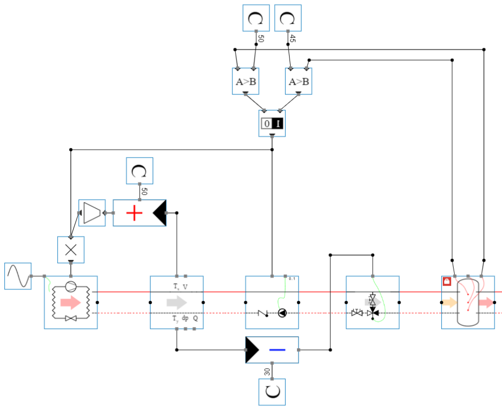
An air source heat pump (ASHP) extracts heat from the ambient air at the evaporator side and delivers (more) heat to the heating system at the condenser side. Figure 1 illustrates the ASHP model with modulating controls that can be found in the Hysopt Inspiration Library.

Heat pump activation

The heat pump and the related pump are activated based on the temperature inside the thermal store. In the model from the inspiration library, the heat pump is activated if the temperature at the top of the thermal store is below 35°C, and is deactivated if the temperature at the bottom of the thermal store is above 40°C.

Heat pump modulation

A positive PI-controller (red plus sign) is used to modulate the heat pump to achieve a flow temperature of 40°C. By default, the heat pump is modulated between 30% and 100%. This minimal modulation can be changed by changing the ‘scaling and truncation’ base circuit input fields.

Return temperature control

A 3-way modulating valve is added in the return pipe in this layout to maintain a minimal return temperature arriving at the heat pump. A second PI-controller (with a blue plus sign) controls the 3-way valve and has a minimal return temperature setpoint of 30°C in this case.

image-20230106-154310.png
Figure 1: Modulating heat pump example

Notices/Remarks

  • The user should lock the design power of the heat pump and the related temperatures of the HP. If not, the software will calculate with the propagated power and with the design flow temperature as the reference condenser temperature.

image-20230106-155717.png
Heat pump input fields
  • When using a thermal energy storage vessel, the user should lock the temperature regime of the heat pump. If not, the software will calculate with the propagated power and return temperature from the installation.

image-20230106-160106.png
Thermal store input fields
  • There are default COP and power tables for the heat pump, but these can be changed by the user.

  • The user can change the design temperatures, thermal power, end units, etc. But keep in mind that the controls have to be changed as well. This can be done by changing the setpoint values.

  • If the user changes the power of the end-units, the thermal capacity of the heat pump doesn’t change automatically. The user should implement a correct condenser capacity corresponded with the thermal power of the condenser.

More information about the HP can be found in Heat pump .

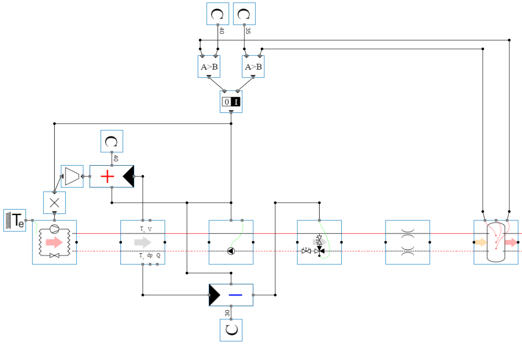
Ground Source Heat Pump (GSHP) - HP modulation

image-20191211-073616.png

Idem as the previous template, except this is a Ground Source Heat Pump (GSHP) instead of an Air Source Heat Pump (ASHP). The difference is specified in Air source vs. Ground source heat pump (under construction) .