Breadcrumbs

Partial load analysis

Partial load design analysis makes it possible to see how the flow rates react when one or more valves aren’t opened fully or pumps are not operating at 100%. This can be used to analyse balancing.

Opening the partial load design layer

Opening the layer is quite easy, the button for opening this is in the upper right corner and just clicking it opens up the layer. The button lights up blue when it is activated.

image-20231128-153646.png
Figure 1: The partial load layer

You might notice that the base circuits with a valve or pump get a green text on them saying on, off or a percentage.

image-20231130-145341.png
Figure 2: Partial load analysis

Using the partial load analysis

Running the partial load analysis, requires the computation of ‘Compute design flows’,' Select pipes' and ‘Optimise components’. If you haven’t run all of those, you see the following labels on your pipes:

image-20231129-160158.png
Figure 3: An erroneous partial load analysis

You also have to change the percentage or the partial load button before it calculates the actual volume flows and the difference to the design volume flow. If you did this correctly, you might see the following labels pop-up:

image-20231130-100351.png
Figure 4: A successful partial load analysis

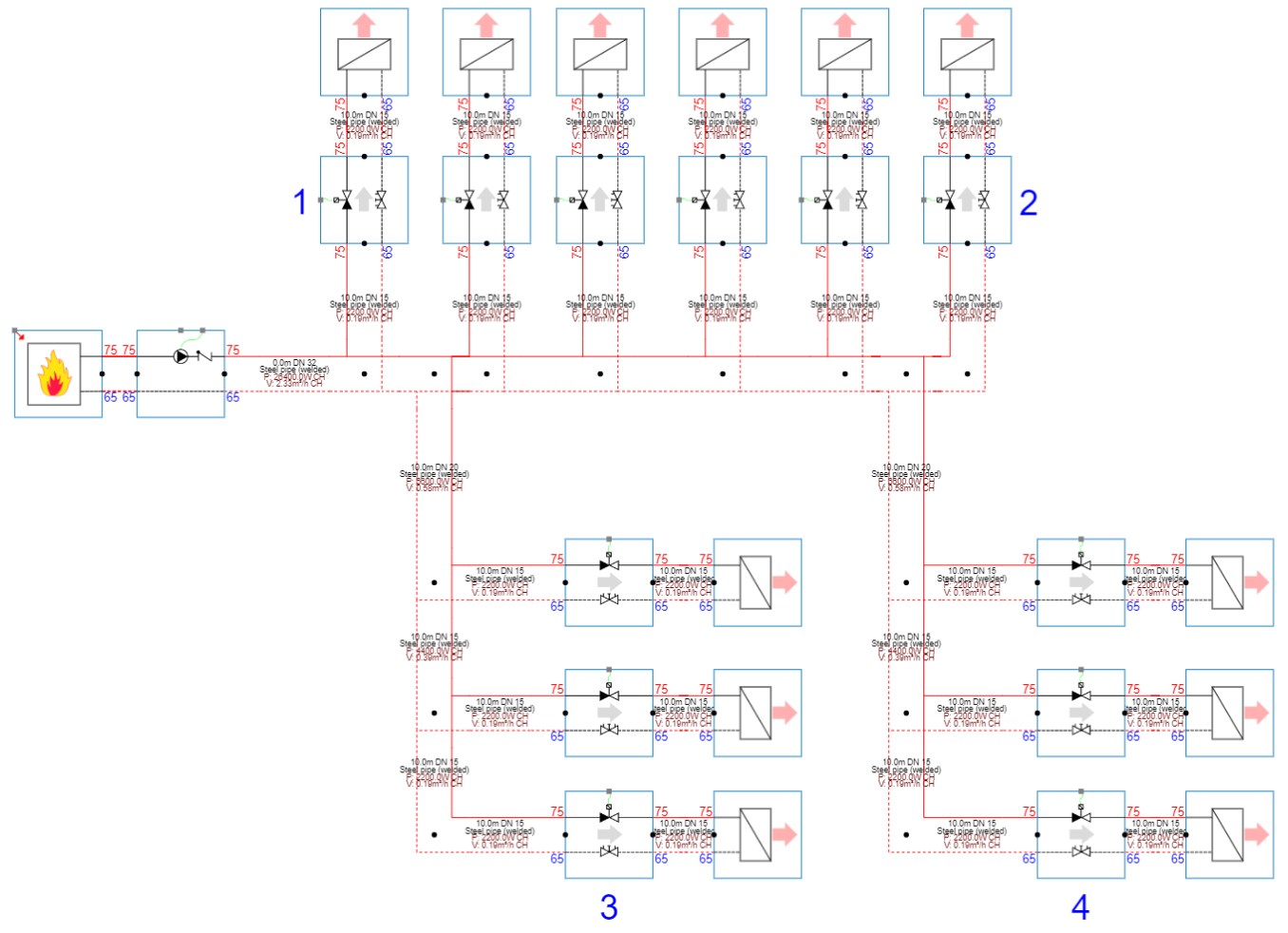
Example 1: static balancing versus dynamic balancing

We will use the same installation twice in this example. Twelve identical radiators have a power of 2200W and a temperature regime of 75/65/20°C. All those radiators have a kv-value of 4.08 m³/h/√bar. all the pipes have a length of 10m, you can change this quickly by using 'Alt' while clicking on a pipe. You then select all the pipes on this canvas and easily change the length of all those simultaneously. All the valves are on-off with a balancing valve. Notice that when these changes are made, calculations should be rerun.

image-20231204-085941.png
Figure 5: Static balanced model

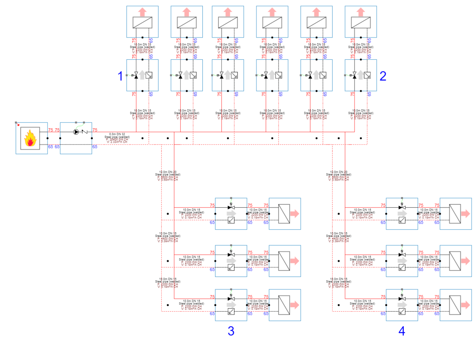
Also, make a copy of this circuit and paste it next to this one. Then change all the on-off valves in the copy to ‘flow regulator with on-off valve’. The model looks like the following:

image-20231204-090352.png
Figure 6: Dynamic balanced model

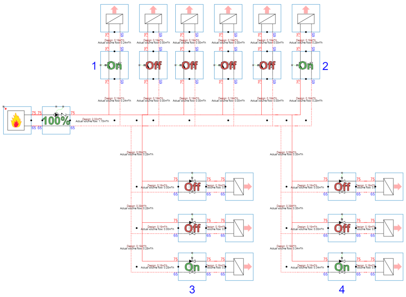
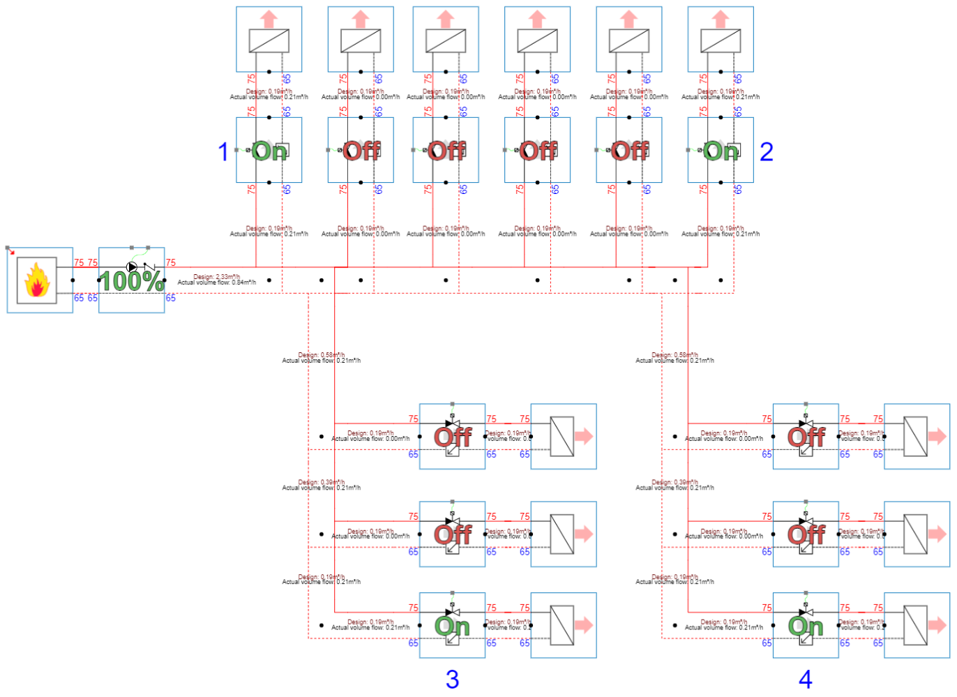
Now go through the computational steps of the Hysopt Optimiser: ‘System check’, ‘Compute design flows’, ‘Select pipes’ and ‘Optimise components’. Next, open the partial load layer and change the on-state to off and back to on. If you compare the design and actual flows when all the valves are open in both models, you see that they are quite close to each other. The difference is when you close all the valves except for valves 1,2,3 & 4. If you then compare the static and dynamic balanced models, you notice some differences, especially in the actual volume flow rates.

image-20231204-101003.png
Figure 7: Static balanced model in partial load


image-20231204-101143.png
Figure 8: Dynamic balanced model in partial load

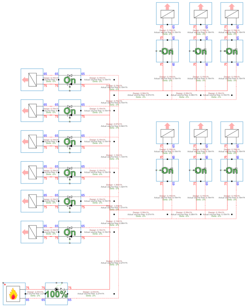
You can see that in the dynamic balanced model, the actual flow rates are a lot closer to the design volume flow rates. This is the biggest benefit of dynamic balancing. The dynamic valves work as flow limiters because you set a desired flow rate and that ensures that a larger flow rate does not take place.