Breadcrumbs

Guided Trial License Exercise

The goal of this exercise is to become familiar with HVAC optimization workflows in the Hysopt software. Are you new to Hysopt? Don't worry, this guide provides clear, step-by-step instructions to complete the exercise successfully. The necessary models to start the exercise are pre-made and can be found in the Project folder on your company’s Hysopt account.


If at any point during the exercise the user requires additional information on specific Hysopt components (also called base circuits (BC)), the extensive wiki page can be very helpful. If you have never worked with the software before, it will be useful to watch the introduction video and learn about the Hysopt anatomy:

Getting started with Hysopt

Hysopt Demo - Video Presentation

The Hysopt anatomy

Scope

Client X aims to decrease the carbon emissions and energy usage of one of their buildings.

Company Y has been tasked with designing the refurbished energy system for this project. In pursuit of the most cost-effective solution for these refurbishment requirements, Company Y opts to utilize the Hysopt Optimizer software to validate their strategies. The Hysopt software will be used to analyze the implementation of heat pumps into the current building’s energy system.

The trial exercise has two main goals, the first one is to get started with using the Hysopt Software and getting familiar with common workflows within the software. The second goal is to gain key insights in heat pump sizing and the importance of amending your system prior to implementing heat pumps.

The exercise is dived in the following parts:

  1. Analysis of current system and model

  2. Optimization of hydraulic concept and lowering supply temperatures

  3. Integrating optimal sized ASHP


Getting started

  • Hysopt access: as an attendee of our Trial programme, you have received an invite for a temporary access to the Hysopt software. Click the link in the email from Hysopt to choose a password and set up your account. To go to the Hysopt software, click on the link below:

  • Using the software: we advise the use of an external mouse instead of a trackpad

  • Manual: In the right hand corner, at the question mark, you can open our online user manual (This will lead you back to the Hysopt Wiki, where you have found this exercise. Links to different Wiki-pages about the software usage and components will be provided throughout this exercise.

  • Support: In the right-hand corner, at the question mark, click on “Ask a question” to get in touch with one of our consultants.

  • If we ask to ‘open’ a model, then we have prepared this model for you which you can find in the folder structure under ‘Project’. You can add this model to your model

Opening your first model

  • Open your company’s folder structure by clicking on create/open.

image-20240207-171211.png
Figure 1
  • Make your own personal folder in the Trial License Exercise folder which is located in the Project folder.

  • Go to the Project folder to find the trial license exercise.

image-20240207-172014.png
Figure 2

If you already have a full Hysopt licence, you can find the guided trial exercise following the path depicted below.

image-20240626-075845.png


Open "0. Residential Care Centre - START" from the Hysopt Trial Exercise Folder in the Project folder. Make a copy of this model and place it in your personal folder:

Make sure to change the name of the model to something that is unique. This will avoid confusion for other Hysopt user within your company about the ownership of the current exercise model.

You can copy-paste the entire model by pressing on the highlighted button in Figure 3 (Upper left corner of Hysopt interface).

image-20240119-162311.png
Figure 3: Copy-paste Projects

A pop-up will open and from there select your personal folder by pressing on the location button. Do not forget to press select in the lower right corner to select the folder where you want to copy the model to.

image-20240207-173051.png
Figure 4


Make sure to press save. Once save is selected, the newly copied model will automatically be opened.

image-20240223-114815.png
Figure 5



Quick Hysopt operation guide + explanation

The Hysopt software enables engineers to correctly design and study heating and//or cooling systems in a detailed and correct way. Hysopt models use commonly used HVAC components(Base circuits (BC)) to enable quick system modelling.

The different Base Circuits can be selected from an extensive library for heating, cooling and control Base Circuits. For this exercise we will only need the heating and control library. The different libraries can always be found on the left side of the screen.The Hysopt anatomy

Button logo

Name

Explanation

More information

image-20221202-155213.png

Heating library

This button contains everything that you need to use for a heating circuit

Heating library

image-20221202-155235.png

Cooling library

This button contains everything that you need to use for a cooling circuit

Cooling Library

image-20221202-155317.png

Zones library

This button contains everything that you need to use for drawing the zones of radiators

Zone library

image-20221202-155338.png

Control library

This button contains everything that you need to use for drawing the controls of your model

Controls

image-20221202-155419.png

Text library

This button contains everything that you need to use for drawing text labels

No extra information is available.


The user can select Base circuits from these libraries and simply drag and drop them on the canvas.

The different Base circuits should always be connected to each other. Heating and cooling Base Circuits should be connected to each other with pipes. A heating pipe is visualized by the number 3 on figure 6. Control base circuits should be connected to each other with control signal lines.


Hysopt operation guide

Every keyboard-shortcut implemented in the Hysopt software can be found under the “Operations”-button on the top right side of the screen. The user can execute the following actions by either pressing on an action name or by using the keyboard shortcuts.

image-20240223-123754.png
image-20240223-123929.png

Some important Hysopt operations:

  • Use the mouse wheel to zoom in or out on the canvas.

  • Use right click + mouse pan to navigate through the canvas. This can be changed to Functional questions | How can I change the mouse button used to pan the canvas?

  • To drag and drop a base circuit on the canvas:

    • Go to the heating library on the left side of the screen

    • Open Production

    • Left click on the boiler BC to select it, then left-click somewhere on the canvas to place the BC.

  • To activate the drawing of either heating or cooling pipes press “D” on your keyboard while you the appropriate library is selected. To draw a pipe, left click on the canvas or a BC’s connection node to indicate the starting point of the pipe. Left-click again on a BC connection node to connect multiple BC’s with each other.

  • To select a library, simply click on the library button logo, you can also cycle through these libraries by pressing N.

Before starting the exercise, make sure to delete all Base circuits, pipes and control lines that you have drawn while exploring the software. Select everything by keeping the left-mouse button pressed and then press Delete on the keyboard.


The building and the Hysopt model

At multiple parts of the exercise, there are checkpoint-models available. They can be found in the Trial finished trial model folder under the project folder of your account.

The building in question is a residential care center located near the city of Antwerp, Belgium.

Residential Care Center X was constructed in 1980. Over the years, the building has undergone significant upgrades in insulation. Single-glazed windows have been replaced with triple-glazed windows, resulting in a substantial decrease in the building's energy demand. However, the heating system has remained largely unchanged since its original installation.

Analysis of building prior to refurbishments

Hysopt model

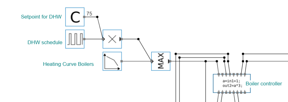
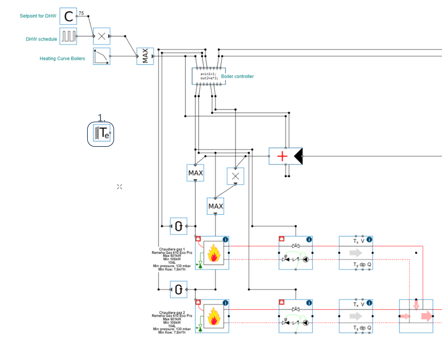
The current heating system of the building comprises two boilers (2 on figure 6). These boilers are low water content boilers and thus require a certain minimum flow. They are connected to the main heating collector through a low loss header, which separates them from the main heating system.

Since every HVAC system has control in place that will determine it’s behavior, Hysopt makes it possible to add control strategies to all Base circuits. Here the boilers are controlled by a Cascade controller (1 on figure 6)

image-20240209-083229.png
Figure 6


Connected to this header is a central heating collector. The main building's end units include radiator circuits, DHW calorifiers, and some local cassette units (fan coil units). Additionally, from the main heating collector, a sub-collector is connected to supply heat to an annex building (circuit 7). The subcollector is separated from the main building by means of an open header.

image-20240223-133820.png
Figure 7

The sub station collector consists of two DHW circuits, a radiator circuit and a small air handling unit with only a single heating coil.

image-20240125-103553.png
Figure 8

The gas consumption of the two condensing boilers was measured in 2023 and amounted to:

1,820 MWh/year.

The load of the energy system was calibrated to match this gas consumption. This process is possible because of all of the end-units were retained from prior to the structural upgrades. The calibrated model has a yearly gas consumption of 1,817,799 kWh/year. On figure [9], the monthly gas consumption of the boilers is visualized. Since the boilers are cascade controlled, the second cascade boiler will only be activated at system peak loads. This is indicated by the significantly lower gas consumption of the second cascade boiler (purple).

image-20240304-154526.png

The different radiator circuits are connected to the main heating collector. The entire circuit is modelled as a single characteristic radiator. Modelling the entire radiator circuit would make the model unnecessarily complex for the goal of this exercise.

Getting the complete radiator circuits in the model is very important from a more technical point of view. As the calculation of correct pump heads and hydraulic balancing is critical to achieve thermal comfort in every room of the building. This step is however more appropriate to be done in the Hysopt Calculator in a later phase of the project.

The radiator circuit is controlled in order to achieve 21°C room temperatures between 8 and 18h. The wanted room temperature is lowered at night to 16°C.

image-20240129-081605.png
Figure 10


All radiator circuits are variable temperature circuits (VT). They use an active mixing distribution circuit ,where the supply temperature to the radiators is changed by using a heating curve. The heating curve changes the wanted supply temperature in function of the environmental temperature. The environmental temperatures during simulation are based on real climatic data from 2023 in Antwerp. There are a lot of available weather profiles to match your project’s location.

Note that the load profile for your system will change if you change the weather profile. When changing your simulation location, the gas consumption of your installation will also change.

image-20240129-075532.png
Figure 11

The DHW system is controlled to maintain 60°C in your DHW storage tank. Due to local requirements, the DHW system is heated to 70°C once per day. The boiler system takes this daily requirement into account and temporarily increases the wanted supply temperature to the building accordingly. During other instances, the boiler supply temperature is also controlled with a heating curve.

image-20240129-080149.png
Figure 12

System check - Hydraulic validation System Check

Before we can do any analysis on the model, the Hysopt- user should always verify if the system is modelled correctly and if there were any hydraulic errors made in the design. This can be done very easily by the integrated system check functionality. The system check button can be found on the top of the Hysopt canvas and is visualized on figure 13. Press the system check button.

image-20240129-103404.png
Figure 13

After you press the System check button, a pop up window opens that shows you an indication of the system was modelled correctly. As can be seen from figure 14, there are still hydraulic errors present in the model and these should be removed before analyzing the system further. On the pop-up window, press the close button.

image-20240223-134329.png


All the errors and warnings are then visualized on the canvas in red and yellow. The red colored base circuits indicate hydraulic errors and the yellow colored base circuits indicate warnings about sub-optimal hydraulic design. If the user hovers over these base circuits with the cursor, the error/warning message is displayed on the canvas, indicating the root cause of the error.

image-20240223-134734.png



The causes of the corresponding errors are listed below:

  1. There is no pump providing head for the collector bypass.

image-20240129-111709.png
Figure 16
  1. The pumps of the active mixing distribution BC’s are connected in line with pumps upstream of these base circuits.

    1. By adding an extra bypass between the two pumps, the two pumps will not interfere with each other.

image-20240129-112055.png
Figure 17
  1. For the fan coil units' circuit and the DHW circuit there are pumps in line. (circuit 5 and 8)

image-20240129-112130.png
Figure 18


Solving hydraulic issues


  1. Remove the collector bypass.

    1. Click on the collector bypass BC.

    2. Press Delete on keyboard.

    3. Do the same for the pipe that was previously used to connect the header bypass to the heating collector

  2. Change the position of the low loss header.

    1. Click on the low loss header base circuit

    2. Press Delete on keyboard.

    3. Since the previous step also deletes the connecting pipes.

    4. Replace a sensor by a low loss header on the downstream side of the active mixing base circuit.

      1. press on the sensor that you wish to replace with the low loss header. (Sensor to be replaced indicated on the figure below).

        image-20240129-125724.png
        Figure 20
      2. press Ctrl+H

      3. A pop up window opens, that shows you the heating library.

      4. Under Header configuration, click on the low loss header and then on Apply. The sensor BC is now changed to a low loss header

image-20240129-125554.png
Figure 21



  1. Replace the Active mixing base circuit with the active mixing with primary bypass base circuit.

    1. Select all Active mixing circuits connected to the main building collector.

    2. Press and hold Ctrl button. While the button is being pressed, manually click on all active mixing circuits connected to the main building collector. Once every BC is selected, release the Ctrl button (see figure below, green color indicates the selected BC’s).

      image-20240129-131818.png
      Figure 22
    3. Press Ctrl+H.

    4. Under distribution circuits, click on Mixing circuit with primary bypass and then on Apply.

image-20240129-132047.png
Figure 23
  1. Delete the most upstream(= closest pump to production) pump on the DHW (circuit 8 on main building collector) and fan coil unit circuit (circuit 5 on main building collector).

    1. Delete the pumps.

    2. Reconnect with new heating pipes..

      • Press “D” on keyboard. heating pipes can now be drawn.

      • Click on unconnected node of the appropriate connection of the pump. Afterwards, click on the unconnected node of the sensor BC.

      • Click on the pipe that was just drawn. On the left side of the screen, the parameter entry window appears. Since the default value of pipe length is zero, this parameter should be changed when drawing in pipes. Fill in 1 m as pipe length, then press the adjacent lock symbol, so that it turns red. Make sure to repeat this step when you draw any pipes during this exercise.

        image-20240129-124317.png
        Figure 19
  2. Press system check again to ensure all hydraulic errors have been resolved.

image-20240129-133735.png
Figure 24

Compute design flows Compute design flows

The next step of the design process in Hysopt is to compute all design volume flows and heat flows.

The way the software deals with this is by propagating the necessary heat flows from the end units to the production units. To make sure this happens correctly, the Hysopt user needs to fill in the design heat flow and the design temperature regime for every end-unit. For this example, this was already prepared but this can be easily verified.

  1. Click on one of the end units from one of the radiator circuits connected to the main building collector. For circuit 4, the design heat flow is 150 kW with a design temperature regime of 80/60°C. The user can verify that 150 kW with a temperature delta of 20°C leads to a volume flow of 6.63 m³/h.

image-20240129-135524.png
Figure 25
  1. Press the compute design flow button in the top banner(next to the system check button we have used before).

image-20240129-134154.png
Figure 26
  1. The system alerts the user of an error still present in the model. This error relates to the propagation of temperatures and heat flows through the model and is therefore only visualised here.

image-20240129-140018.png
Figure 27

a. Since the Annex building was built with other temperature regimes than the main building, the active mixing with primary bypass should take this regime change in to account for the propagation of the design temperatures and volume flows:

image-20240129-140435.png
Figure 28
  • On the active mixing with primary bypass BC of circuit 7 (1 on figure), fill in 80°C for the primary supply temperature parameter. (2 on figure)

image-20240223-135903.png



  1. Look at the start of the main building’s heating collector. The total design heat demand for the building is 1380 kW. Note the 62°C return temperature regime. This value was deduced by the use of energy and mass balances at every node in the system, and is therefore the only correct value for the design temperature regime.

image-20240227-143618.png


Pipe selectionSelect pipes

During the course of this exercise, we deleted some pipes and replaced them with new pipes. The default pipe size of any pipe that is drawn is a pipe schedule DN15. The use of this pipe size would result in significantly too large pressure drops and fluid speeds.

Hysopt uses pipe selection criteria based on industry standards such as:

  • ISSO (International)

  • WTCB (Belgium & Netherlands)

  • CIBSE (England)

  • Custom

The standard that is used can be changed by the Hysopt user in the model settings. Verify that the local standard (WTCB is used for pipe selection).

Hysopt offers the possibility to automatically size every pipe in the system based on international standards. For more information about the amount of readily available standards go to Select pipes. More standards can easily be added upon request.

  1. Click on Model settings

    image-20240129-144727.png
    Figure 31: Model Settings button
  2. In the top banner of the pop-up window, click on pipes.

  3. Verify that under pressure profile, WTCB 14 based is selected.

image-20240129-150007.png
Figure 32

To let the software select all appropriate pipe sizes in your model, press the pipe selection button.

image-20240129-150334.png
Figure 33

A pop-up window opens indicating the pipe lengths added in the model. Press Apply

image-20240129-150545.png
Figure 35

Go to one of the pipes that you drew during a previous part of the exercise. Verify that the pipe size was changed accordingly.

image-20240129-150709.png
Figure 36

If it is not wanted that the software calculates the required pipe size, the user can always lock a custom pipe size on every pipe by pressing the lock button. A red lock icon indicates a locked parameter.

image-20240129-151015.png
Figure 37

Optimize system components

This function calculates all pressure related equipment such as required pump head and required pressure drop over all balance valves.

Press on optimize system components.

image-20240129-152609.png
Figure 38

There is still an error in the model. Press close on the pop up window.

image-20240223-141944.png


Press E to automatically jump to the next error.

image-20240223-142016.png



The selected pump is too small. Unlock the pump curve to make recalculation by the software possible. Press on the red lock icon next to the pump curve when clicking on the Mixing circuit with primary bypass BC of circuit 6.

image-20240223-142504.png


If the pump curve is not visible, activate the “Simulation layer” to visualize more advanced parameters. The simulation layer can be activated by pressing the simulation layer button.

image-20240223-142214.png

If the simulation layer is active, the button turns blue. The simulation layer is indicated on figure 38.

The selected pump is too small for the application. The necessary pump head is recalculated by the software.

Press on optimize system components again in order to let the software size an adequate replacement for the pump. The model indicates no errors and the remaining warnings can be disregarded for now.

image-20240223-142758.png

Dynamic simulationDynamic simulation

In the simulation, at every point in the system and at every simulation time step (standard 30 second time intervals), mass and energy equations are solved to ensure accuracy of the digital twin. The software uses ASHREA-weather profiles for the evaluation of the local ambient conditions but can be changed by the user.

The model is now ready for simulation. In order to make sure the system operates as expected, a short simulation is performed

image-20240129-154235.png
Figure 42
  1. Press on the simulate button.

  2. Verify the simulation duration is 2 days. Otherwise change this parameter.

    1. Modify the start date to 2-february-2023

  3. Verify the simulation location is Antwerpen-Deurne. This is the closest location to our building from which the ASHREA-based weather data is available in the software.

  4. Press Start

  5. Wait until completion of the simulation

image-20240223-143420.png

Do not worry about the initial estimated time of the simulation. The software can only calculate the estimated time correctly once the simulation has started. The 0.02% progress percentage indicates that the software is initializing the simulation.

image-20240223-143938.png
image-20240223-143954.png


To highlight the use of dynamic environment conditions, go to the external temperature sensor. The sensor is placed near the boilers on the canvas. Sensor visualized by 1 on figure below.

Click on the sensor.

image-20240223-144421.png

The user can open the local simulation data on every component by pressing the chart button.

image-20240223-144721.png

This button only appears once a simulation has been concluded on the model

A chart opens visualizing the external temperature External temperature / relative humidity for the 2 days that were simulated. This data stems directly from ASHREA. The entire model is subjected to these environmental conditions, determining a Dynamic load for the HVAC system. As ambient temperatures are between 5 and 9°C, the HVAC system will operate in partial load conditions.

image-20240223-145116.png

The boilers in our model are controlled by using a Heating curveHeating curve (with displacement) . This heating curve lowers the boiler setpoint for higher ambient temperatures. The ambient temperature based output of the boilers can be visualized by clicking on the chart button of the heating curve. As can be seen from the figure above, rather than maintaining a constant boiler temperature of 80°C, the heating curve enables the use of dynamically variating boiler supply setpoints. In this example, for ambient temperatures between 5 and 9°C the boiler setpoint dynamically varies between 61 and 65°C

image-20240223-145428.png

Click on the first sensor after the boiler low loss header. On every sensor a lot of parameters can be visualized after the simulation.

image-20240223-160720.png

As can be seen from the figure above the volume flow on the secondary side of the open header is almost constant. When changing visualized parameter from volume flow to supply temperature we can see some transient supply temperature behavior appear in the system.

There are multiple reasons for this behavior:

  1. Boiler oversizing

    1. The Boiler minimum modulation is 106 kW. Transient On-OFF behavior can be expected at lower loads

  2. Constant flow on secondary side of open header.

    1. A mismatch in flowrate on the primary and secondary side of the low loss header will result in some flow being bypassed. Bypassing too much flow is detrimental for the boiler efficiency and temperature transients.

    2. The reason why transients happen at lower system loads is:

      1. As the second cascade boiler turns off at lower system loads, The secondary flow rate is higher than the primary flowrate, resulting in bypassing a portion of the colder return water back into the secondary supply pipe. The Boiler controller, in turn, tries to mitigate the lower supply temperatures by increasing the heating output. A way to cope with this behavior is to choose for flow control over the low loss header and going to variable flow on the secondary side of the low loss header.Advanced pump control

The boilers do have a minimum flow requirement and this should be taken into account into the low loss header control logic.

We will first simulate our reference model for a full year to benchmark our optimizations against a reference case.

Simulation of a full year

The finished year simulation model for this part of the exercise is available in the finished trial model folder.

The model is now ready for energy analysis. In order to compare the gas usage of the boilers in this model with the measured gas usage of the boilers in real life. We will need to simulate this model for a full year.

image-20240129-154235.png
Figure 42
  1. Press on the simulate button.

  2. Verify the simulation duration is 1 year. Otherwise change this parameter.

    1. Verify the start date is 1-January-2023

  3. Verify the simulation location is Antwerpen-Deurne.

  4. Press Start

  5. Wait until completion of the simulation

It is not necessary to keep the simulation open on your screen. You can even close the model or shut down your computer while the simulation is running. This is because Hysopt is a cloud-based software


Boiler efficiency analysis Boilers

Go to the boilers in your model. Hover over the Gas-metering box close to the boilers. The combined gas usage of the two boilers is visualized here. The gas-usage of the boilers is predetermined by both the building heat load as the efficiency of the boilers. The efficiency of the boilers is in turn determined by the return temperatures they are subjected to.

image-20240304-161921.png

Once this is verified, hover over the upper boiler first. This is the lead boiler in the boiler cascade. The weighted average of the boiler efficiency is shown once you hover the boiler base circuit. The efficiency of the boiler is 87.1%. This is low for condensing boilers. This is because the return temperature going to the boilers is on average very high.

image-20240304-161951.png



Secondly, verify your building load on the sensor BC on the downstream side of the boiler low loss header. Hover with the cursor over the sensor and check the thermal energy. This is the building’s thermal energy load that can be delivered by the energy centre. Note it down because you will need this at a later instance. Since we made changes to our calibrated model, the user should check after every optimization step check if the building’s thermal load is still able to be delivered. If it is not reached, the optimization is not achieving similar comfort level’s as the reference case.

image-20240304-162031.png

The power-weighted return temperature (Here 60.1°C for return temperature upstream of boiler low loss header) is visualized on every sensor when the cursor hovers over a sensor. Condensing boilers typically need return temperatures below 50°C in order for the condensing of the water content in the air. More information about this temperature criteria can be found in the Hysopt Training Modules.

image-20240304-162122.png

The reasons for this high return temperature are:

  • The mixing circuit with primary bypass base circuit also leads to additional mixing of hot supply temperature water back into the return.

  • The low loss header at the boilers, to ensure the boilers of minimal flow. The presence of this low loss header results in mixing hot supply water back in to the boiler return if there is a mismatch between primary and secondary volume flow rate.

  • The low loss header separating the primary building from the annex building.

  • The Passive dividing circuits for the fan coil units, DHW and AHU cause too high return temperatures.

    • (Check this by hovering over the sensors placed in these circuits)

To resolve these low boiler efficiencies partially, following steps are proposed.

  1. Remove the highlighted primary pumps.

    image-20240129-161408.png
    Figure 44
  2. Change the Mixing circuits with primary bypass by active mixing circuits.

image-20240209-093926.png
Figure 45


a. Select all highlighted BC’s.

b. Press Ctrl+H

c. Under distribution circuits, select active mixing BC

  1. Add flow rate control to the primary pumps for both the low loss headers.

    1. Insert an example model on to your canvas. (upper left banner)

      image-20240129-162413.png
      Figure 46
    2. Select Low loss header control Model

      1. Press insert

      2. large grey box appears on your canvas.

      3. Move it to an empty space on your canvas.

      4. On the top left corner of the banner press paste.

      5. We will replace the boilers system from the our previous model with the boiler system of the inserted model with the low loss header control. At the boiler low loss header of your initial simulated model, delete everything upstream of the main building heating collector. (Indicated on figure 46)

        image-20240227-160544.png


      6. Select everything on the upstream part of the main building collector of the inserted model and press Ctrl + C.

      7. Press Ctrl+ V to paste this part on another place on your canvas.

      8. On the top left corner of the banner press paste.

      9. Connect this part to the main building collector of your initial model.

    3. Do the same for the low loss header control of the low loss header between the main building and the annex building collector.

      1. Connect the control wires to the appropriate sensor outputs.

    4. Delete the inserted model again.


image-20240305-161747.png


  1. Change for the fan coil units and DHW (main building collector) and the air handling unit (sub-collector annex building) the passive dividing circuit to throttling circuit.

    image-20240227-160706.png


    1. Select the three passive dividing circuits (highlighted on figure 47 in green) (Keep Ctrl pressed while clicking on the three base circuits)

    2. Press Ctrl+H

    3. Under distribution circuits, select throttle circuit and then apply.

image-20240131-131103.png
Figure 48


  1. Redo pipe selection and optimize system component steps.

    1. If you get an error at the active mixing BC of the annex building. Delete the 80°C override supply temperature.

    2. Disregard authority warnings on the Active mixing BC’s. This error is due to a lack of pressure loss on the upstream side of the active mixing BC.

  1. Real pressure losses of pipes and appendages, temperature sensors, bends,… can always be added later but is out of scope for the goal of this exercise. The more appropriate environment for accurate balancing and static design is the Hysopt Calculator.

image-20240228-090122.png


  1. Simulate the model again for the same period and duration.

The boiler performance should have increased to approximately 90.3% with these simple measures. However, the boiler performance can be increased even further by lowering the heating curve of the system and in turn of the boiler as much as possible.


Downsizing - Utilizing legacy oversizing of end-units

A model is available in the checkpoint model folder were the above optimizations steps were prepared.

The model is called: “2. Residential Care Centre - START - low loss header + downsizing”

Since the ultimate goal of this exercise is to save carbon emissions, we want to verify if our building is able to deal with lowered supply temperatures. We want to check if the heating system is still able to cover the heating demand if lower supply temperatures are used in the system. Since we are working in a calibrated model, meeting the building energy demand is a sufficient criteria.

Be aware that for certain applications, it is not possible to lower temperature levels as for instance local DHW guidelines require a daily sanitation of approximately 70°C.

Note that the ability to lower supply temperatures is very case dependent and should be tested on site to be sure. For instance, large radiator circuits with significant pipe losses might have difficulty to reach necessary comfort levels in far away rooms with lower supply temperatures.

This is also necessary to use heat pumps efficiently. Since heat pump performance is partly determined by system temperatures, going to lower system temperature levels will be beneficial for the overall performance of the installation.

Radiator circuits main building

Due to the building refurbishments, the original heat load of the radiator circuits was strongly reduced.

To indicate this, click on the base circuit for a zone. The design load of the building zone was changed to be 50 % of the installed power capacity for that zone. This indicates that providing the radiator circuits with lower supply temperatures while still delivering the desired heat load will be possible for these circuits. However this should be checked.

image-20240228-081542.png


Since every heating circuit has a separate heating curve, we will combine them into one., which will make future changes easier.

  • Select all heating curves of the active mixing circuits for the heating curves. (Do not delete heating curve of circuit 7)

  • Press Delete

image-20240131-160131.png
Figure 50
  • Connect the heating curve of the annex building active mixing circuit (circuit 7), to every PI controller’s setpoint control connection(this was were the recently deleted heating curves were connected). To draw control lines, click on the control library button and then press “D” on your keyboard”. To draw lines click once on the canvas on the start point of the control line and click a second time on the end point of the control line. Make sure that all drawn control lines are connected to each other. A control line start or end point is indicated by a black node.


Example:

image-20240131-160915.png
Figure 51

We will link the heating curve of the production to the system heating curve to avoid mistakes. Example given in figure below:

  • replace old boiler heating curve by function expression Piecewise linear function / function expression control block.

  • change value parameter x to “x+2”. This way the boiler heating curve will always be 2 degrees higher than the system heating curve. Make sure the simulation layer is still activated for the execution of this step.

  • Connect the system heating curve to the input of the function expression block. This Base circuit is found in control library under Operators.

image-20240308-083246.png


Now we will lower the initial system heating curve to check if the system is able to deliver the required building load at lower temperatures. Since the annex building was already designed for a temperature regime of 60/40/20°C we will try to lower the radiator circuits of the main building to the same temperature level.

  • Click on the heating curve of the main building radiators

  • On the left side of the screen click on the icon that is highlighted on figure 53.

image-20240206-125215.png
Figure 53
  • Change the wanted water temperature at -5°C environment temperature from 70°C to 60°C.

image-20240206-125400.png
Figure 54
  • Press save

Fan coil units main building

Open the heating curve close to the fan coil unit equivalent end unit. This curve is not a real heating curve but is just an outside temperature dependent curve.

The installed fan coil unit capacity is significantly oversized compared to the building load of 2023 (considering all the building refurbishments). This can be understood by looking at the maximum “Water Temperature”, which is equal to 0.5 at -10°C ambient temperature.

This water temperature that is visible in the y-axis on the heating curve should be disregarded as this is just used as a ambient temperature dependent output BC. The output of this BC will therefore correspond with the given value at a certain ambient temperature.

The output of this heating curve block is then multiplied by the design capacity of the installed fan coil units (150 kW) to achieve a wanted heating output of the fan coil unit base circuit.

Hysopt has a internal check to calculate the capacity output of the fan coil units at lower system temperatures.

  • Click on the end unit BC of the fan coil unit.

  • Press Ctrl + Shift + R, a Change regime and power pop-up opens.

  • For target supply and return temperature fill in 60 and 48. (The 48°C return temperature was chosen in order to maintain flow rate levels in supply pipes, as to not need pipe size and pump size changes).

image-20240206-133946.png
Figure 55
  • As you can see the design heat flow was recalculated for the fan coil units with the new supply and return temperatures. The Design heat flow output was changed from 150 kW to 91.216 kW.

image-20240206-134025.png
Figure 56
  • Do the same for all the end units of all the radiator circuits of the main building. The design heat output should have been changed to the following parameters.

image-20240207-101254.png
Figure 57


  • Delete for the annex building heating circuit (circuit 7) the override supply temperature of 80°C in the active mixing base circuit.

    • Click on the active mixing BC and delete the 80°C from the override supply temperature parameter entry window.


DHW Main building + DHW Annex building

DHW is required to be operated with temporarily raised temperatures (75°C). However, these high temperatures are not wanted for the implementation of air-sourced heat pumps (ASHP).

A possible solution is to implement a booster HP for all DHW circuits. A booster HP is used to locally increase temperatures of the DHW while maintaining the possibility for lower system temperatures at other points in the HVAC system. Since we have three DHW calorifiers present in the system, a good idea would be to combine them for the booster HP.

The user could also shift sanitation times for all three calorifiers to make a selection of a smaller HP booster a possibility. This is out of scope for the goal of this exercise.

Note this would result in an additional pipe connection to the annex building and in real life this should be checked if this is possible. For the case of this exercise, we will assume that this is in fact a possibility for achieving higher water temperatures for the DHW application.

Implementation of a Booster HP for DHW

Insert “DHW on Booster HP” model in the exercise folder into the current canvas.

image-20240212-122948.png


Delete all old DHW circuits (both the DHW of the main building collector (=circuit 8) as the two DHW circuits on the annex building’s sub collector) and connect the inserted model to the main building collector. Make sure to reconnect all the necessary pipes as shown in figure below. To draw collector pipes, press on the button indicated in yellow.

image-20240212-123325.png


image-20240212-123218.png



Implementation of ASHP

A model is available in the checkpoint model folder were the optimizations steps below were prepared.

The model is called: “3. Residential Care Centre - START - implementation ASHP”

Open the inspiration library

  • On the top left corner of the screen click on the icon on the left of the Hysopt logo (1. on figure)

  • A drop down window opens, click on the inspiration library (2. on figure)

image-20240207-090204.png
Figure 58

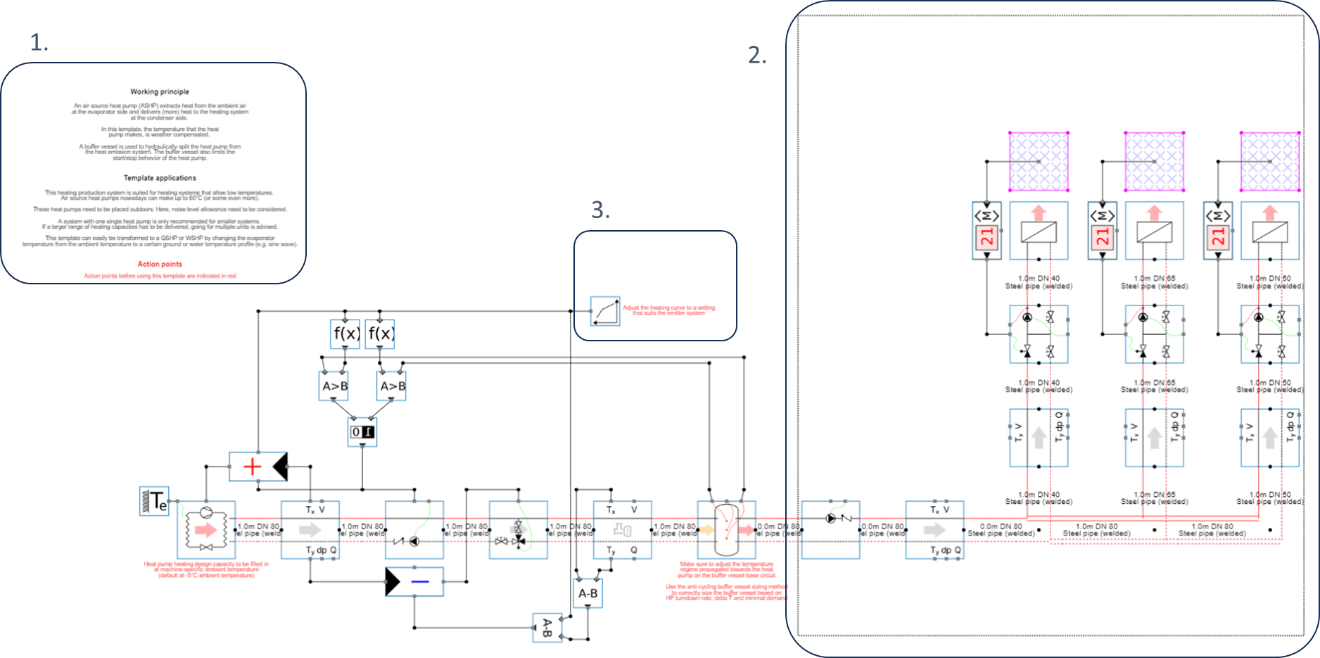
We are now in the inspiration library, A lot of readily proven concepts are available for quick implementation in the Hysopt model. Since we want to go to a hybrid boiler-heat pump system we will implement a modulating heat pump with a thermal store into our existing model. In the left column, select heat pump.

image-20240207-093620.png
Figure 59


  • With this filtering parameter enabled, only a the possible templates remain.

  • For this exercise we will use a single heat pump with heating curve therefore select the following template. For more info, the user can check the available documentation about the template when pressing on “More info”.

image-20240207-094125.png
Figure 60


  • To insert this template into the model, click on the insert button.

  • The Paste-box appears, the user should click on the top left corner of this box.

    image-20240207-091841.png
    Figure 61


  • The Template is pasted in to the model. On the figure below, the different parts that should be reviewed are highlighted.

  1. Read the instructions and descriptions. The user should not yet perform any action points.

  2. Delete the end units from the template. As we will connect them to the existing system.

  3. Delete The heating curve , since we will use the same heating curve as we used for the boilers.

    image-20240207-094756.png
    Figure 62
  4. Select all remaining parts of the template and drag them to a empty place on the canvas below the boilers.

image-20240207-095425.png
Figure 63

Making a hybrid model

To implement the ASHP in the existing boiler plant room, the following steps should be taken.

  1. In the heating library, under hybrid production, click on the “ reverse drag flow power node on supply”

  2. Click somewhere between the ASHP and boilers on the canvas. The Base circuit should now be placed at that location.

    image-20240207-095717.png
    Figure 64
  3. Click on the Base circuit. press R once to rotate the BC so that the big arrow points upwards.

  4. Remove the low loss header close to the boilers. The shunt connection in the supply pipe of the heat pump will take over the role of the low loss header in the previous simulations.

  5. Draw new pipes to connect the heat pump to the existing system. The result should look something like this:

image-20240207-101816.png
Figure 65
  1. Click on the “reverse drag flow power node on supply” BC. Fill in 90% as a drag flow power percentage. This means that the heat pump will have 10% of the design building heat load. Fill in 60°C drag flow temperature as the boilers will now make 60°C at design conditions.

image-20240207-101958.png
Figure 66
  1. Execute Compute Design flows, pipe selection and optimize system components.

  • Connect the setpoint for the boilers to the control node were you previously deleted the heat pump’s heating curve

  1. Click on Pipe selection and afterwards on optimize system components

  2. Delete the time dependent boiler heating curve for the old DHW sanitation function. As this will now be done by the HP booster. (1 on figure)

    1. Delete the Low loss header flow control as this will no longer be needed. (2 on figure). Make sure you also delete all the control connections that were previously connected to the deleted BC’s.

image-20240207-130835.png
Figure 67

Selection of the optimal HP-capacity and thermal store capacity. Sensitivity Analysis

The sensitivity analysis models are available in the sensitivity models folder were the following steps were pre-made.

The models are called:

  • Residential Care Centre - START - implementation ASHP

  • 4.Variant 1: 188 kW 3 m³

  • 5.Variant 2: 282 kW 4 m³

  • 6.Variant 3: 376 kW 5 m³

  • 7.Variant 4: 460 kW 6 m³

Hysopt enables the quick-comparison of different design options by use of the sensitivity functionality. The sensitivity functionality makes it possible to perform simulations of the system for different heat pump sizes.

The user can then easily select the appropriate design variant based on certain Key Performance Indicators.

For this exercise, we will gradually increase the heat pump capacity (and thermal storage size accordingly). This measure is done because HP with higher capacities will obviously require higher capital costs to the end client. Going to larger HP capacities is only feasible when the contribution of the HP is proportional to the capacity increase.


To select the parameters that you want to change in the sensitivity analysis:

  1. On the top bar click on the sensitivity analysis button to activate the sensitivity layer.

image-20240207-132721.png
Figure 68
  1. We will select the HP capacity on the Hybrid production BC. (1 on figure 69)

  2. Next to the parameter: Drag flow power percentage we will press on the sensitivity button that has appeared by enabling the sensitivity layer.

  3. On the thermal storage tank next to the ASHP (2 on figure 69), make sure that the sensitivity button next to the design volume parameter is colored red. (if not click on the button)

image-20240207-133608.png
Figure 69

We will now go to the sensitivity input window, where we will manually choose our different design variants that should be evaluated.

  • Click on the sensitivity input button

image-20240207-133729.png
Figure 70

As the sensitivity input window opens, we will first visualize the two sensitivity parameters that were selected previously, namely:

  1. Design Volume of the thermal storage tank

  2. Drag flow power percentage , which means the relative distribution of building design load between the boilers and the heat pump. Filling in 0% will lead to the heat pump being sized for the full design load of the building.


Example: When the building design power is 100 kW. Filling in 90% will result in the selection of a heat pump of 10 kW.


You can always return to your model by clicking, on the top left corner of the screen, on the icon on the left of the Hysopt logo. If the user then selects “designer”, you will return to your canvas.

To visualize these parameters input fields, click on the drop-down button on the figure. (1 on figure 71)

We will now add 5 variants were will gradually increase the ASHP capacity. Note that when increasing the ASHP capacity, the thermal store needs to increase as well to prevent cycling behavior of the heat pump.

  • Click on the Add variant button (2 on figure 71)

image-20240207-140236.png
Figure 71
  • To keep the different variants clear, type the name visualized on figure 72 in the name input field

  • Press apply

image-20240304-164703.png


  • Repeat this procedure until you can not create any more variants, make sure to name them as shown in figure 73 and the table below.

image-20240304-164927.png


  • In the different input fields that appeared when creating the different variants, take over the following combinations (2 on figure):


4.Variant 1:188 kW ASHP

5.Variant 2: 282 kW ASHP

6.Variant 3: 376 kW ASHP

7.Variant 4: 460 kW ASHP

Design Volume [m³]

3

4

5

6

Drag flow power percentage [%]

80

70

60

50

  • Verify that the simulation duration is set for 1 year on the correct location and start time (3 on figure 73)

  • Start the sensitivity analysis (4 on figure 73)


For all the variants, all the design steps are automatically completed. Wait until all loading bars turn green, indicating a finished sensitivity analysis. (All of the variants are simulated for a full year so this can take a while).


image-20240304-165021.png

Once all the loading bars have turned green, click on the close pareto button (1 on figure 75)

If you don’t want to wait on the completion of the sensitivity analysis. The different models for all the different HP sizes are available in the finished trial models folder.


An extra full electric model is available in the finished trial model folder as well. In this model the boilers are removed from the heating system so that only the heat pump and booster heat pump remain. We will use this model in the evaluation of the results.

The pre-made 100% ASHP model is placed in the trial folder under finished models


Like-for-like model

Before analyzing the results of the sensitivity analysis, first we reflect on the optimizations that were implemented in the model.

  1. Removing Hydraulic errors

  2. From a constant flow to a variable flow system

  3. Lowering system temperatures because of legacy oversizing


Often heat pumps are placed without doing any changes to the existing heating system. To indicate this, a model was pre-made were the heat pump was implemented prior to all the optimization steps. This model can be used as a benchmark for the importance of the Hysopt software and the importance of amending energy systems prior to heat pump integration in existing installations. We will call this model the Like-for-Like model from now on.

The pre-made Like-for-like model is placed in the trial folder under finished trial models


Evaluation of results - Pareto analysis

We will evaluate our different models by means of a pareto analysis. Pareto analysis: usage

The pareto analysis is used to compare multiple simulation results with each other. A reference case is used to verify which of our ASHP sizing options will be the optimal solution for the residential care building based upon our initial KPI’s.

The different models that will be evaluated are:

  • Reference Model (constant flow) - AS built case

  • Like-for-Like model -(without hydraulic optimizations)

  • Downsizing + variable flow model

  • 94 kW ASHP with variable flow

  • 188 kW ASHP with variable flow

  • 282 kW ASHP with variable flow

  • 376 kW ASHP with variable flow

  • 460 kW ASHP with variable flow

  • 100% ASHP with variable flow

The 1 year simulations of the different models can be found in the Pareto models folder. In the model selection of the pareto analysis, finished simulations are indicated by the green simulation button. The user can either use the premade-simulation models or their own models

Starting a pareto analysis

On the top left corner of the screen, press on the icon on the left of the Hysopt logo.

Select Pareto analysis.

image-20240304-131420.png


Navigate either to the folder were you made the exercise or to the pareto models folder under finished trial models.

Press on the arrows to select all the necessary models to the pareto for analysis. ( indicated on figure xx)

image-20240304-130646.png

Once all necessary models are selected, press on next (top right corner).

The next step is to choose a reference model for the pareto analysis. The results of the reference case model is used to indicate the value of possible improvements ( the other models). In our case, the model of the first simulation of the exercise is used as the reference. Press on the Reference button. When the appropriate reference model is selected, press on Next.

Filename reference = “0.Residential Care Centre - Start - v2 -yearsim”

Pareto analysis - input parameters + cost analysis

Compare the operational cost easily by customizable local gas and electricity prices ( 1 on figure xx). Calculate the emissions of the installation based on local emission factors for the production of gas and electricity (2 figure). Economic parameters to calculate payback times and IRR-values (3). Change the used currency easily by a drop down button. ( 4 on figure).

Additional currencies can be added easily upon request

The emission factors of gas and electricity can vary strongly based on the primary energy used for the electricity generation,… This is predominantly based on the local energy mix.

image-20240304-133556.png

For this exercise , we will use the default values. Click on Next

The CAPEX-input window appears. For this exercise, only the material cost of the additional ASHP and thermal store is considered for the CAPEX calculation.

Model

Necessary CAPEX investments

Material cost (€)

Reference Model (constant flow) - AS built case

/

0

Like-for-Like model -(without hydraulic optimizations)

  • ASHP 94 kW

  • thermal store 2 m³

185.000

Downsizing + variable flow model

  • Booster HP 180 kW

115.000

94 kW ASHP with variable flow

  • Booster HP 180 kW

  • ASHP 94 kW

  • Thermal store 2 m³


185.000

188 kW ASHP with variable flow

  • Booster HP 180 kW

  • ASHP 188 kW

  • Thermal store 3 m³


255.500

282 kW ASHP with variable flow

  • Booster HP 180 kW

  • ASHP 282 kW

  • Thermal store 4 m³

326.000

376 kW ASHP with variable flow

  • Booster HP 180 kW

  • ASHP 376 kW

  • Thermal store 5 m³

401.500

460 kW ASHP with variable flow

  • Booster HP 180 kW

  • ASHP 460 kW

  • Thermal store 6 m³

472.000

100% ASHP with variable flow

  • Booster HP 180 kW

  • ASHP 940 kW

  • Thermal store 10 m³

835 000


image-20240304-143611.png


The next step is evaluating the results of the Pareto analysis. Click on Start.

Pareto analysis results

Step 1: Analysis of Pareto-graphs

Step 2: Energy analysis

Step 3: Investment analysis

Pareto graphs

The pareto-graphs are visualized below. When choosing the Energy cost-CO2 graph, the graphs indicate the models based on these KPI’s (OPEX-CO2). Models in the bottom-left corner indicate the most optimal cases for these KPI’s.

Higher ASHP capacities have lower OPEX costs and a lower carbon footprint. However the larger ASHP’s will require higher CAPEX.


image-20240304-153105.png


To analyze the pareto results in more detail, open the energy analysis first.

image-20240304-143522.png

Energy analysis

  1. The installed power section provides information of the production power installed for every model.

  2. System energy flows

    1. Verify that the building load stays quasi constant for all models, indicating that all the design options are able to deliver the demanded energy of the building

image-20240304-143730.png
  1. Heat pump performance analysis

    1. The SCOP of the like-for like model is significantly lower than for the case with the hydraulic optimizations

    2. The start-stops of the like for like model are significantly higher than for the optimized case with the same ASHP capacity

image-20240304-143742.png
  1. Energy production share of the different production units

    1. Note that the relative production share increase for increased heat pump capacity lowers exponentially.

    2. Placing an ASHP > 400 kW will not an interesting solution based on a CAPEX-return point of view.


image-20240304-145602.png


image-20240304-143750.png
  1. CO2-analysis

    1. The CO2-emission reduction flattens after ASHP > 400 kW.

    2. Variant 1 and 2 have 45% and 55% CO2 reduction respectively

The Pareto analysis also considers the CO2-emission to produce electricity

image-20240304-150021.png

Investment analysis

Press on back to overview and then open the investment analysis.

Variant 1 (188 kW) is the most economical beneficial investment based on payback time, however variant 2 is closely behind.

image-20240304-143759.png


image-20240304-150645.png

Solution

Comparing like-for-like with optimized case

Optimizing the existing heating system results in increasing the load share of the ASHP with 10% for exactly the same ASHP. This highlights the value of optimizing heating systems prior to decarbonization projects. The ASHP can contribute 37% more in the optimized case than in the like-for-like model.

Choosing ASHP capacity

Variant 1 and 2 were the model variants with the highest relative value. Variant 1 was slightly more interesting from an economical point of view while variant 2 is able to save 10% more carbon emissions.

Based on the results discussed above, the overall optimal solution based on CAPEX,CO2-savings, payback time and energy savings. The ASHP capacity is chosen to be 282 kW (variant 2).