Breadcrumbs

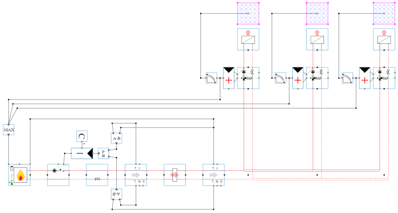
Advanced pump control

The first step of correctly using the advanced pump controls is by verifying that all the necessary pressure related static design parameters are correctly filled in. A few examples of parameters to verify are:

  1. KV-values of boilers, balancing valves, radiators,… ( or let the Hysopt software calculate the necessary valve-sizes and positions)

  2. Optimise system components to let the software calculate the required design pump heads.

Pump control - Demand Controlled Pump Head (DCPH)

image-20191216-130733.png

Operation principle:

The circulation speed of the pump is modulated by the highest modulation signal of the 2-way modulating valves of the system. The valves are modulated depending on the heating demand of the system. If the pump uses the highest modulation signal of the valves, the pump is modulated on the highest demand. This control strategy results in less pressure on the valves and less pump energy consumption.

More information on pumps can be found in Pumps .

Desired functionality of DCPH control:

Closing valves result in increasing the pressure drop of the system. This pressure drop should always be delivered by the pumps. When in partial-load operation, the volume flow rate at the primary side will drop due to the closing of the valves. By using DCPH control, the speed of the pump impeller is reduced and therefore the pressure increase (pump head H [m]) by the pump is reduced.

image-20230620-140532.png

By using the basic power efficiency for pumps, it can easily be proven that the pump will consume less energy.

image-20230620-140055.png
Principle of changing pump pressure by using a VFD drive

In practice, this controller will make sure that the valves will always stay as open as possible by lowering the pump head, thus limiting the pressure drop over these valves.

The result of the DHCP control on a pump is shown in the graph below. The purple line indicates the pressure increase realized by the DHPC controlled pump, whilst the green line indicates the pump head of a not controlled pump head.

chart (3)-20230620-141444.png

Parameters to change in order to correctly use this model:

  1. Desired valve position : Currently the desired opening of the 2-way controlling valve is 95%.

    1. Selecting a 100% desired valve opening will result in the comfort in the rooms not being reached.

  2. PI- controller: The default value for the proportional band is 0.1 PI controller

  3. Minimal pump head: Pumps

    1. Default is set on 10%, this is the minimal modulation of the pump, this should be checked in the datasheet of the VFD/pump.

  4. Desired temperature of zones:

    1. This results in the imposed dynamic load on the model.

image-20230620-142122.png


Pump control - Pressure control on external sensor

image-20191216-134213.png

The rpm of the pump is modulated by the pressure difference at a certain distance. This strategy is mostly used in big systems with a lot of pressure drops, e.g. district heating. The pressure drop is ideally measured on the furthest part of the critical path (path of most resistance). The strategy lowers the pump energy consumption.

More information on pumps can be found in Pumps .

Operation principle:

With this controller the pressure difference is measured after a long pipe. The minimum required pressure increase (38 800 Pa in this case) is then subtracted from the measured value. The measured pressure can vary due to the opening of the valves. When the valves close again, the pressure difference will first show an overshoot of the desired value, but the pump control will in turn lower the desired pump head and this will result in a return to the desired minimum differential pressure .

image-20230621-065334.png


The PI-controller ensures that the pressure at the end of the pipe is always 50 Pa above the minimum required pressure drop.

Parameters to change in order to correctly use this model:

  1. Desired pressure difference [Pa] : Currently the desired opening of the 2-way controlling valve is 50 Pa.

  2. PI- controller: The default value for the proportional band is 100 000

  3. Minimal pump head:

    1. Default is set on 10%, this is the minimal modulation of the pump, this should be checked in the datasheet of the VFD/pump.

  4. Design pressure of long pipe [Pa]:

    1. This value can by found optimising system components and reading out the design pressure drop of the long pipe. Optimise components

  5. Position of the differential pressure measurement

image-20230620-152051.png


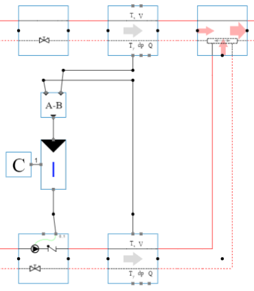
Pump control - Temperature control over low loss header - 2 points

image-20191210-085518.png

The purpose of an open header is described in detail in the Header configuration section.

In this model, the rpm of the pump is modulated to minimise the overflow from hot water generated from the boiler into the return pipe. A high return temperature can result in lower production efficiency. By modulating the pump to maintain a certain temperature difference before and after the low loss header, the overflow is minimised. In this case, the supply temperature is measured and used. More information on the disadvantages of a low loss header can be found in Header configuration .

Operation principle:

The flow rate at the primary side of the low loss header should be controlled in order to avoid too much overflow and overflow in the wrong direction. This can be seen in the schematic below. When overflowing in the wrong direction, the return temperature flowing to the boiler heats up. This is detrimental for the boiler efficiency and should be avoided.

In practice, this can be realised by implementing a control strategy on the primary pump that ensures that the flow rate at the primary side is always slightly lower than the volume flow rate at the secondary side. A temperature condition can be used for that. The controller tries to maintain a secondary supply temperature which is 1 degree lower than the supply temperature on the primary side.

image-20230621-071507.png


In the table below, the value of open header pump control is shown. If the pump flow rate is not controlled. There will always be too much overflow. Note that the the overflow amount is equal to the momentaneous difference between the primary volume flow rate (red) and the secondary flow rate (green).

If the volume weighted return temperatures of these two models are in turn compared to each other, one should expect a colder average return temperature to the boiler when using the pump control.



Control strategy

Volume flow rates




Without pump control

chart (6)-20230621-081003.png







With pump control

chart (5)-20230621-081001.png


Parameters to change in order to correctly use this model:

  1. Desired Temperature difference between secondary supply and primary supply temperature.

  2. Proportional band of PI controller: default value is 2.

  3. Minimal pump head [%]:

    1. Default is set on 10%, this is the minimal modulation of the pump, this should be checked in the datasheet of the VFD/pump.

  4. Make sure that the boiler receives at least the minimum required flow rate during all operating conditions. This is especially the case for low water content boilers. See Small water content (low loss header) .

image-20230621-083622.png

Pump control - temperature control over shunt

The pump control over a shunt connection can also be considered as a 2 point temperature control over an open header. The only difference is that the primary return temperature is measured and compared to the supply temperature of the shunt connection. A common application of a shunt in return connection is placing the HP’s in a shunt connection in the return pipe to the boilers. The HP will act as a pre-heating system for the boilers.

By controlling the pump, the flow rate flowing to and from the shunt connection will be changed in order to limit the amount of liquid that is being short-circuited back to the heat pumps. Additionally, by making sure that the supply temperature in the shunt connection is one degree higher than the primary return temperature, the wanted overflow direction is maintained. The wanted overflow direction is that a part of the cold installation return temperatures bypasses the shunt connection and mixes cold water with the pre-heated water (in the figure below the wanted overflow direction is from right to left). If this is not the case , the available temperature difference that the heat pump will experience is lowered and most likely this will negatively affect the heat pump’s contribution.

image-20191211-145051.png

Pump control - Temperature control over low loss header - 4 points

image-20191210-085538.png

This template is similar to the previous template “Pump control - Temperature control over low loss header - 2 points“, except for the use of four temperatures instead of two. In this case both the flow temperatures as the return temperatures are used to modulate the pump rpm.


Differences between 2 point and 4 point control

The added benefit for using the 4 point control is that the amount of overflow is regulated for both overflow directions. This means that in practice, the added value of 4 point control only becomes visible during strong installation transients. This can be understood when you consider that temporarily the wanted overflow direction is reversed. Then the added return temperature control loop will stabilise the control loop when the secondary supply temperature experiences a lot of transients. The green line on the graph below shows the output of the PI controller when the installation experiences secondary supply temperature variations.


chart (8)-20230621-121639.png