Breadcrumbs

Small water content (low loss header)

The templates consist of various configurations for small water content boilers.

Boiler - Small water content - Active mixing

image-20191209-143831.png

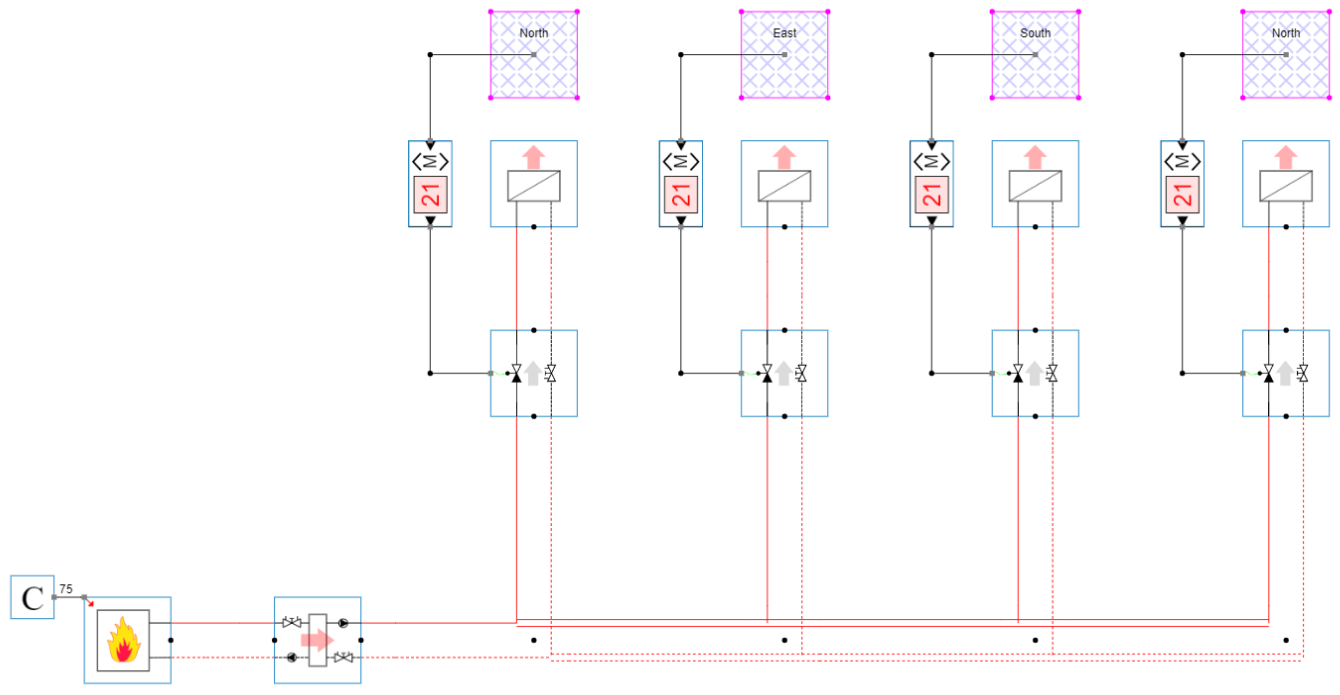
The boiler in this example is demand-controlled, more information on this control strategy can be found in New Wiki - Basic boiler controls . Furthermore, the distribution circuits of every branch is an active mixing, which means no primary pump is needed, except for the pump on the primary side of the low loss header. The low loss header ensures a constant flow through the boiler, although there is a variable flow on the secondary side of the low loss header. More information on concepts with a low loss header can be found in Header configuration and Advanced pump control . This concept is typically used for boilers with a small water content because they require a minimum flow rate through the boiler.

More information on boilers and distribution circuits can be found in Boilers and Distribution circuits .

Boiler - Small water content - Passive mixing

image-20191209-143853.png

This template is similar to the previous template “Boiler - Small water content - Active mixing“, except for the passive mixing circuits instead of the active mixing circuits. Because a passive mixing circuit is used, an extra pump is needed. In this case, the pump on the secondary side of the low loss header can handle a nearly zero flow rate. If this is not the case, templates with minimum flow protection can be found in Header configuration .

More information on boilers and distribution circuits can be found in Boilers and Distribution circuits .

Boiler - Small water content - Variable flow

image-20191209-143912.png

This template is similar to the previous template “Boiler - Small water content - Passive mixing“, except for the throttle valves instead of the passive mixing circuits. Throttle valves can not be controlled to change the supply temperature, but control the flow rate. In this case, the pump on the secondary side of the low loss header can handle a nearly zero flow rate. If this is not the case, templates with minimum flow protection can be found in Header configuration .

More information on boilers and distribution circuits can be found in Boilers and Distribution circuits .