Breadcrumbs

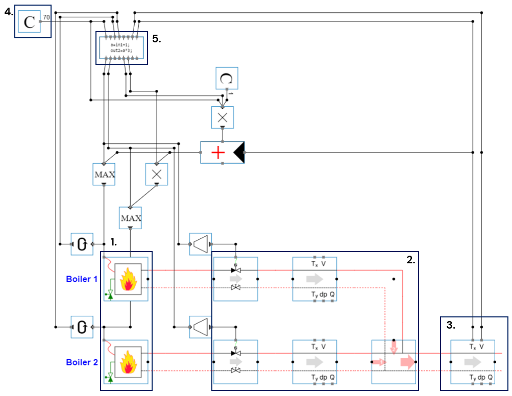
Cascade configuration of 2/3/4 boilers

The templates consist of various cascade configurations of Boilers .

The cascade controller works the same way for 2, 3, and 4 boilers, therefore this page will focus on the Cascade of 2 boilers controller and how to use it to your advantage for fast modeling.

There are 2 sections to the controller: The Energy centre and the controller itself, with an oversimplified secondary side (which, if you have modeled it yourself, can be deleted).

Settings to change to use this controller

image-20230614-085226.png


Since the controller is set up to be used by anyone, there are some personalisations to do, in order to align the controller with the project.

  1. The first of which is correctly filling in the boiler itself, as explained here . The most important are:

    1. Capacity

    2. Pressure drop through KV-value

    3. Capacitance (water content & metal mass)

      1. Please note that a small/large water content boiler has a big impact on the system, making this parameter very important in correct usage of the controller. As an example take a boiler of 370kW:

      2. Small water content -> water content of 72 l

      3. Large water content -> water content of 400 l

    4. The right efficiency (see, how to change the table here )

      1. Note that no changes are needed when using gas condensing boilers, as this is the standard table

      2. When the boilers are non-condensing, or have been around for a while, the right efficiency needs to be estimated and filled in correctly through the tables given in the earlier link.

  2. Next, make sure all the hydraulics are correct:

    1. Add a header if needed

    2. Add pumps where needed

    3. Add KV(S)-values if known

  3. The location of the temperature and volume flow sensor (rightmost base circuit on the first picture)

    1. The location being before or after a header or other hydraulic component can influence the correct working of the controller

  4. Set the right setpoint at the top left of the controller

    1. At standard this value is set to 70 but it can be changed to a different value, as well as a heating curve or even data file with information of the site.

  5. Finally, the controller will need to be set correctly. How to do this, is explained in the third section, but we first need to explain how the controller works.

The controllers working principle

The programmable controller controls the enabling and disabling of the boilers in the cascade every time step of the simulation (30s set as standard in the software). The software will go through the code, which has to be written in Javascipt, and calculates the need for the activation of either one, or both, of the boilers. Outside of the controller, through the PI placed, the modulation will the be calculated.

The first boiler is enabled based on:

  1. Flow temperature setpoint

  2. Volume flow rate

  3. Activation threshold

When the first boiler goes over 60% modulation (or the value set by you if changed), for a specific time span (also changeable in the controller) and if the setpoint for flow temperature isn’t needed, the second boiler will be activated.

The disabling of the boiler is based on a deactivation threshold if the setpoint flow temperature is needed, first disabling the second boiler to keep the same order: enabling 1-2 and disabling 2-1.

In order to change the enabling and disabling of the boilers, the settings/parameters of the boilers can be changed.

The controllers parameters

The standard parameters of the control can lead to quite erratic behavior, therefore, some tweaking in these parameters might be needed in order to get a stable, and accurate control. The reason this erratic behavior might appear is complex, as the control depends on multiple factors (hydraulic, control logic, but also thermodynamic).

The parameters are as follows:

  1. ActivationBoiler

    1. Standard value: 600 (in Kelvin seconds)

    2. The threshold amount the controllers waits, when the flow temperature is too low, before activation of the first boiler. The higher the difference between the actual flow temperature and setpoint temperature, the faster the controller will activate the boiler.

  2. DeactivationBoiler

    1. Standard value: 1200 (in Kelvin seconds)

    2. This parameter is the same as activation, but for disabling the boiler.

    3. In general, this parameter is better taken as a higher value than the activation, to allow the system to stabilise.

  3. Minflow

    1. Standard value: 0.2 (in m³/h)

    2. The flow is measured based on where the sensor is placed, and will compare to the minimum flow set here. If the measured flow is lower than this minimum flow, the controller becomes disabled and the boilers will not activate.

    3. The standard value is very low, therefore, even a leak flow going through the system might activate. To figure out what value this should be, simulate the system for a week and check what the flow is at a point of no demand. The set minimum flow should be slightly over this minimum flow.

    4. Note: the placement of the sensor is very important. If the sensor is placed before an uncontrolled low loss header, the constant flow will always allow the boilers to be one, even when they may not be needed in simulation. However, this should always be done in a way to reflect the real situation.

    5. The measurement is also specific through one boiler, not both, and therefore can be important to deactivate the boilers when the flow is lower than their actual minimum flow (mainly of importance for low water content boilers).

  4. SwitchTemperature

    1. Standard value: 8 (in °C)

    2. The SwitchTemperature determines the need for activation by adding/subtracting it from the setpoint temperature

    3. This value is dependent on the type of boiler, for example a 370kW boiler:

      1. Small water content → 5K, as this needs to react quicker due to its low water amount.

      2. Large water content → 10K

  5. MinModulation

    1. Standard value: 0.2

    2. The minimum modulation that the boilers are activated to

  6. MaxModulation

    1. Standard value: 0.6

    2. The modulation that the first boiler will run to, in order to activate the second boiler, which will then run at the same modulation.

  7. ReleaseModulation

    1. Standard value: 180 (in seconds)

    2. This is a time delay after the boilers are activated (at minimum modulation), before allowing the boiler to modulate

  8. DelayTimerEnable

    1. Standard value: 300 (in seconds)

    2. The time delay between turning off a boiler and starting the boiler again

  9. TimeStep

    1. Standard value: 30 (in seconds)

    2. This is the standard timestep of the software and is needed to calculate the need for activation. If this standard is not changed in the model, this value should also be kept the same.

Changing the parameters to optimise the controller

A common fault in the controller, is that boilers start up to quickly, when there is no need for them to start up. The reason for this can be one of 2 things:

  1. The activation value set at 600 might be too low.

    1. The activation value is in Kelvin seconds, which means that every 30 seconds, the difference between the measured value and the setpoint is multiplied by these 30 seconds and then summed up with a previous value

      1. Example: during start-up the temperature in the pipes is 20°C, if the setpoint is 80°C

      2. (80°C-20°C)*30s=1800

      3. This means that in the first timestep, boiler 1 and 2 will start-up at the same time (as 1800>600)

    2. As a solution to this, if this issue comes up, increase the activationboiler2 value to avoid this from happening. However, keep in mind that it also will take slightly longer for the second boiler to activate

  2. ReleaseModulation is set too low.

    1. Due to the fixed 180s set in the controller, based on what is given above, a second boiler might activate before the modulation even starts. It may be useful to set this value higher as well.

    2. However, all of this should be done in a case by case basis.

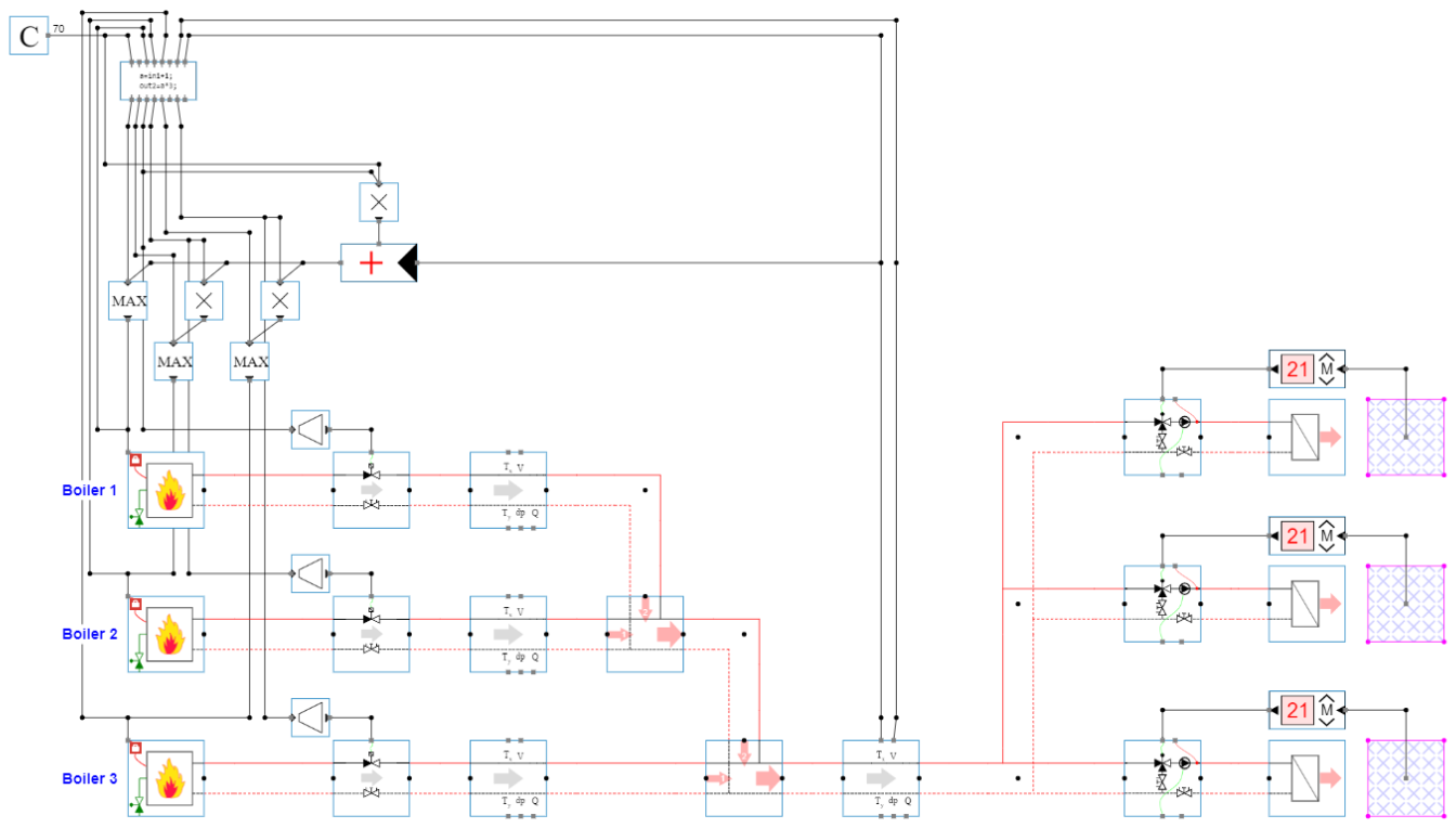
Boiler - Cascade of 3 boilers

image-20191209-143402.png

Similar to the previous template, except with 3 boilers instead of 2.

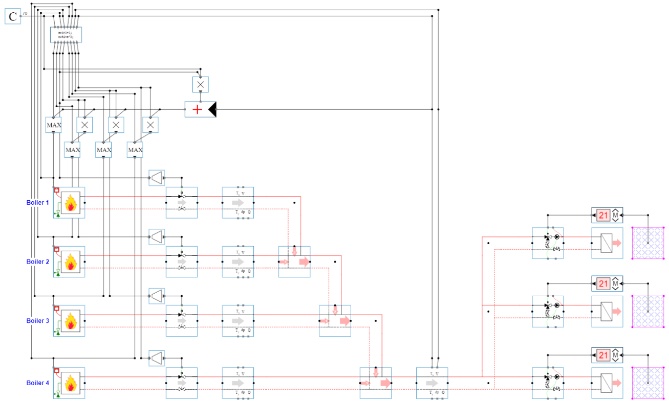
Boiler - Cascade of 4 boilers

image-20191209-143422.png

Similar the previous template, except with 4 boilers instead of 2.