Breadcrumbs

New Wiki - Basic boiler controls

The templates consist of various basic control strategies for boilers .

Boiler - Constant temperature

image-20191209-142859.png

The boiler in this example is set with a constant boiler temperature of 75°C. An ideal boiler is used, which means the supply temperature is exactly 75°C. More information about boilers can be found in Boilers .

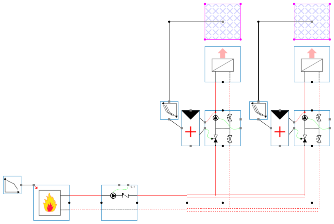
Boiler - Heating curve

image-20191209-143010.png

The boiler in this example is set with a heating curve, which can be altered by the user. More information on boilers and heating curves can be found in Boilers and Heating curve (with displacement) .

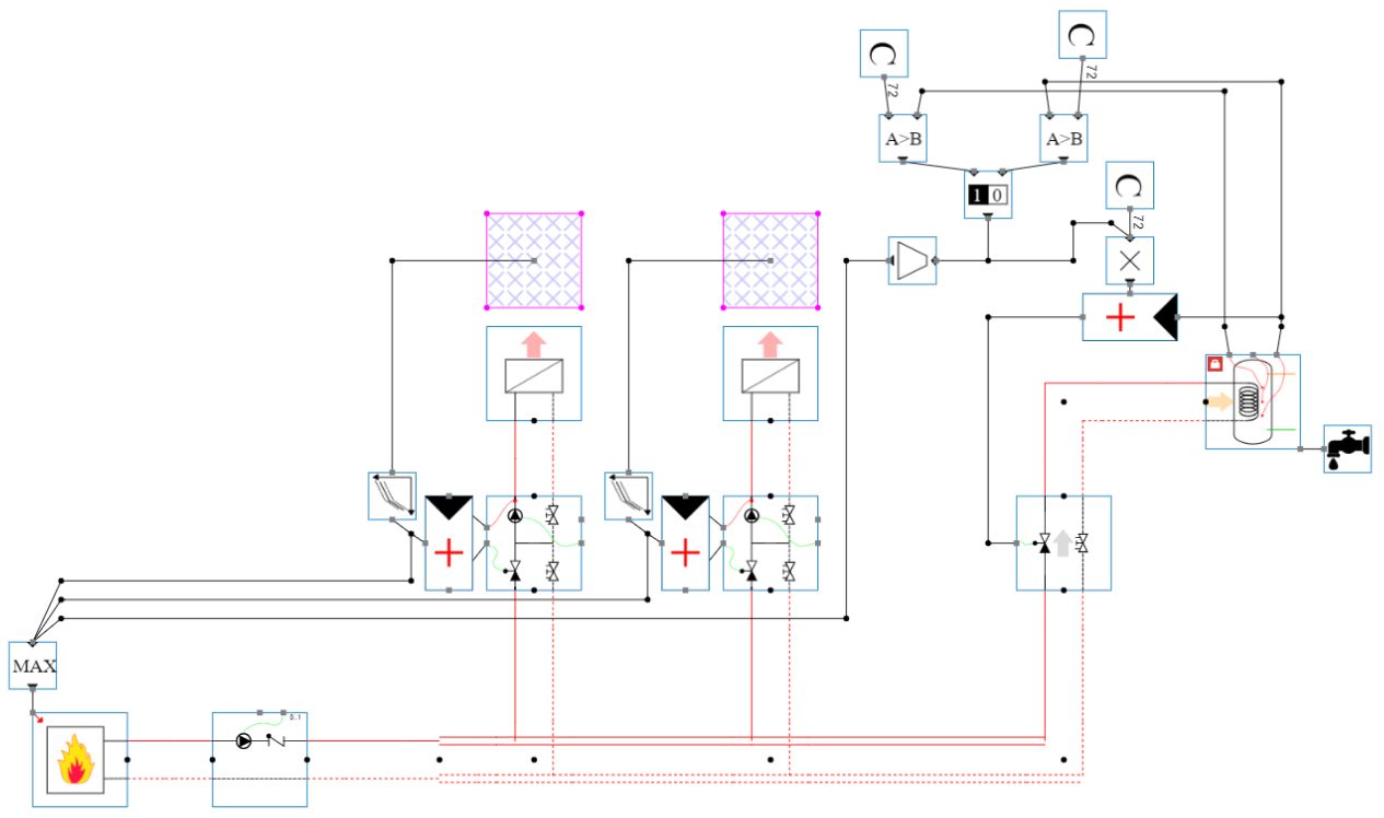
Boiler - Demand controlled

image-20191209-143139.png

The boiler in this example is set with the maximum temperature required in the system. For instance, if the heating curve of the first branch has a set point of 70°C, the second branch a set point of 74°C, and the domestic hot water storage tank a set point of 72°C, the boiler temperature will be 74°C. This way the boiler temperature won’t be higher than the maximum required temperature.

More information on boilers and heating curves can be found in Boilers and Heating curve (with displacement) .