Breadcrumbs

Room control

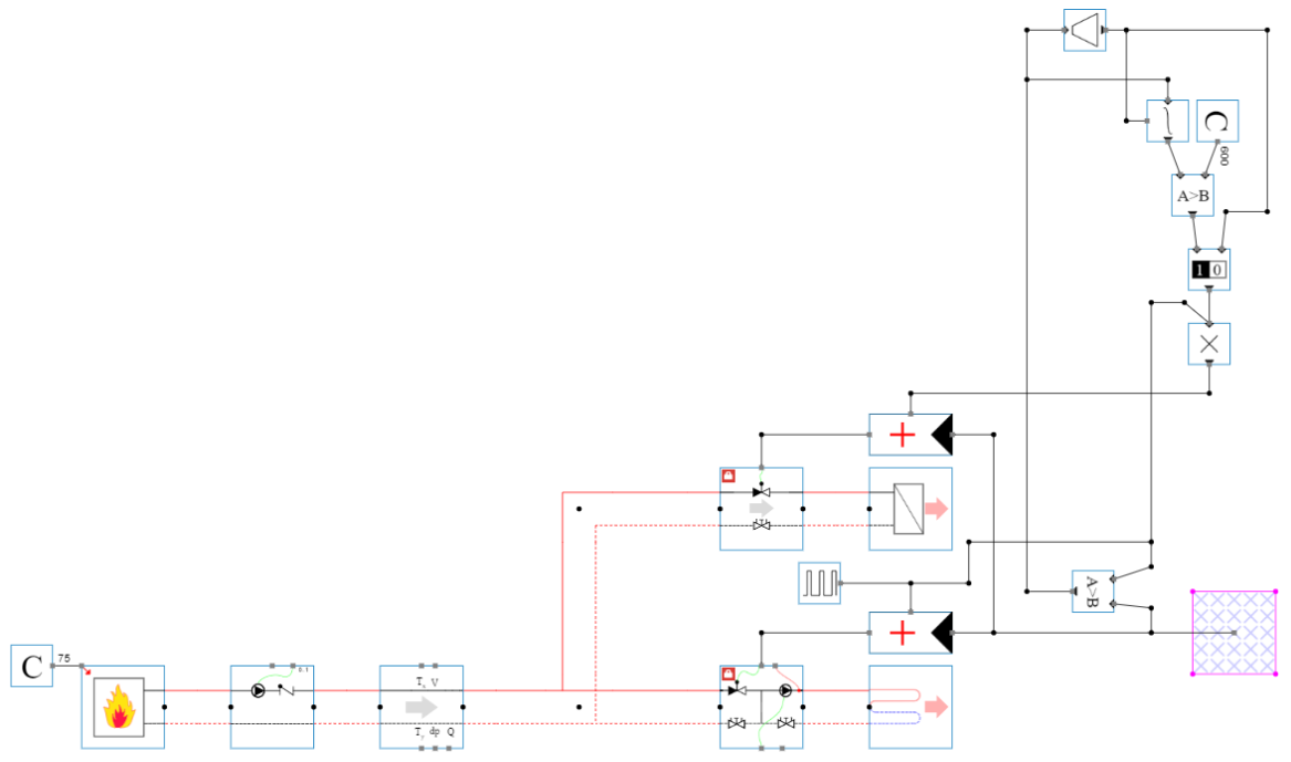
Room control - Radiator and Floor heating - Priority floor heating

image-20191216-142708.png

The template consists of a basic schematic with a radiator and floor heating. The floor heating is instantly controlled, but the radiator isn’t. If there is heating demand, the floor heating will be activated. After 10 minutes and the room setpoint isn’t met yet, the radiator will be activated as well to further heat up the room.