Breadcrumbs

Sensitivity Analysis

Sensitivity analysis is used to thoroughly examine the correct dimensions of the system. It uses the vast computational power of Hysopt to simultaneously simulate different models, each having a minor difference from the reference, but with a potentially major impact.

The Sensitivity analysis in the Hysopt software can quickly go through the process of examining the correct dimensions. The use of the sensitivity analysis is explained in a few common examples.

Thermal power renewable production units

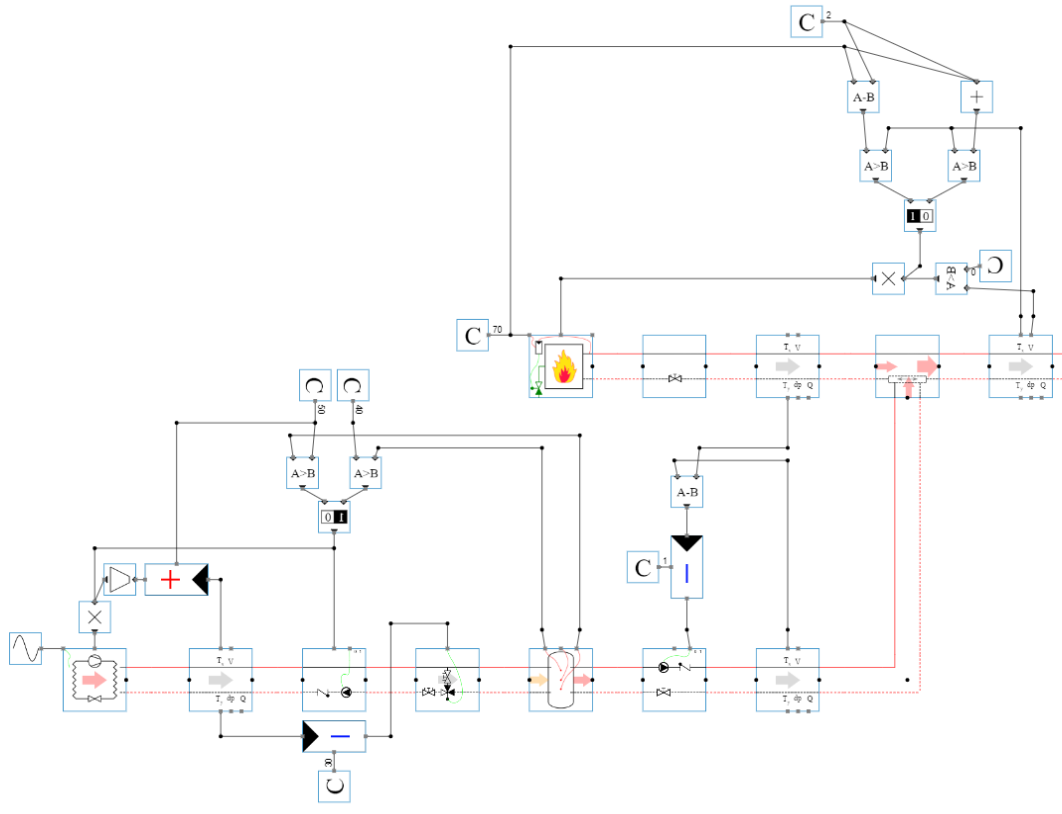
One of the most common examples is the dimensioning of renewable production units. In this example, a heat pump (HP) is combined with a boiler and the designer wants to know the most optimal thermal power of the heat pump.

image-20200313-082427.png

The user should first turn on the “Sensitivity mode” through the following button.

image-20220310-080730.png

After selecting the sensitivity mode, the user can click on different Base Circuits (BCs) and see which parameters are useable in the sensitivity analysis. If the user wants to do a sensitivity analysis on the design thermal power of the heat pump and every component regarding the heat pump, the user should also include the hybrid production BC.

In the example below, both the drag flow power and drag flow power percentage can be used to examine the optimal thermal power of the HP by clicking on the symbol shown here.

image-20220310-081031.png

After selecting the parameters the user wants to do the analysis on, the user can start to parameterize the sensitivity analysis by clicking the button visualized below.

image-20220310-081314.png

If the user, however, didn’t select any parameter to do the sensitivity analysis on, the following warning is shown.

image-20200313-083152.png

After clicking on the sensitivity button with the parameters selected, the user will go in the Sensitivity Dashboard.

image-20200313-084609.png

The Sensitivity Dashboard shows different aspects like the selected parameter for the sensitivity analysis and the BC on which it is activated. The current value is visualised (0,1 MW), the tag given by the user to the BC (Shunt configuration), the automatic tag generated by Hysopt (C1/B3976) and the canvas in which the BC is located (Heatpump_Boiler_Reverse shunt in return_Modulation).

The user can set the simulation parameters like the simulation start date, the duration and the weather profile.

The user can also expand or collapse information by clicking on the arrows. The two arrows on the top expand or collapse all BCs selected for the sensitivity analysis.

Furthermore, the user can group all BCs by type if more than 1 BC of the same type is selected by clicking on the “Group by Type” button.

If the user wants to do a sensitivity analysis, variants should be added by clicking the “Add Variant” button. After doing so, a pop-up window will give the user the option to give a description of the said variant.

image-20200313-085605.png

If the user hovers over the variants, the description is shown.

image-20200313-085821.png

The user should insert all the desired figures of every variant to start the sensitivity analysis. If no figures are inserted, said variant with no figures won't be created after starting the analysis. To start the analysis, the user should click on the “Start” button in the top right corner.

image-20200313-090858.png

From the moment the sensitivity analysis starts, the software will create 5 different models and will automatically go through all the Hysopt calculations and do a dynamic simulation. The status of all these actions is visualised as follows. More information on all the Hysopt calculations and dynamic simulation can be found in Calculation and Simulation .

image-20200313-091140.png

If something went wrong during the calculations, the software will show which variant and what the error message is. The user can then choose to go further with the models that did work, go look at the model that didn’t go through and do it manually or start the sensitivity analysis again with correctly inserted values.

image-20200313-091802.png

After the completion of the sensitivity actions and clicking on the “Finish” button in the top right corner, the Pareto Dashboard is opened. In the Pareto Dashboard, the user can specify the parameters for the Pareto Analysis and view the results. More information on the Pareto Analysis and its calculations can be found in New Wiki: Pareto analysis and Pareto analysis: calculations .

image-20200313-094958.png

When doing a sensitivity analysis the models are created in a separate folder besides the original one. So when the user has selected his preferred model, it can simply be used for further optimisations.

image-20200313-135827.png

Notice

If the user wants to do a sensitivity analysis on the thermal power of a renewable production unit, a common mistake can occur. If in the reference case, the thermal store and/or the HP itself is locked with a certain thermal power, these BCs should also be made sensitivitisable to make sure the correct thermal power is applied to all the components in the HP circuit.

image-20200313-095831.png
image-20200313-100230.png

Design temperature end units

Especially in district heating, a sensitivity analysis of the design temperatures is useful. When doing so, however, a lot of end units can be used in one model which can make it crowded and confusing.

image-20200313-101549.png

To improve this the user can group everything by type by clicking the button “Group by Type” in the top right corner. On the right side of every BC name, the number of BCs is given (12 for Radiator/Convector and 6 for Floor heating loop).

image-20200313-102629.png

When the user expands the BC parameters by clicking on the arrow icon, all the parameters of every BC are shown.

image-20200313-103057.png

To have a clear overview of which radiators work on a low-temperature regime and which on a high-temperature regime, the user can click on the pack icon on the top right next to the number of BCs. After doing so the grouped radiators depending on the initial parameters, can simultaneously be sensitivitised.

image-20200313-103404.png

Notice

If the user has different sets of regime temperature, the mixing circuits should be sensitivitised as well. Because when combining low-temperature and high-temperature regimes, the mixing circuits of the low-temperature regimes should be specified which supply temperature it should have on the primary side of the mixing circuit. More information on mixing circuits can be found in Distribution circuits .

image-20200313-115641.png

The low temperature mixing circuits should be also sensitivity enabled to ensure the correct analysis of the temperature regime.

image-20200313-115817.png

Besides the mixing circuit, production units, thermal stores, control logic (boiler temperature, heating curve, setpoints, …) may have to be changed as well. A few things that might have to be changed are visualised in the figure below.

image-20200313-121103.png

Other

Besides above-mentioned examples, there are other possibilities to do a sensitivity analysis on:

  • Store capacity

  • Thermal insulation

  • Minimal authority control valves

  • Thermal capacity production units