Breadcrumbs

Cascade configuration of heat pumps

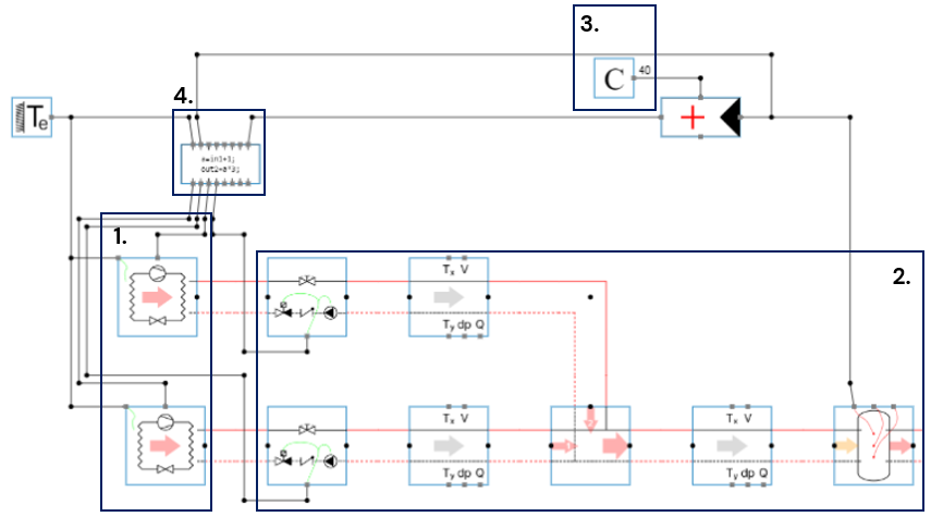
The templates consist of a multitude of different cascade configurations of heat pumps, with differing storage tanks of multiple placed heat pumps. Since the templates work in a very similar way, this page will focus on the parallel storage tank with modulation controller.

Similar to the other controllers, there are 2 sections: The Energy centre and the controller itself, with an oversimplified secondary side (which, if you have modeled your own, can be deleted).

HP - Cascade of 2 HPs - Parallel storage tank - HP modulation

image-20230614-121035.png

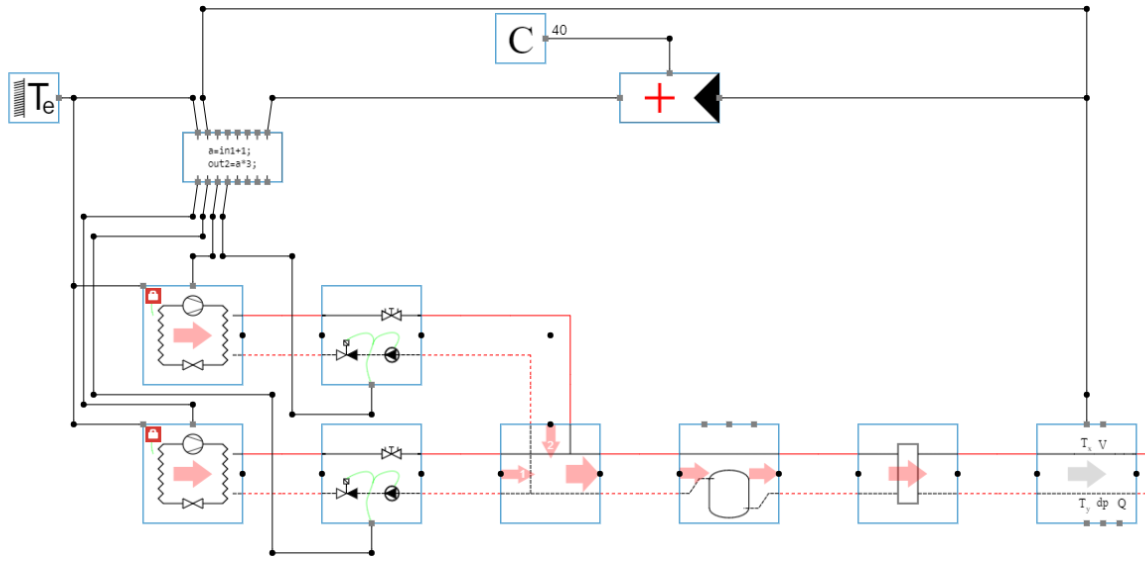
Settings to change to use this controller

Since the controller is setup to be used by anyone, there are some personalisations to do, in order to align the controller with the project.

  1. The first of which is correctly filling in the heat pumps themselves, as explained here . The most important are:

    1. Capacity

      1. Keep in mind that the correct reference evaporator and condenser temperatures should be used.

    2. Pressure drop through KV-value

    3. Capacitance (water content & metal mass)

      1. Keep in mind that the right capacitance is important in order to have a stable control (1l of capacitance compared to 100l of water capacitance requires a higher amount of capacity)

      2. If no water content is known, assuming 1l/kW is a good starting position

    4. The COP & Power table

      1. If these are known, should be filled in to accurately reflect the COP and electrical power usage.

  2. Next, make sure all the hydraulics are correct:

    1. Fill in the correct vessel volume if known

    2. Add pumps where needed

    3. Add KV(S)-values if known

  3. Set the right setpoint at the top right of the controller

    1. At standard this value is set to 40 but can be changed to a different value, as well as a heating curve or even data file with information of the site.

  4. Finally, the controller will need to be set correctly. How to do this, is explained in the third section, but we first need to explain how the controller works.

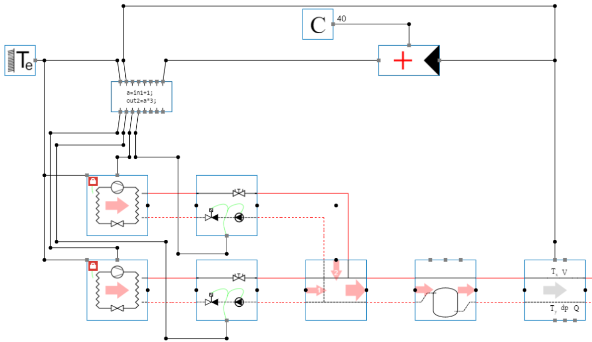
The controllers working principle

The programmable controller controls the enabling and disabling of the heat pumps in the cascade. Every time step of the simulation (30s set as standard in the software). The software will go through the code, which has to be written in Javascipt, and calculates the need for the activation of either one, or both, of the heatpumps. Outside of the controller, through the PI placed, the modulation will the be calculated.

The first heat pump will activate based on:

  1. an outside air temperature above a set minimum temperature (otherwise, the system will be disabled to protect the heat pump)

  2. The top of the thermal store is below the setpoint (point 3 of the settings to change)

When the first heat pump is active, but the top thermal store sensor drops further, the second heat pump will be activated. Both heat pumps will be modulated through the PI-controller.

The controller will always keep the same order: enabling 1-2 and disabling 2-1, using a delay to avoid drastic on/off behavior.

The controllers parameters

There may be some necessary tweaking, in order to have a proper control of the heat pumps. In order to do this, the parameters should be changed.

The parameters are as follows:

  1. TempBufferHighSetpoint

    1. Standard value: 40 (in °C)

    2. The setpoint used to (de)activate the heat pumps. This value is best changed combined with the earlier setpoint. (If this value is set lower, the heat pump will deactivate before the vessel has been filled.)

  2. TempBufferHighHysteresis

    1. Standard value: 3 (in °C)

    2. The hysteresis value sets a hysteresis temperature of the storage tank

  3. TempBufferHighMin = TempBufferHighSetpoint - TempBufferHighHysteresis;

    1. Standard value: calculated based on previous 2 parameters (in °C)

    2. Minimal temperature of the storage tank

  4. TempOutsideMin;

    1. Standard value: -10 (in °C)

    2. If the measured outside temperature goes below this minimal temperature, the controller will be deactivated in order to protect the heat pump.

  5. MinModulationHP;

    1. Standard value: 50 (in %)

    2. The minimum modulation that the heat pumps are activated to

  6. MinModulationHPhysteresis;

    1. Standard value: 5 (in %)

    2. Hysteresis value of the minimal modulation value

  7. TimedelayHPs

    1. Standard value: 4 (in minutes)

    2. Start up delay of the heat pump

The controller’s detailed working principle

  1. HP1 in enabled on 3 conditions:

    1. The top of the thermal store is below TempBufferHighSetpoint.

    2. Temperature outside is higher than TempOutsideMin.

    3. Timer HP1 is higher than or equal to the time delay of 4 minutes.

  2. HP1 get disabled when:

    1. Temperature outside is lower than TempOutsideMin.

    2. The top of the thermal store is higher than TempBufferHighSetpoint.

  3. HP2 is enabled when:

    1. Heat pump 1 is working.

    2. The top of the thermal store is below 37°C.

    3. Timer HP2 is higher than or equal to the time delay of 4 minutes

  4. HP2 is disabled when:

    1. Heat pump 1 isn’t working.

    2. The top of the thermal store is higher than 40°C.

The on/off valves of the heat pumps are open/closed whenever there is demand. The first valve is always open when the temperature is above -10°C

Notices/Remarks

  • The system can be further optimised by doing sensitivity studies. For instance, a sensitivity study can be done for the size of the storage vessel.

  • The user can change the design temperatures, thermal power, end units, etc. Keep in mind that the controls have to be changed as well. This can be done by changing the “settings” in the programmable controller which are listed in the top of the code. After changing the settings, the correct operation has to be checked again. The user should only change the “settings” and nothing else in the code to make sure the correct control strategy is still valid.

  • If the user changes the power of the end units the thermal capacity of the condenser doesn’t change automatically. The user should implement a correct capacity corresponding with the thermal power of the heat pump.

This template was developed with an air source heat pump. To use a ground source heat pump you need to apply the following modification:

  • Change the external temperature by a sine wave to the evaporation temperature of the heat pump

HP - Cascade of 2 HPs - Parallel storage tank - HP shift for equal running hours

Similar to the previous template, except for a shifting option between HPs when the first HP starts. If heat pump 1 has more running hours, heat pump 2 will start the sequence first.

HP - Cascade of 2 HPs - Parallel storage tank - HP with 2 stages

image-20191211-104914.png

This template is a combination of template “HP - Cascade of 2 HP’s - Parallel storage tank - HP modulation” and template with HP’s in stages found in Heat Pump stages .

HP - Cascade of 2 HPs - Serial storage tank - HP modulation

image-20191211-104946.png

Similar to the template “HP - Cascade of 2 HP’s - Parallel storage tank - HP modulation” except with a thermal store on the return instead of the parallel thermal store. An important difference is that the flow temperature is now used to regulate the heat pumps instead of the parallel storage vessel temperature.

HP - Cascade of 2 HPs - Serial storage tank and low loss header - HP modulation

image-20191211-105044.png

Similar to the previous template, except with a low loss header to ensure a constant flow through the heat pumps.

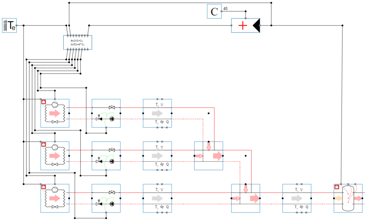
HP - Cascade of 3 HPs - Parallel storage tank - HP modulation

image-20191211-105126.png

Similar to the template “HP - Cascade of 2 HP’s - Parallel storage tank - HP modulation” except with 3 heat pumps instead of 2.