Breadcrumbs

HP & Boiler - Serial configuration

HP & Boiler - Serial - HP on/off control

image-20191211-154859.png

Working principle

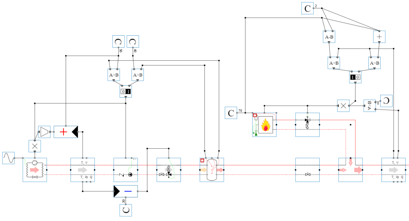
The heat pump has a serial configuration with the boiler. More information about the different configuration possibilities can be found in Hybrid production Heating .

The boiler is activated when the flow temperature of the system drops under 68°C, and deactivated when the flow temperature rises over 72°C. The activation also includes a check for the minimal flow rate, if the flow rate through the system is insufficient, the boiler won’t be activated. For instance, if the installation is shut down, the temperatures in the pipes will drop but the boiler won’t be activated because there is no flow through the system. If the boiler is activated a 3-way valve will be opened, meaning all the flow will go through the boiler, if the boiler is deactivated the 3-way valve will be closed, bypassing the boiler.

image-20191211-154916.png

The working principle of the HP control is explained in HP Basic control strategies .

A Ground Source Heat Pump (GSHP) is used in this template, but an Air Source Heat Pump (ASHP) can also be used, this is further explained in Heat pump .

Parameters to change in order to use this model correctly

These parameters are similar compared to the prescribed parameters in the parallel configuration with on/off-control HP & Boiler - Parallel configuration . The only thing that changes is the hydraulic connection of the heat pump to the boiler. For the series configuration, the same principles apply for the design of the heat flows. For more information, see Serial

Notices/Remarks

  • The user should lock the nominal thermal power and temperatures of the HP. If not, the software will calculate with the propagated power and return temperature from the installation.

image-20191211-084014.png
  • When using a thermal energy storage vessel, the user should lock the temperature regime of the heat pump. If not, the software will calculate with the propagated power and return temperature from the installation. The locked temperature regime is visualised in the figure below.

image-20191211-084212.png
  • There are default COP and power tables for the heat pump, but these can be changed by the user.

  • The user can change the design temperatures, thermal power, end units, … But keep in mind that the controls have to be changed as well. This can be done by changing the setpoint values.

  • If the user changes the power of the end-units, the thermal capacity of the heat pump doesn’t change automatically. The user should implement a correct condenser capacity corresponded with the thermal power of the condenser. The same goes for the capacity of the boiler.

More information about the HP and boiler can be found in Heat pump and Boilers .

HP & Boiler - Serial - HP modulation

image-20191212-073500.png

This template is a combination of the previous template “HP & Boiler - Serial - HP on/off control” and the template Air Source Heat Pump - Modulating .

The modulating control of the HP can easily be changed to a stage control by replacing the heat pump part with the template Heat Pump stages .

Parameters to change in order to use this model correctly

These parameters are similar compared to the prescribed parameters in the parallel configuration with on/off-control HP & Boiler - Parallel configuration .