Breadcrumbs

HP & Boiler - Switchable serial Configuration

This configuration is interesting for instance with Air Source Heat Pumps (ASHPs), for which performance at negative temperatures (°C) are too low or experience a lot of transients due to heat pump defrosting. During normal operation, the heat pump could be the only one who is working and at negative temperatures the boiler could be activated in order to guarantee the necessary supply temperatures.

HP & Boiler - Switchable serial in return - HP on/off control

image-20191212-071128.png

Working principle

The heat pump is a switchable serial in return configuration in the return pipe with the boiler. More information about the different configuration possibilities can be found in Hybrid production Heating .

The serial configuration is activated, meaning the heat will be extracted from the heat pump storage tank, when the return temperature of the system is 2 degrees lower than the upper temperature of the storage tank. It is deactivated when the return temperature is 2 degrees higher than the upper temperature of the storage tank. This hydraulic connection has as a consequence that there is only flow from the heat pump storage tank to the boiler if the controllable 3-way valve is activated.

The working principle of the HP control is explained in HP Basic control strategies .

A Ground Source Heat Pump (GSHP) is used in this template, but an Air Source Heat Pump (ASHP) can also be used, this is further explained in Heat pump .

Notices/Remarks

  • The user should lock the nominal thermal power and temperatures of the HP. If not, the software will calculate with the propagated power and return temperature from the installation.

image-20191211-084014.png
  • When using a thermal energy storage vessel, the user should lock the temperature regime of the heat pump. If not, the software will calculate with the propagated power and return temperature from the installation. The locked temperature regime is visualised in the figure below.

image-20191211-084212.png
  • There are default COP and power tables for the heat pump, but these can be changed by the user.

  • The user can change the design temperatures, thermal power, end units, … But keep in mind that the controls have to be changed as well. This can be done by changing the setpoint values.

  • If the user changes the power of the end units, the thermal capacity of the heat pump doesn’t change automatically. The user should implement a correct condenser capacity corresponded with the thermal power of the condenser. The same goes for the capacity of the boiler.

More information about the HP and boiler can be found in Heat pump and Boilers .

HP & Boiler - Switchable serial in return - HP modulation

image-20191212-074552.png

This template is a combination of the previous template “HP & Boiler - Switchable serial in return - HP on/off control” and the template Air Source Heat Pump - Modulating .

The modulating control of the HP can easily be changed to a stage control by replacing the heat pump part with the template Heat Pump stages .

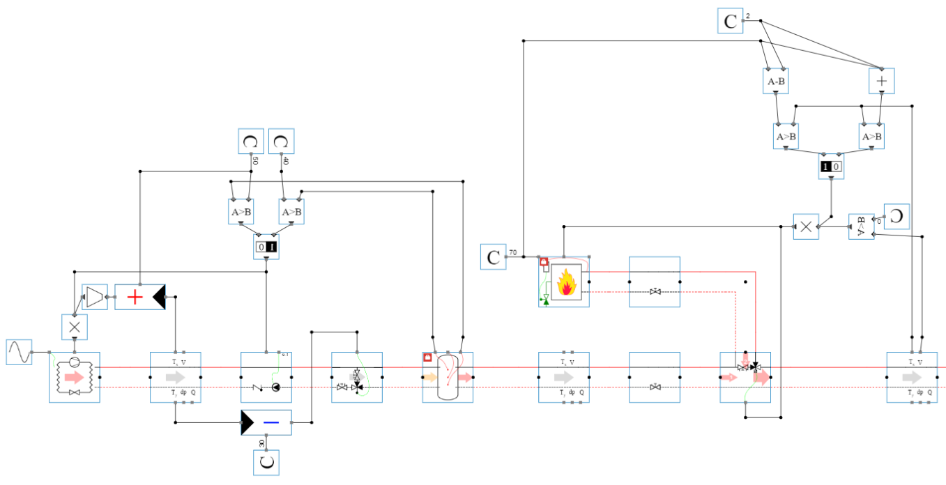
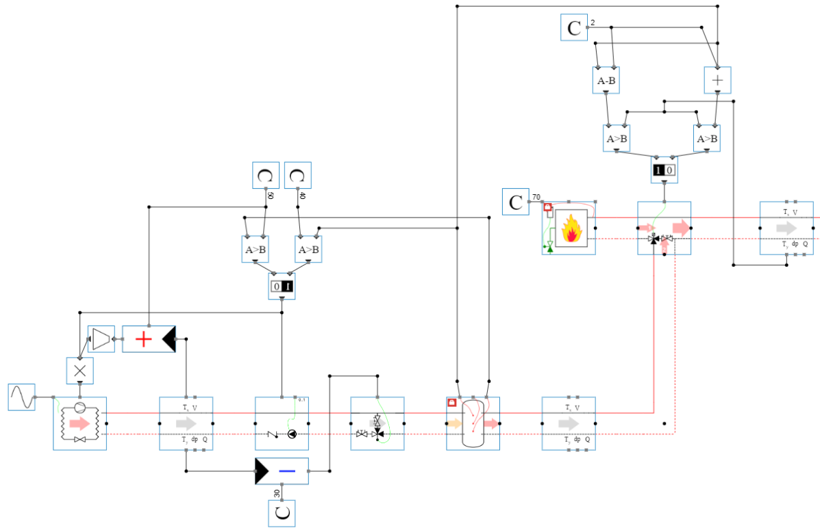
HP & Boiler - Switchable serial in supply - HP on/off control

image-20191212-073842.png

Working principle

The boiler has a switchable serial configuration in the supply pipe with the heat pump. More information about the different configuration possibilities can be found in Hybrid production Heating .

The boiler is activated when the flow temperature of the system drops under 68°C, and deactivated when the flow temperature rises over 72°C. The activation also includes a check for the minimal flow rate, if the flow rate through the system is insufficient, the boiler won’t be activated. For instance, if the installation is shut down, the temperatures in the pipes will drop but the boiler won’t be activated because there is no flow through the system. If the boiler is activated a 3-way valve will be opened, meaning all the flow will go through the boiler, if the boiler is deactivated the 3-way valve will be closed, bypassing the boiler. If there is flow in the system, the heat pump's storage tank will experience the volume flow.

image-20191212-074143.png

The working principle of the HP control is explained in HP Basic control strategies .

A Ground Source Heat Pump (GSHP) is used in this template, but an Air Source Heat Pump (ASHP) can also be used, this is further explained in Heat pump .

Notices/Remarks

  • The user should lock the nominal thermal power and temperatures of the HP. If not, the software will calculate with the propagated power and return temperature from the installation.

image-20191211-084014.png
  • When using a thermal energy storage vessel, the user should lock the temperature regime of the heat pump. If not, the software will calculate with the propagated power and return temperature from the installation. The locked temperature regime is visualised in the figure below.

image-20191211-084212.png
  • There are default COP and power tables for the heat pump, but these can be changed by the user.

  • The user can change the design temperatures, thermal power, end units, … But keep in mind that the controls have to be changed as well. This can be done by changing the setpoint values.

  • If the user changes the power of the end units, the thermal capacity of the heat pump doesn’t change automatically. The user should implement a correct condenser capacity corresponded with the thermal power of the condenser. The same goes for the capacity of the boiler.

More information about the HP and boiler can be found in Heat pump and Boilers .

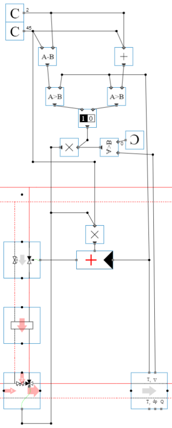
HP & Boiler - Switchable serial in supply - HP modulation

image-20191212-074809.png

This template is a combination of the previous template “HP & Boiler - Switchable serial in supply - HP on/off control” and the template Air Source Heat Pump - Modulating .

The modulating control of the HP can easily be changed to a stage control by replacing the heat pump part with the template Heat Pump stages .

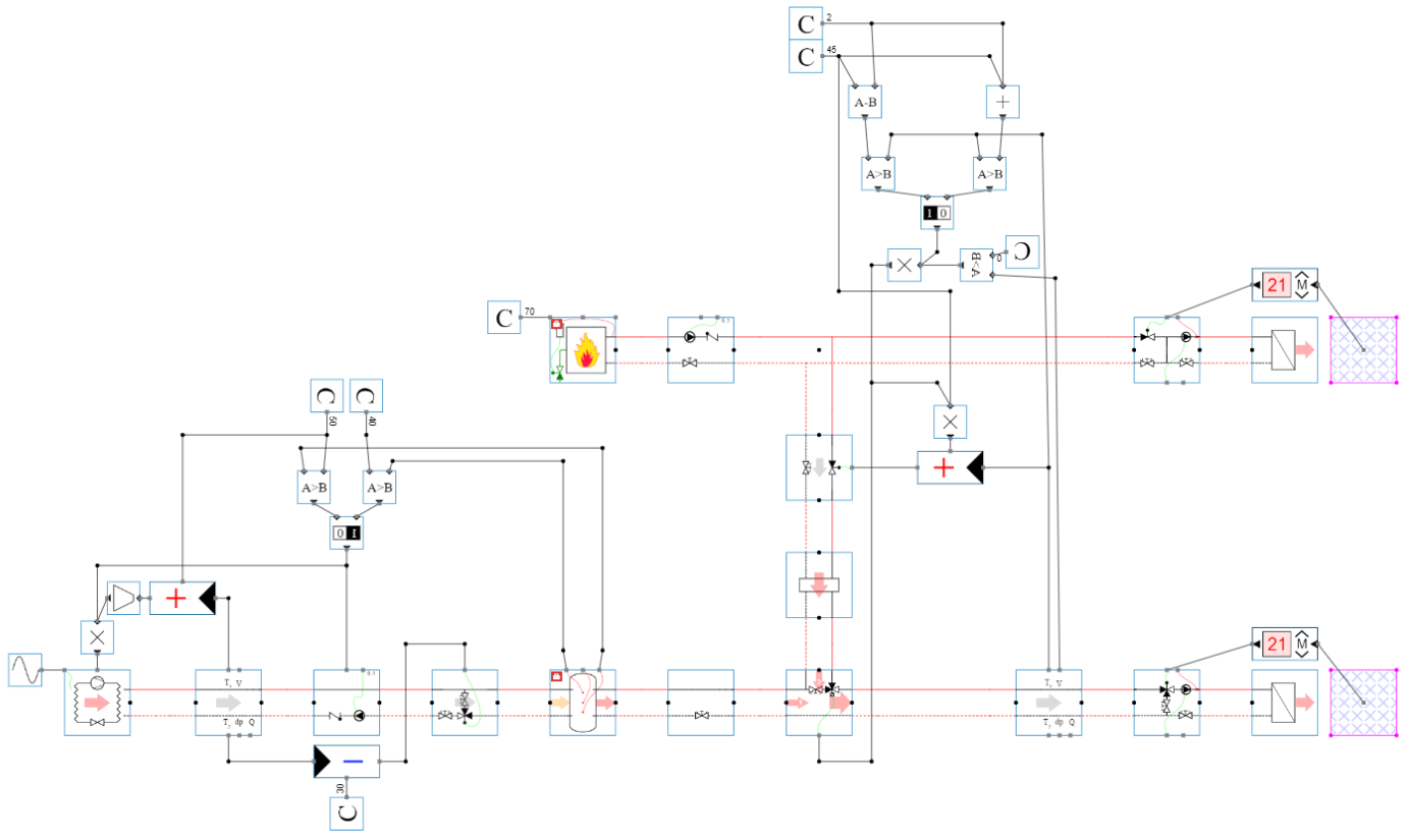
HP & Boiler - Switchable serial in supply - HP on/off control - LT and HT separated

image-20230626-141148.png



This template is similar to the previous template “HP & Boiler - Switchable serial in supply - HP on/off control”, except in this case there is a Low Temperature (LT) and High Temperature (HT) header which are separated. The heat required for the HT header is only delivered by the boiler, not the heat pump. The HP will deliver as much heat possible to the LT header, but if the heat delivered by the HP is insufficient, the boiler will deliver the remaining required heat.

This is a good concept if the heat pump has a much lower thermal power than the design thermal power of the LT header. This way, the return temperature going to the HP can be lower than the combined return temperature from the LT and HT header for a parallel connection of heat pump and boiler.

The 3-way valve is opened which allows the boiler to supply heat to the LT header if the flow temperature of the LT header drops under 43°C, and deactivated when the flow temperature rises over 47°C. The activation also includes a check for the minimal flow rate, if the flow rate through the system is insufficient, the 3-way valve will close. The supplied temperature of the boiler to the LT header is controlled by a 2-way modulating valve. The PI controller of the 2-way valve will make sure the supply temperature is controlled to 45°C. If the supplied temperature of the HP is lower than 45°C, the boiler will deliver the hot water required (in this case at 70°C) to deliver 45°C to the LT header.

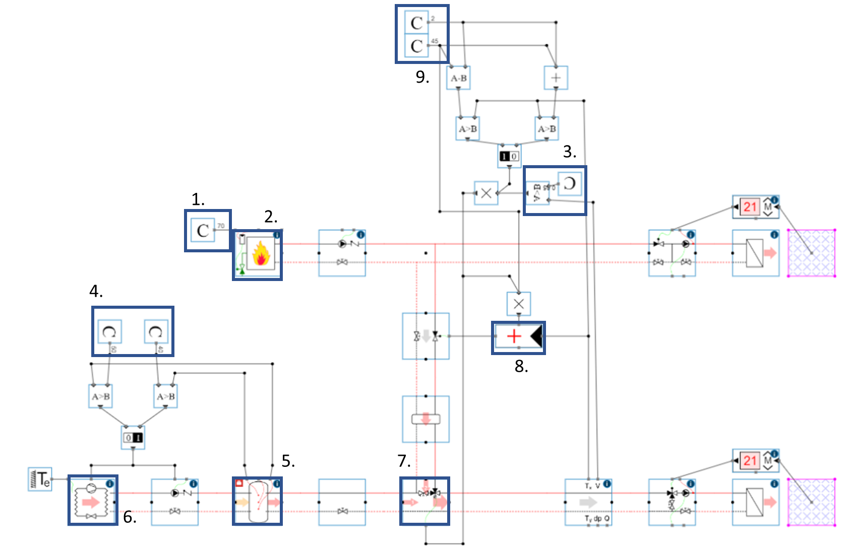
image-20191212-081338.png

Parameters to change in order to implement this model correctly

  1. Boiler setpoint: A constant of 70 is chosen here. This can for instance be changed to a heating curve.

  2. Controlled dynamic boiler: Boilers

  3. Minimal volume flow: low temperature collector volume flow rate at which the boiler can start assisting the heat pump.

  4. On/off control heat pump: Based on storage tank temperatures Heat Pump - On/off Control

  5. Storage tank: Design volume to be determined based on installed primary power. HP & Boiler - Parallel configuration

  6. Heat pump: For more information on the different design parameters, visit: Heat pump

  7. Switchable serial in supply Serial

  8. PI-controller: Provides a modulating signal to the throttle valve in front of the open header in order to control the amount of heat addition to the LT collector.

  9. Set point for low temperature collector with hysteresis band: On/off control of HT overflow to LT collector. Similar to control in HP & Boiler - Shunt configuration

HP & Boiler - Switchable serial in supply - HP modulation - LT and HT header separated

image-20191212-080605.png

This template is a combination between the previous template “HP & Boiler - Switchable serial in supply - HP on/off control - LT and HT separated” and the template Air Source Heat Pump - Modulating .

The modulating control of the HP can easily be changed to a stage control by replacing the heat pump part with the template Heat Pump stages .