Breadcrumbs

CHP & Boiler - Parallel configuration

image-20191210-143821.png

Working principle

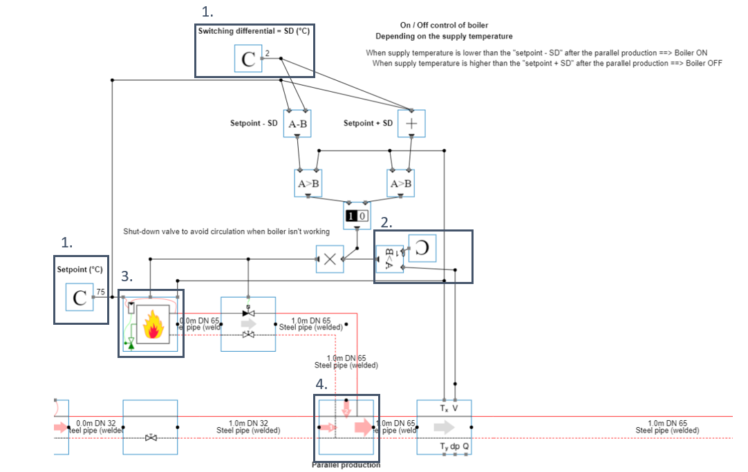
The boiler and CHP are organised in a parallel configuration. More information about the different configuration possibilities can be found in Hybrid production Heating .

The boiler is activated when the flow temperature of the system drops below 68°C, and deactivated when the flow temperature rises above 72°C. The activation also includes a check for the minimal flow rate, if the flow rate through the system is insufficient, the boiler won’t be activated. For instance, if the installation is shut down, the temperatures in the pipes will drop but the boiler won’t be activated because there is no flow through the system. During the activation of the boiler, an isolation valve at the boiler will open.

image-20191211-133453.png

The working principle of the CHP control is explained in CHP - Basic Control . Also check here to correctly set all information regarding the CHP, as this will not be explained here. This page will only focus on the parallel and boiler.

Parameters to change in order to use this model correctly

image-20230707-132120.png


  1. Set the correct setpoint the boilers should be working towards, as well as the switching differential

  2. Set the correct minimum flow that activates the machine. If this is not known, run a simulation and check the flow when the system should be off, take a value slightly over and fill this in (in m³/hr)

  3. Controlled dynamic Boiler: Boilers

    1. image-20230622-154419.png


    2. Make sure to fill in the thermal capacity. This will play a role in limiting the amount of boiler resets, if the boiler starts up or shuts down. This value can be calculated by using the water content of the boiler and the approximated metal mass. More information can be found under Boilers

    3. The controlled dynamic boiler has an internal PI- controller. The appropriate PI settings should be filled in here. More information can be found under PI controller .

    4. The minimal power percentage of the boiler. If the demand of the boiler is lower than this value, the boiler will turn off. The boiler will restart if the wanted modulation of the boiler is higher than 0.2%.

  4. Parallel production:

    1. In order to make sure that the software calculates the right design flows of the different parallel branches correctly, users should take care when filling in the Parallel production block. This step is very important because the correct propagation of the design flowrates will determine the valves, pipe sizes and pumps that the software will select. If both parallel branches are designed for half of the total installed power of the end units the following steps should be taken:

      1. (for more information about the possible settings of the parallel production base units , see the following page: Parallel )

      2. Choose under the tab power propagation for the option : “Regular”

      3. The primary power percentage should be filled in with a value equal to the capacity of the CHP. Now the primary parallel branch will be designed to this capacity and the remainder will be sized to the boiler. For example a 200 kW design that has a 50kW filled in on primary, will send 150 kW towards the boiler.

Note that the percentage value can override the heat flow value, and should hence not be filled in when using heat flow.

image-20230707-131324.png


image-20230707-131307.png