Breadcrumbs

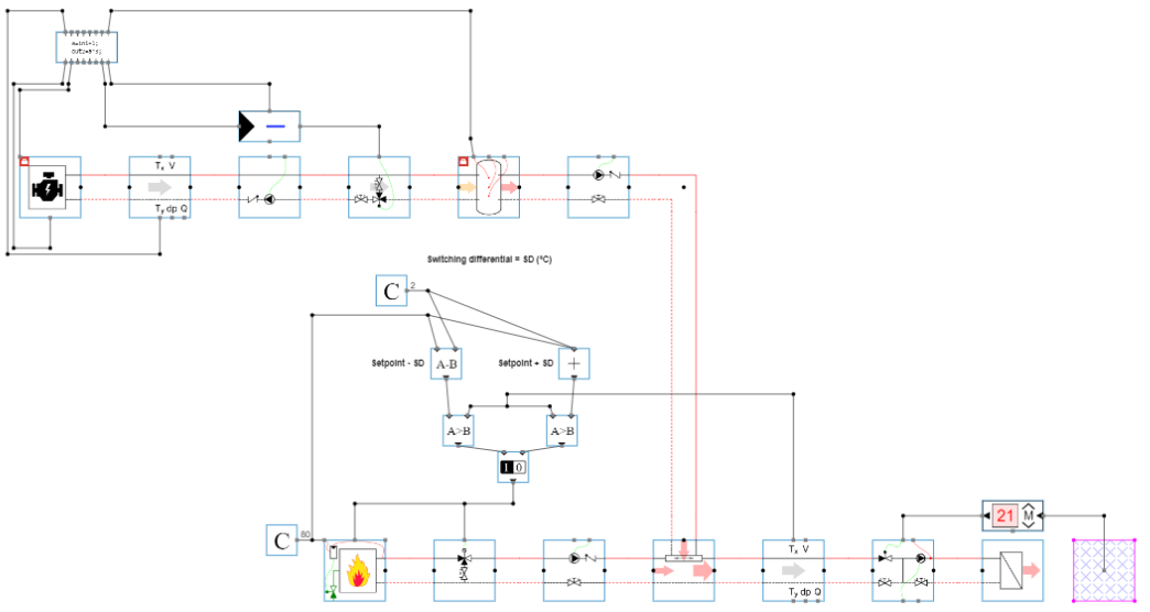
Boiler & CHP - Reverse shunt in supply

image-20230906-075809.png


The hydraulic configuration is similar to CHP & Boiler - Reverse shunt in supply , however boiler and CHP are now switched, meaning the boiler is placed in the flow of the system, while the CHP is connected on the open header in supply. This is not a beneficial way to place these production units, as the boiler will preheat the flow and the CHP can only be used as a top-off. This will limit the amount of heat given by the CHP and therefore limit the amount of electricity produced.

Nonetheless, the usage of this model is the same as CHP & Boiler - Reverse shunt in supply , so refer to this page for the explanation.