Breadcrumbs

CHP combined with boilers - Multiple configurations

This page consists of various template configurations of a CHP combined with a boiler available in the Inspiration library. All the controls feature a combined heat and power unit, with the standard control discussed here .

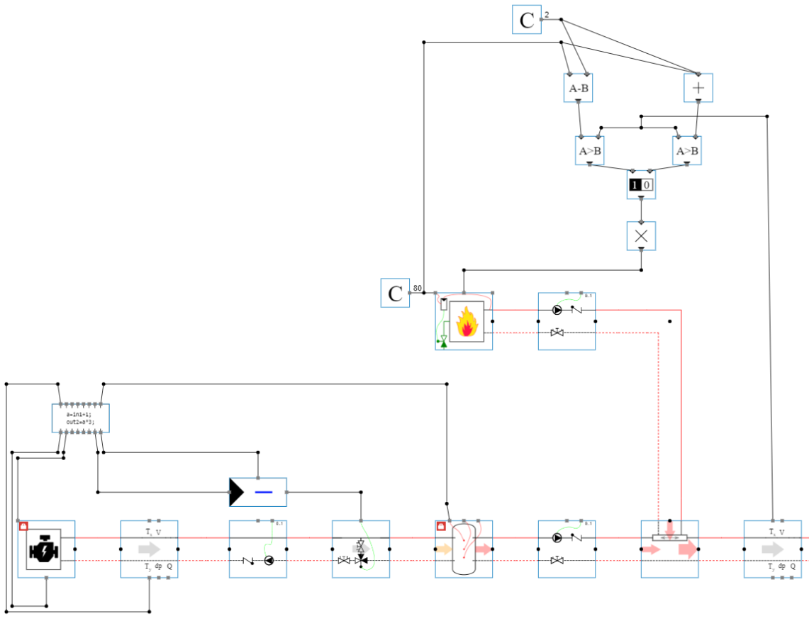
CHP & Boiler - Parallel

image-20191210-143821.png

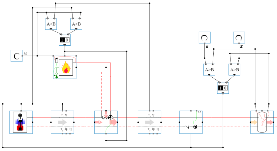
Working principle

The boiler is activated when the flow temperature of the system drops below 73°C (75-2°C) and deactivated when the flow temperature increases above 77°C(75+2°C). The activation also includes a check for minimal flow rate, if the flow rate through the system is insufficient, the boiler won’t be activated. For instance, if the installation is disabled, the temperatures in the pipes will drop but the boiler won’t be activated because there is no flow through the system. During the activation of the boiler, an isolation valve at the boiler will open.

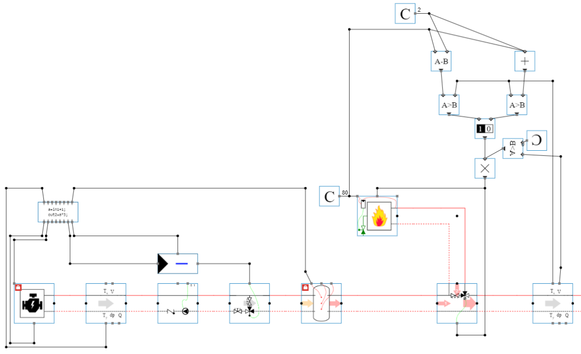
image-20191210-144622.png

Controls

More information about the controls of the CHP can be found in CHP - Basic Control .

Notices/Remarks

  • The system can be further optimised by doing sensitivity studies. For instance, a sensitivity study can be done for the size of the storage vessel or the thermal power of the CHP. To change the thermal power, the user should change the power spread found in the hybrid production configuration BC. More information about hybrid production configurations can be found in Hybrid production Heating .

  • The user should lock the nominal thermal power and return temperature of the CHP. If not, the software will assume the propagated power and return temperature from the installation.

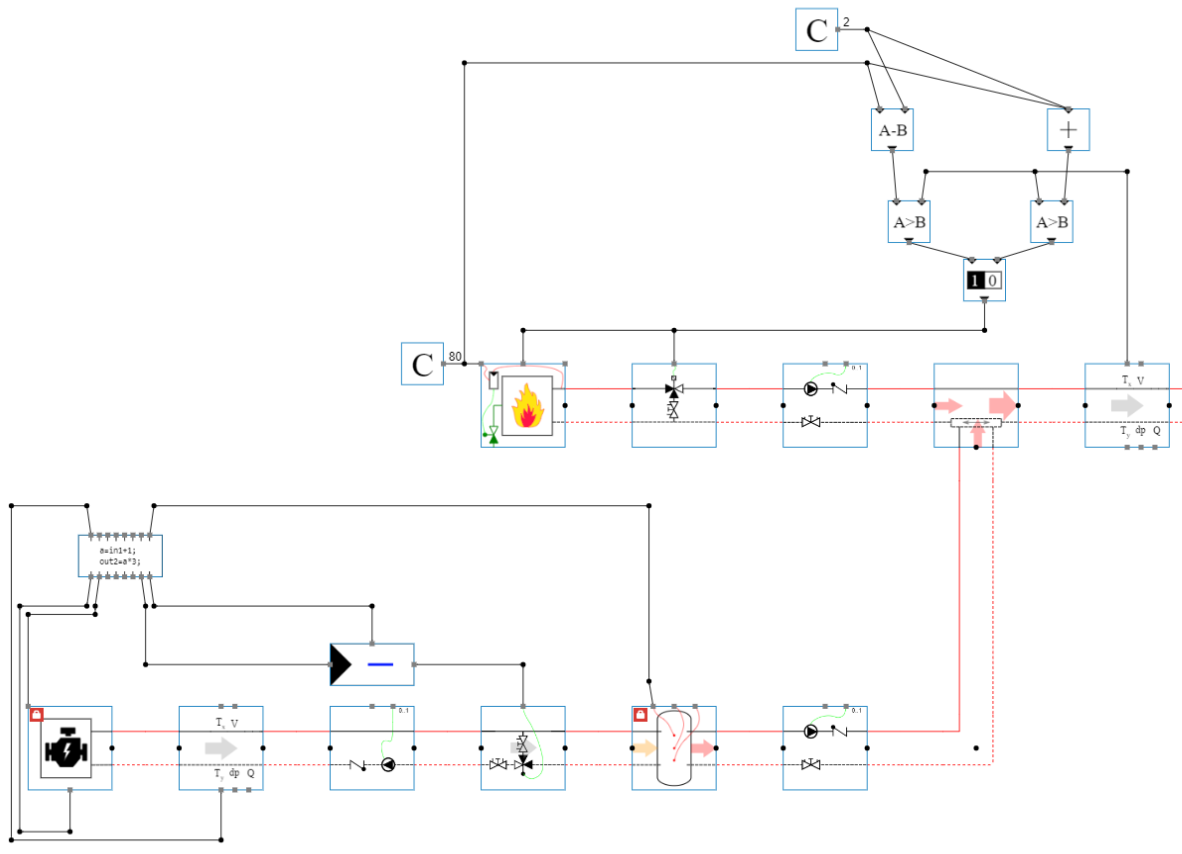
image-20191210-104547.png
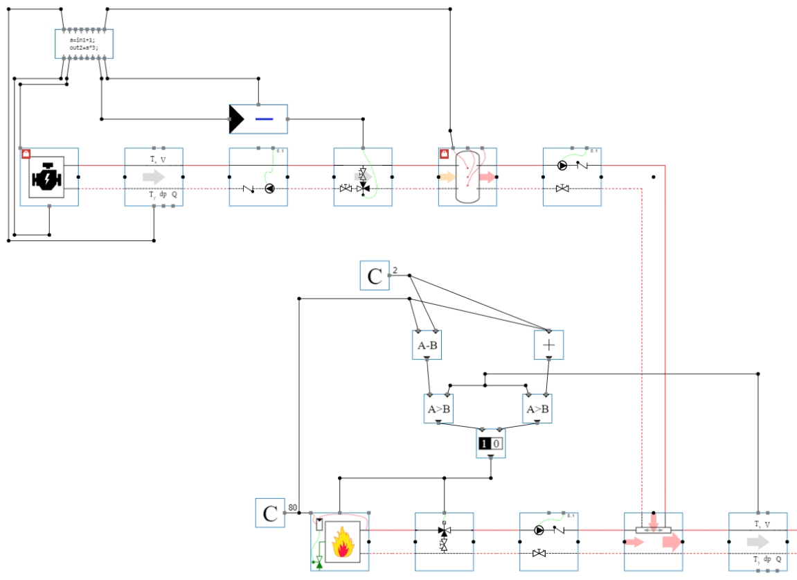
  • When using a thermal energy storage vessel, the user should lock the temperature regime of the CHP. If not, the software will assume the propagated power and return temperature from the installation. The locked temperature regime is visualised in the figure below.

image-20191210-102110.png
  • It is possible to upload electrical and thermal efficiency tables, by clicking on the pencil icon. The user can download an example file by clicking on the grey arrow icon. After adjusting this file, the user can upload it back to the CHP by clicking on the blue arrow icon.

image-20191210-104628.png
image-20191210-104647.png
  • The user can change the design temperatures, thermal power, end units, etc. Keep in mind that the controls have to be changed as well. This can be done by changing the “settings” in the programmable controller which are listed in the top of the code. After changing the settings, the correct operation has to be checked again. The user should only change the “settings” and nothing else in the code to make sure the correct control strategy is still valid.

  • If the user changes the power of the end-units the thermal capacity of the boiler and CHP doesn’t change automatically. The user should implement a correct capacity corresponded with the thermal power of the production units.

More information about the CHP and boiler can be found in CHPs and Boilers .

CHP & Boiler - Reverse shunt in return

image-20191210-151425.png

Similar to the template “CHP & Boiler - Parallel”, except for the shunt configuration instead of the parallel configuration. There is also a bypass valve to bypass the boiler when the boiler is deactivated.

More information about hybrid production configurations can be found in Hybrid production Heating .

CHP & Boiler - Reverse shunt in supply

image-20191210-151339.png

Similar to the template “CHP & Boiler - Parallel”, except for the shunt configuration instead of the parallel configuration.

More information about hybrid production configurations can be found in Hybrid production Heating .

CHP & Boiler - Switchable serial in supply

image-20191210-151900.png

Similar to the template “CHP & Boiler - Parallel”, except for the serial configuration instead of the parallel configuration. There is also a bypass valve to bypass the boiler when the boiler is deactivated.

More information about hybrid production configurations can be found in Hybrid production Heating .

CHP & Boiler - Switchable serial in supply - Stirling motor

image-20191210-151932.png

Similar to the template “CHP & Boiler - Switchable serial in supply”, but in this template, a Stirling motor CHP is used. More information about the Stirling motor can be found in CHPs . The controls for the Stirling CHP are also more basic than the traditional CHP, it will be activated and deactivated depending on the measured upper or lower temperature in the storage tank.

More information about hybrid production configurations can be found in Hybrid production Heating .

Boiler & CHP - Reverse shunt in supply

image-20191210-152208.png

Similar to the template “CHP & Boiler - Parallel”, except for the shunt configuration instead of the parallel configuration. There is also a bypass valve to bypass the boiler when the boiler is deactivated.

More information about hybrid production configurations can be found in Hybrid production Heating .