Breadcrumbs

New Wiki - DHW storage tank

The templates consists of various configurations with a DHW storage tank.

DHW storage tank - Basic control

image-20200819-145417.png

This template is a combination of central heating (CH) and domestic hot water (DHW). For the DHW branch a storage tank is used with an ecodesign tap profile. The CH is controlled with a heating curve with displacement and the DHW storage tank is controlled to have 65°C at the bottom of the storage tank.

More information on controls can be found in Control library .

DHW storage tank - Boiler temperature control

image-20200819-145540.png

This template is similar to the previous one “DHW storage tank - Basic control“ except for a more advanced boiler control. The boiler temperature is dependent on the DHW demand. If the DHW storage tank is being loaded, the boiler temperature is set to a constant value of 75°C. If the DHW storage is filled with 65°C, the boiler temperature is set on a heating curve.

More information on controls can be found in Control library .

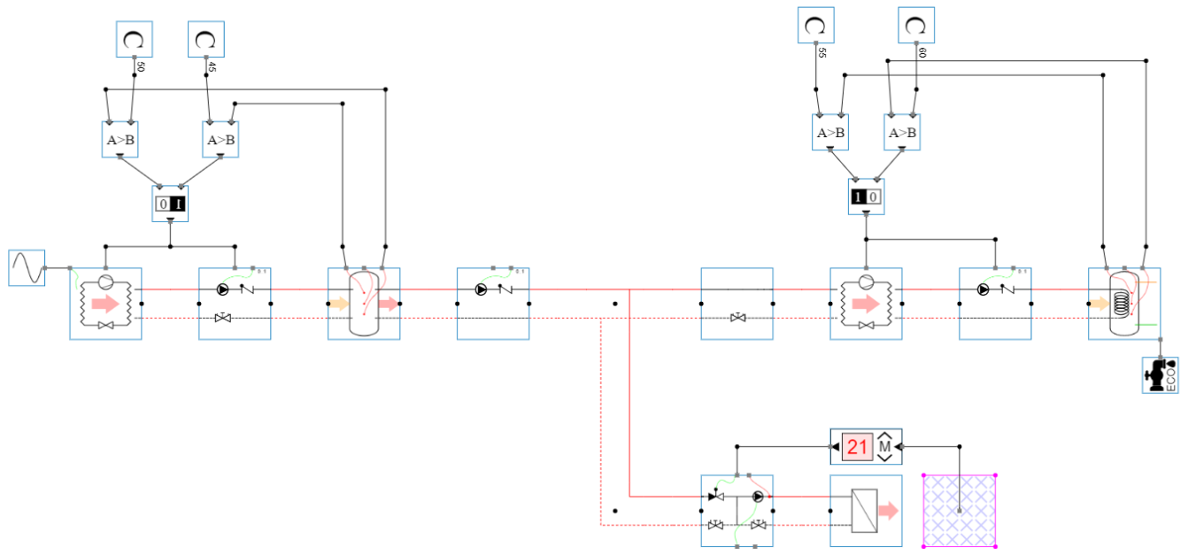
DHW storage tank - HP booster

image-20191216-072639.png

This system is a full electric system using heat pumps. A ground source heat pump (GSHP) (left heat pump) is used to deliver central heating (CH) and indirect domestic hot water (DHW). The GSHP is activated when the upper temperature of the storage tank is lower than 45°C and deactivated when the bottom temperature of the storage tank is higher than 50°C. The heat from the storage tank is delivered to the evaporator side of the booster heat pump (right heat pump) in which it increases its temperature to 60°C. The booster heat pump is activated when the upper temperature of the DHW storage tank is lower than 55°C, and deactivated when the bottom temperature is higher than 60°C.

More information on heat pumps and controls can be found in Heat pump and Control library .