Breadcrumbs

Biomass boiler & Gas boiler

The templates consists of various configurations of a biomass boiler combined with a gas boiler.

Biomass boiler & Gas boiler - Parallel

image-20191212-085347.png

Working principle

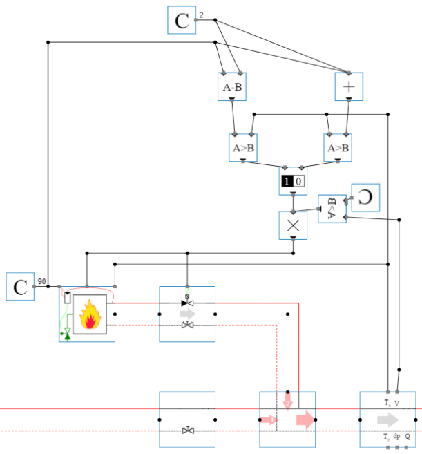
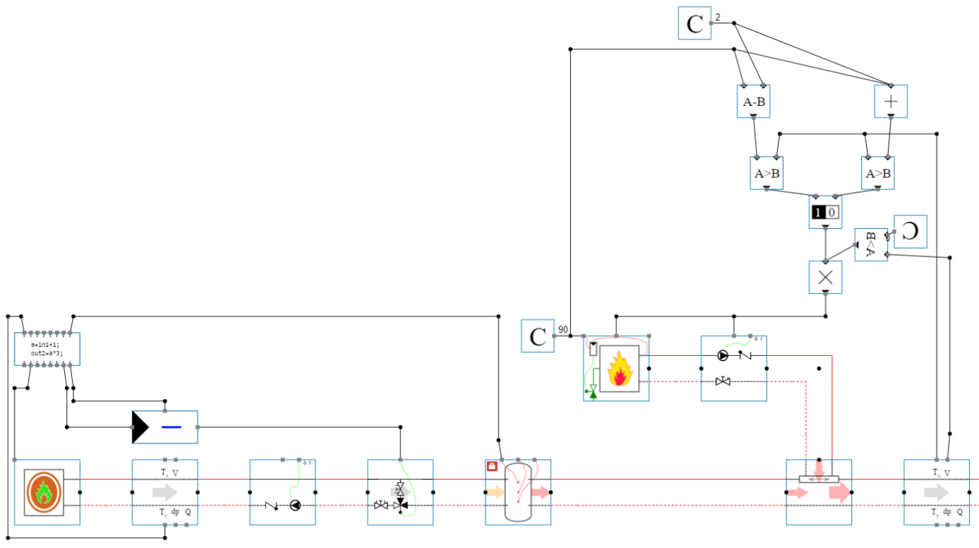
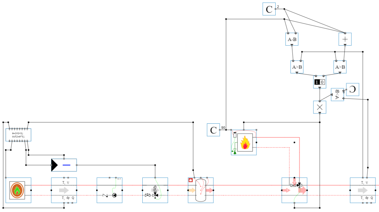
The programmable controller controls the biomass boiler, visualised in the figure below. It gives the setpoint to the external PI-controller for regulating the 3-way valve on the setpoint return temperature. Internally it will enable or disable the biomass boiler and it will calculate the modulation based on the measured return temperature.

image-20191212-085440.png

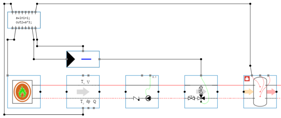
The gas boiler is activated when the flow temperature of the system drops under 73°C, and deactivated when the flow temperature rises over 77°C. The activation also includes a check for the minimal flow rate: if the flow rate through the system is insufficient, the boiler won’t be activated. For instance, if the installation is shut down, the temperatures in the pipes will drop but the gas boiler won’t be activated because there is no flow through the system. During the activation of the gas boiler, an isolation valve at the boiler will open.

image-20191212-085712.png

Controls

More information about the controls of the biomass boiler can be found in Biomass boiler .

Notices/Remarks

  • The system can be further optimised by doing sensitivity studies. For instance, a sensitivity study can be done for the size of the storage vessel or the thermal power of the biomass boiler. To change the thermal power, the user should change the power spread found in the hybrid production configuration BC. More information about hybrid production configurations can be found in Hybrid production Heating .

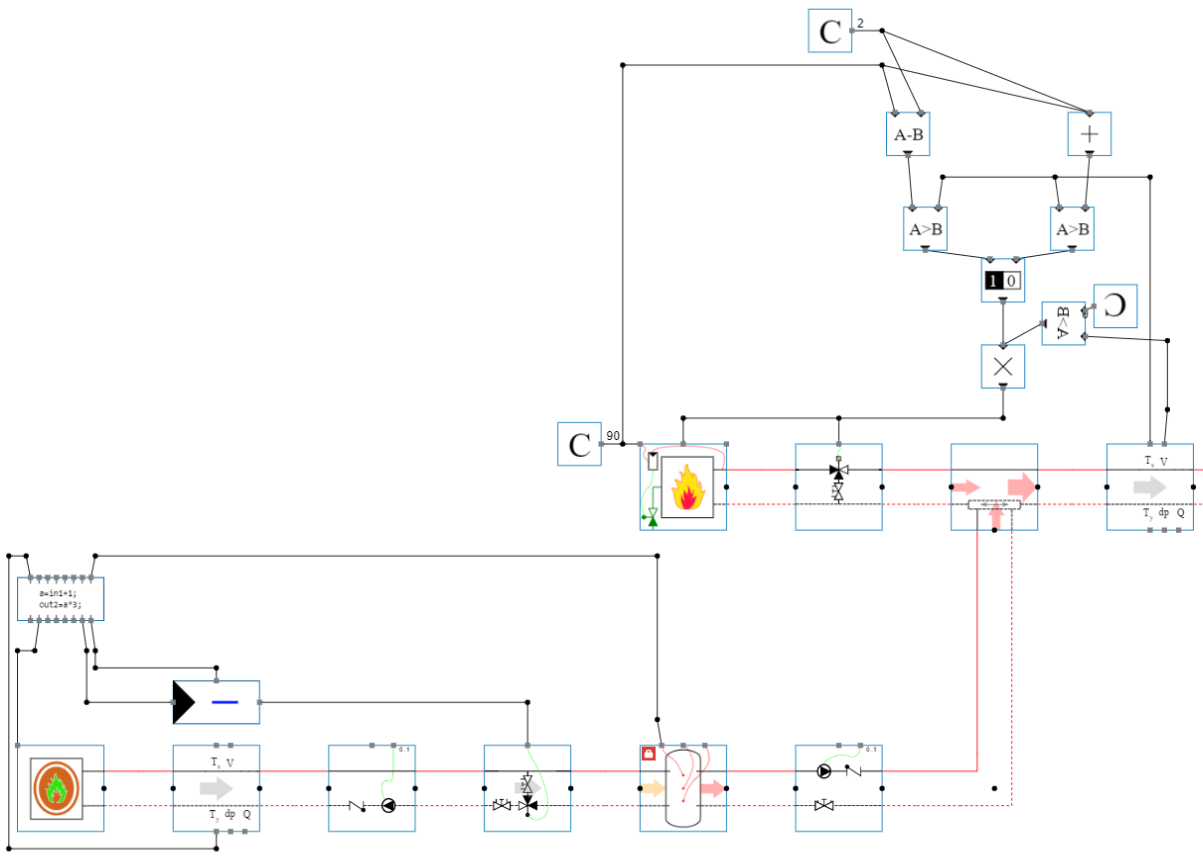
  • When using a thermal energy storage vessel, the user should lock the temperature regime of the biomass boiler. If not, the software will calculate with the propagated power and return temperature from the installation. The locked temperature regime is visualised in the figure below.

image-20191210-102110.png
  • The user can change the design temperatures, thermal power, end units, … But keep in mind that the controls have to be changed as well. This can be done by changing the “settings” in the programmable controller which are listed in the top of the code. After changes in the settings, the correct operation has to be checked again. The user should only change the “settings” and nothing else in the code to make sure the correct control strategy is still valid.

  • If the user changes the power of the end units, the thermal capacity of the gas boiler and biomass boiler don’t change automatically. The user should implement a correct capacity corresponding with the thermal power of the production units.

More information about the CHP and boiler can be found in Biomass boiler and Boilers .

Biomass boiler & Gas boiler - Reverse shunt in return

image-20191212-090308.png

Similar to the template “Biomass boiler & Gas boiler - Parallel”, except for the shunt configuration instead of the parallel configuration. There is also a bypass valve to bypass the gas boiler when the gas boiler is deactivated.

More information about hybrid production configurations can be found in Hybrid production Heating .

Biomass boiler & Gas boiler - Reverse shunt in supply

image-20191212-090506.png

Similar to the template “Biomass boiler & Gas boiler - Parallel”, except for the shunt configuration instead of the parallel configuration.

More information about hybrid production configurations can be found in Hybrid production Heating .

Biomass boiler & Gas boiler - Switchable serial in supply

image-20191212-090528.png

Similar to the template “Biomass boiler & Gas boiler - Parallel”, except for the serial configuration instead of the parallel configuration. There is also a bypass valve to bypass the gas boiler when the gas boiler is deactivated.

More information about hybrid production configurations can be found in Hybrid production Heating .