Breadcrumbs

BTES 1.0 templates

The BTES 1.0 templates are divided into different types of regime temperature combinations for heating and cooling end-units. To clarify this aspect the different templates are the following. (L = Low; H = High; T = Temperature)

  • LT heating + HT cooling

  • HT cooling + HT and LT heating separate

  • HT cooling + HT and LT heating together

  • LT heating + LT and HT cooling separate

  • LT heating + LT and HT cooling together

  • HT and LT heating separate + LT and HT cooling separate

  • HT and LT heating together + LT and HT cooling separate

  • HT and LT heating separate + LT and HT cooling together

  • HT and LT heating together + LT and HT cooling together

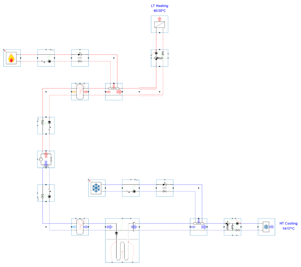
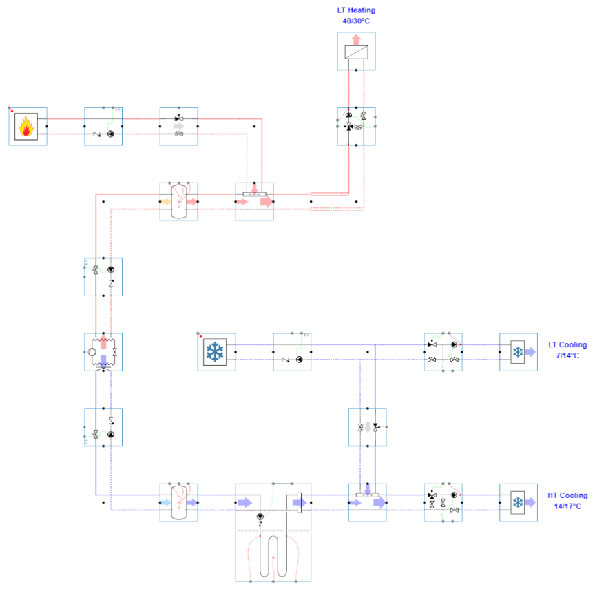
LT heating + HT cooling

image-20191129-095315.png

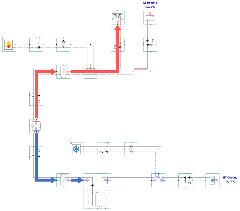
Working principle

The working principle of a geothermal system is divided into two main operating conditions, winter and summer. Of course, if there is both heating and cooling demand at the same time, both conditions are active.

Winter

In the winter, when there is heating demand, the heat pump will supply heating to the building. When the heating provided by the heat pump is insufficient, the boiler will deliver the remaining required heating. While the heat pump is delivering heat, it’s also extracting heat from the BTES system on the evaporator side. Extracting heat is the same as injecting cold, so in this operating condition the BTES system will cool down.

image-20191217-154505.png
  1. BTES 1.0

  2. Heat Pump (HP)

  3. Boiler

  4. Low Temperature (LT) heating equivalent end-unit

  5. Hot storage vessel

  6. Cold storage vessel

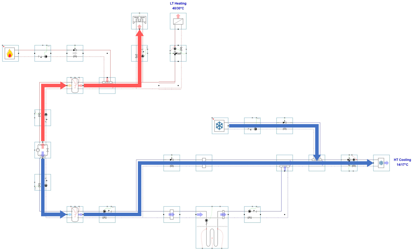
Summer

In the summer, when there is cooling demand, the cooling stored in the BTES system (in the winter) will be used to cool down the building. If the delivered cooling from the BTES system is insufficient, the chiller will deliver the remaining required cooling. When cooling is extracted from the BTES system, hence supplied to the building, the BTES system will heat up, increasing its overall temperature.

image-20191218-071828.png
  1. BTES 1.0

  2. Chiller

  3. High Temperature (HT) cooling equivalent end-unit

Thermal balance of the soil

The soil temperature without an ATES or BTES system would be almost constant throughout the year. If an ATES or BTES system is used, and we start in January, the temperature of the soil would gradually drop in the winter months because heat is extracted from the soil (through cold deposit, otherwise known as injecting cold). In the summer months, the soil temperature will gradually rise because the cold is extracted from the soil to cool down the building. After the summer, the winter comes again, meaning the temperature will drop again. This is visualised in the figure below.

image-20191218-074246.png

If the same amount of cold is extracted from the soil, as there is injected, the temperature at the end of the year would be exactly the same as in the beginning. This is called a thermally balanced soil.

However, if more cold is injected than there is extracted, the temperature would gradually drop every year. This is visualised in the graph below which shows the soil temperature in a 3-year simulation. In this case, the BTES will reach a temperature, which is considered too cold. The soil will not be able to be charged, meaning the heat pump is unable to activate.

image-20191218-074031.png

The same thing can be said if the extracted cold is larger than the injected cold. The temperature will gradually rise every year.

image-20191218-080638.png

A thermal imbalance of the soil reduces the system efficiency of the system because of the increasing thermal losses in the soil and the lowered SCOP value of the heat pump. It can even lead to a thermal breakdown of the system, meaning no cold can be injected or extracted anymore.

For this reason and others, more options are available in the template to give the user some strategies to make sure the thermal balance is met with an optimal system efficiency. The system with all options is visualised in the figure below.

image-20191217-131502.png
  1. BTES 1.0

  2. Heat Pump (HP)

  3. Boiler

  4. Chiller

  5. Low Temperature (LT) heating equivalent end-unit

  6. High Temperature (HT) cooling equivalent end-unit

  7. Hot storage vessel

  8. Cold storage vessel

  9. Dry Cooler (DC) used in different ways

To optimise the system, the user should first check if the BTES system cant deliver more cooling to the system than it already does, and check if the heat pump cant deliver more heating. So the first step is to optimise the heating and cooling contribution of the heat pump and BTES system. More information on hydraulic configurations can be found in Hybrid production Heating .

If for instance there is a lot of simultaneous heating and cooling, it might be more optimal to bypass the BTES system. In this case, the heating and cooling produced by the heat pump will both be used directly instead of using indirect cooling by first storing the cold produced by the heat pump inside the BTES system.

Because less energy is stored in the BTES, the thermal losses decrease as well.

image-20191218-091122.png

It is also possible to delete the chiller and use the heat pump as a chiller in the summer, by implementing a dry cooler on the condenser side of the heat pump. The heat pump will extract cooling from the ambient air and decrease its temperature to the required temperature for HT cooling.

image-20191219-085305.png

After the system is optimised by increasing the BTES and/or the heat pump contribution, the thermal balance of the BTES system should be optimised. To clarify all the different options, the BTES system is deemed either too cold or too hot.

BTES too cold

If the BTES system is too cold the following things can be done:

  • If there is no dry cooler or any regeneration unit available, the heat pump can be limited in storing cooling inside the BTES system. This option is suboptimal because the heat pump is a preferable production unit. If the heat pump is limited, it won’t deliver anymore heating to the building, resulting in a lower heating contribution of the heat pump and a higher contribution of the boiler.

  • A dry cooler or any other regeneration unit can be used to release the excess cooling to the ambient air instead of storing it in the BTES system. In this case, the heat pump sort of works like an Air Source Heat Pump (ASHP) instead of a Ground Source Heat Pump (GSHP).

image-20191218-095925.png
  • A dry cooler is used to release the excess heat stored in the BTES system when there is no cooling demand.

image-20191218-094446.png

BTES too hot

If the BTES system is too hot the following things can be done:

  • If there is no dry cooler or any regeneration unit available, the BTES system can be limited in supplying cooling to the building. This option is suboptimal because the cold used from the BTES system is preferred over the produced cooling by the chiller. If the BTES system is limited, it won’t deliver anymore cooling to the building, resulting in a lower cooling contribution of the BTES system and a higher contribution of the chiller.

  • A dry cooler or any other regeneration unit can be used to deposit cooling from the ambient air in in the BTES system (which is the same as blowing away the excess heat inside the BTES system). Notice that implementing a dry cooler between the cold thermal store and the BTES system increases the flexibility of the installation because it can be used to prevent a BTES which is too cold or too hot.

image-20191218-104459.png
  • A dry cooler in combination with the heat pump can be used to actively store cooling in the BTES system. The heat pump will extract cooling from the ambient air via the dry cooler, meanwhile supplying the cooling to store it in the BTES system.

image-20191219-090409.png
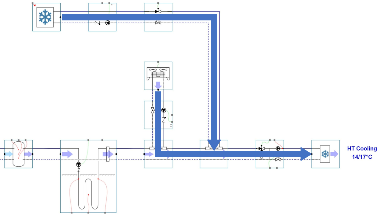
  • If the dry cooler on the condenser side is combined with a BTES bypass, the BTES system can be limited meanwhile still delivering the necessary cooling.

image-20191219-093706.png
  • A dry cooler can also be used to directly deliver the required cooling instead of the BTES system. This is only possible if the temperature outside is low enough to deliver the required cooling, which is almost never the case. In this case, cooling is required when the outside temperature is low enough to deliver 14°C. When the outside temperature is that low, cooling is seldom required.

image-20191219-100617.png

The template is standardised with a boiler and a chiller, but it can easily be removed if it's not required. More information on BTES, heat pump, boiler and dry coolers can be found in:

BTES 1.0

Heat pump

Boilers

Ambient exchange

Controls

Almost everything in the system is connected to the main programmable controller.

A_BTES_1.0_LT-heating + HT-cooling-page-001.jpg

As a default, the controller will only make sure the basic working principle works, which is explained in the previous chapter “Working principle”. This means the user can delete every aspect that’s not necessary for their specific application, like the dry coolers, boiler, chiller, etc.

The following settings can be changed by the user in the programmable controller:

  • FlowrateHeatingLTmin = 1;
    (= minimal flow rate for LT heating when heating demand is considered, in m³/h)

  • FlowrateCoolingHTmin = 1;
    (= minimal flow rate for HT cooling when cooling demand is considered, in m³/h)

  • FlowrateHysteresisPercentage = 20;
    (= hysteresis percentage above and below the minimal flow rate for heating and cooling, in % )

  • TempBTESCold = 4;
    (= minimal temperature of the BTES system, in °C)

  • TempBTESHot = 18;
    (= maximal temperature of the BTES system, in °C)

  • TempBTESHysteresis = 2;
    (= hysteresis temperature above and below the minimal and maximal temperature of the BTES system)

  • StorageHotTopHPon = 60;
    (= temperature at the top of the hot thermal store when the HP is activated, in °C)

  • StorageHotBottomHPoff = 60;
    (= temperature at the bottom of the hot thermal store when the HP is deactivated, in °C)

  • StorageColdTopHPon = 2;
    (= temperature at the top of the cold thermal store when the HP is activated, in °C)

  • StorageColdBottomHPoff = 2;
    (= temperature at the bottom of the cold thermal store when the HP is deactivated, in °C)

  • TempHPcondenserHot = 80;
    (= maximal temperature as safety for the HP, in °C)

  • TempHPevaporatorCold = -5;
    (= minimal temperature as safety for the HP, in °C)

  • FlowrateHPevaporatorMin = 45;
    (= minimal flow rate required as safety for HP, in m³/h)

  • FlowrateHPcondenserMin = 15;
    (= minimal flow rate required as safety for HP, in m³/h)

  • HPdelay = 5;
    (= time delay between deactivation and activation of HP, in min)

  • TempBTESColdWithdrawMin = TempCoolingReturn - 2;
    (= minimal temperature of the BTES system for activation BTES pump, in °C)

  • TempBTESColdWithdrawMax = TempCoolingReturn - 1;
    (= maximal temperature of the BTES system for deactivation BTES pump, in °C)

There are other setpoints at the cooling and heating end units (which are also an input for the programmable controller) which can be changed by the user. The setpoints are visualised with a “C” base circuit. More information on control base circuits can be found in Control library .

Above mentioned setpoints are necessary for the basic working principle. More settings are available but are only needed if some of the optional or regeneration strategies are activated. The activation can be done by changing the “0” to a “1” for the following strategies.

  • AEHotReleaseOn = 0;
    (= activation for the dry cooler at the condenser side of the heat pump to release the excess heat, this also activates the ability of the heat pump to directly deliver cooling to the system)

  • AEColdReleaseOn = 0;
    (= activation for the dry cooler at the evaporator side of the heat pump to release excess cooling)

  • AEColdSupplyOn = 0;
    (= activation for the dry cooler to supply cooling available in the ambient air to the building)

  • HPDirectHeatingCoolingOn = 0;
    (= activation for the heat pump to directly and simultaneously deliver the produced heating and cooling to the building)

  • AEColdDepositOn = 0;
    (= activation for the dry cooler to deposit cold into the BTES system)

  • AEColdWithdrawOn = 0;
    (= activation for the dry cooler to withdraw cold from the BTES system)

  • HPActiveColdDepositOn = 0;
    (= activation for the heat pump to actively deposit cold into the BTES system with help from the AEHotRelease)

  • BTESColdDepositLimitationHeatingOn = 0;
    (= activation for the limitation of depositing cold into the BTES system in heating mode)

  • BTESColdDepositLimitationHeatingCoolingOn = 0;
    (= activation for the limitation of depositing cold into the BTES system in combined heating and cooling mode)

  • BTESColdWithdrawLimitationCoolingOn = 0;
    (= activation for the limitation of withdrawing cold from the BTES system in cooling mode)

  • BTESColdWithdrawLimitationHeatingCoolingOn = 0;
    (= activation for the limitation of withdrawing cold from the BTES system in combined heating and cooling mode)

Depending on the strategy the user wants to apply, one or more aspects should be activated. Check which components are active in every desired strategy and activate all these components with the settings above.

The specific settings for the different strategies are the following:

  • TempHPColdSupplyMin = CoolingSP - 1;
    (= minimal temperature in the cold thermal store for activation HP active cold supply)

  • TempHPColdSupplyMax = CoolingSP +1;
    (= maximal temperature in the cold thermal store for deactivation HP active cold supply)

  • StorageHotMiddleAEHotReleaseOn = 60;
    (= temperature at the middle of the hot thermal store when the dry cooler hot release is activated, in °C)

  • StorageHotTopAEHotReleaseOff = 60;
    (= temperature at the top of the hot thermal store when the dry cooler hot release is deactivated, in °C)

  • StorageColdMiddleAEColdReleaseOn = 2;
    (= temperature at the middle of the cold thermal store when the dry cooler cold release is activated, in °C)

  • StorageColdTopAEColdReleaseOff = 2;
    (= temperature at the top of the cold thermal store when the dry cooler cold release is deactivated, in °C)

  • BTESColdDepositLimit = 9999999999999999;
    (= limited energy amount for cold deposit going in the BTES system, if this amount is crossed cold deposit won’t be allowed until the following year, in kWh)

  • BTESColdWithdrawLimit = 9999999999999999;
    (= limited energy amount for cold withdraw going out of the BTES system, if this amount is crossed cold withdraw won’t be allowed until the following year, in kWh)

  • AEColdDepositLimit = 9999999999999999;
    (= limited energy amount for cold deposit by the dry cooler, if this amount is crossed the dry cooler won’t be allowed to deposit cold anymore until the following year, in kWh)

  • AEColdWithdrawLimit = 9999999999999999;
    (= limited energy amount for cold withdraw by the dry cooler, if this amount is crossed the dry cooler won’t be allowed to withdraw cold anymore until the following year, in kWh)

  • HPActiveColdDepositLimit = 9999999999999999;
    (= limited energy amount for active cold deposit by the heat pump, if this amount is crossed the heat pump won’t be allowed to actively deposit cold anymore until the following year, in kWh)

Notices/Remarks

  • The system can be further optimised by doing sensitivity studies. For instance, a sensitivity study can be done for the size of the storage vessel or the thermal power of the HP and/or BTES system. To change the thermal power, the user should change the power spread found in the hybrid production configuration BC and/or the production BC’s. More information about hybrid production configurations and production BC’s can be found in Hybrid production Heating , Production Heating , Geothermal energy storage templates , Ambient exchange .

  • The user can change the design temperatures, thermal power, end units, etc. Keep in mind that the controls have to be changed as well. This can be done by changing the “settings” in the programmable controller which are listed in the top of the code. After changing the settings, the correct operation has to be checked again. The user should only change the “settings” and nothing else in the code to make sure the correct control strategy is still valid. If the user wants to change the control strategy, please contact our support team.

  • If the user changes the power of the end-units the thermal capacity of the boiler, chiller and heat pump doesn’t change automatically. The user should implement a correct capacity corresponded with the thermal power of the production units.

  • There are default COP and power tables for the heat pump, but these can be changed by the user.

  • The user can alter the template by deleting everything that’s not applicable in their case, but the basic components mentioned in the chapter “Working principle” still have to be there. The basic components are needed to make sure the control strategy is still valid. If the user deletes parts of the system, the control lines should be deleted as well. Otherwise, the system will give an error saying there are nodes not connected.

Geothermal energy storage systems are complex. If there are any more questions, please contact our support team.

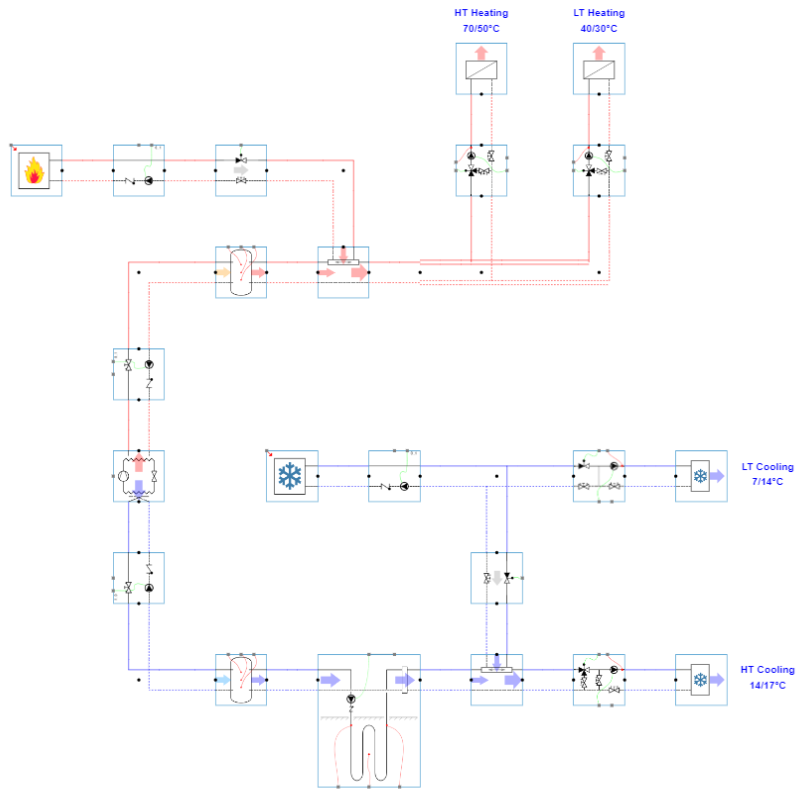
HT cooling + HT and LT heating separate

image-20191129-095154.png

This template is the same as the previous template “BTES 1.0 - LT heating + HT cooling” except for the additional HT heating. The HT heating required is only supplied by the boiler, not by the heat pump.

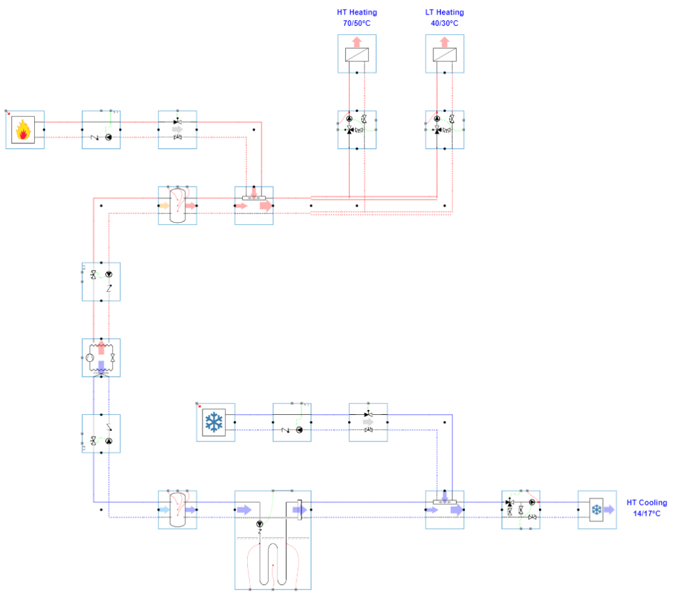
HT cooling + HT and LT heating together

image-20191129-095033.png

This template is the same as the previous template “BTES 1.0 - LT heating + HT cooling” except for the additional HT heating. The HT heating required is both supplied by the heat pump as the boiler. This template is similar to the previous template “HT cooling + HT and LT heating separate”. The most optimal configuration between these two depends on the situation and should be simulated. If the return temperature of the HT heating is low enough for the heat pump, it might increase the contribution of the heat pump by combining the HT and LT heating.

LT heating + LT and HT cooling separate

image-20191129-094847.png

This template is the same as the previous template “BTES 1.0 - LT heating + HT cooling” except for the additional LT cooling. The LT cooling required is only supplied by the chiller, not by the BTES system or heat pump.

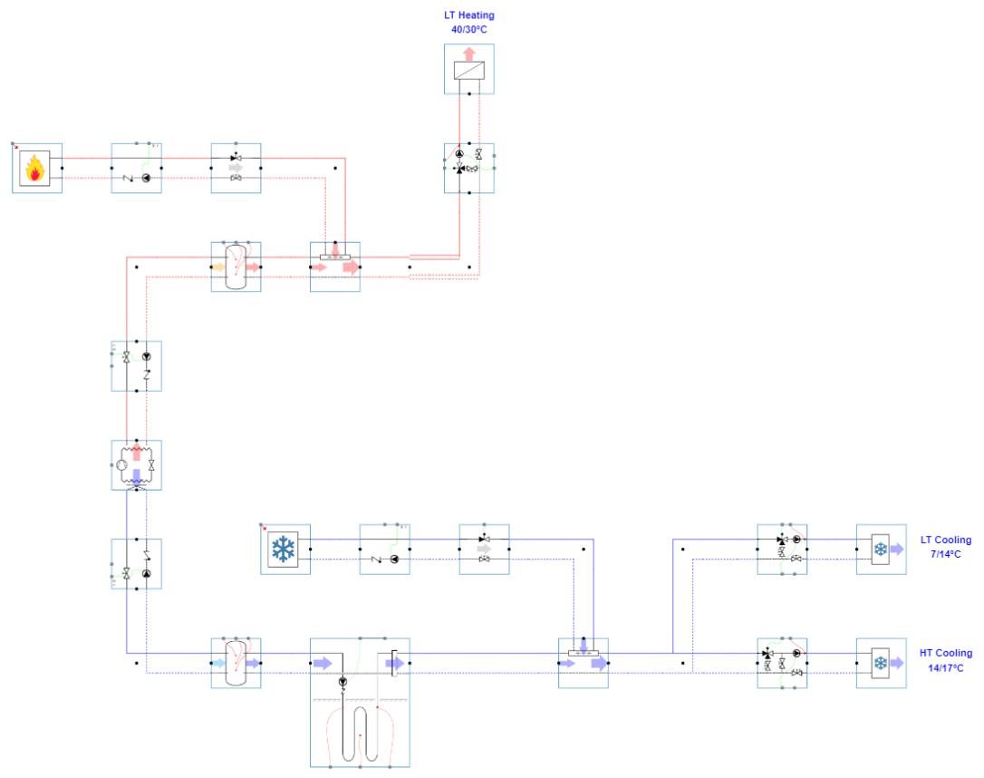
LT heating + LT and HT cooling together

image-20191129-094740.png

This template is the same as the previous template “BTES 1.0 - LT heating + HT cooling” except for the additional LT cooling. The LT cooling required is both supplied by the BTES system as the chiller. This template is similar to the previous template “LT heating + LT and HT cooling separate”. The most optimal configuration between these two depends on the situation and should be simulated. If the return temperature of the LT cooling is high enough for the BTES system, it might increase the contribution of the BTES by combining the LT and HT cooling.

HT and LT heating separate + LT and HT cooling separate

image-20191129-094505.png

This template is a combination of “HT cooling + HT and LT heating separate” and “LT heating + LT and HT cooling separate”.

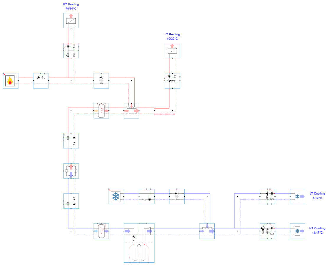
HT and LT heating together + LT and HT cooling separate

image-20191129-093711.png

This template is a combination of “HT cooling + HT and LT heating together” and “LT heating + LT and HT cooling separate”.

HT and LT heating separate + LT and HT cooling together

image-20191129-094314.png

This template is a combination of “HT cooling + HT and LT heating separate” and “LT heating + LT and HT cooling together”.

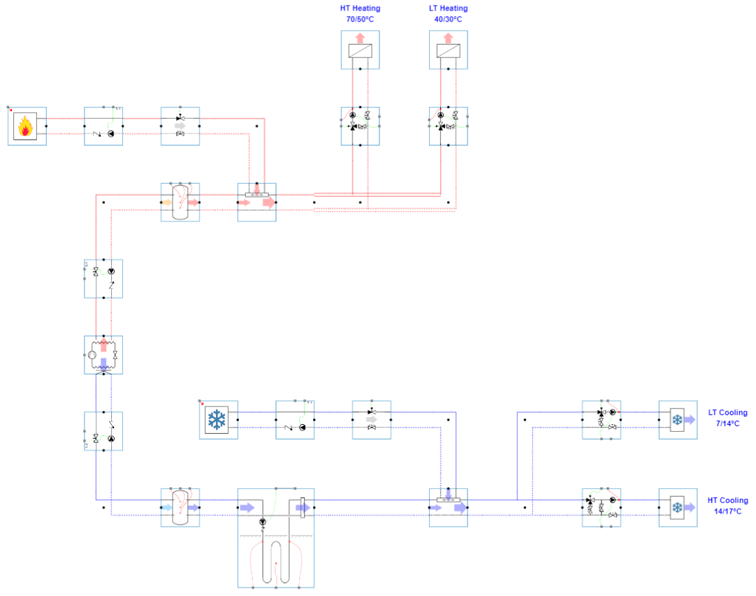
HT and LT heating together + LT and HT cooling together

image-20191129-092343.png

This template is a combination of “HT cooling + HT and LT heating together” and “LT heating + LT and HT cooling together”.