Breadcrumbs

District Heating

Introduction

These BCs are, as the name suggests, typically used in the design of District Heating (DH) schemes.

A District Heating plant designer often wants to focus on the plant room and does not want to go into too much detail on the secondary side of the plant room.
In some cases, detailed information about the secondary side is lacking, making it a difficult task to engineer the secondary side in too much detail.

Because of this, Hysopt created the ' Imposed Load Simulation' method (ILS) and the corresponding ILS building blocks. The ILS building blocks are designed to reduce the level of detail of the so-called secondary side of the plant room.

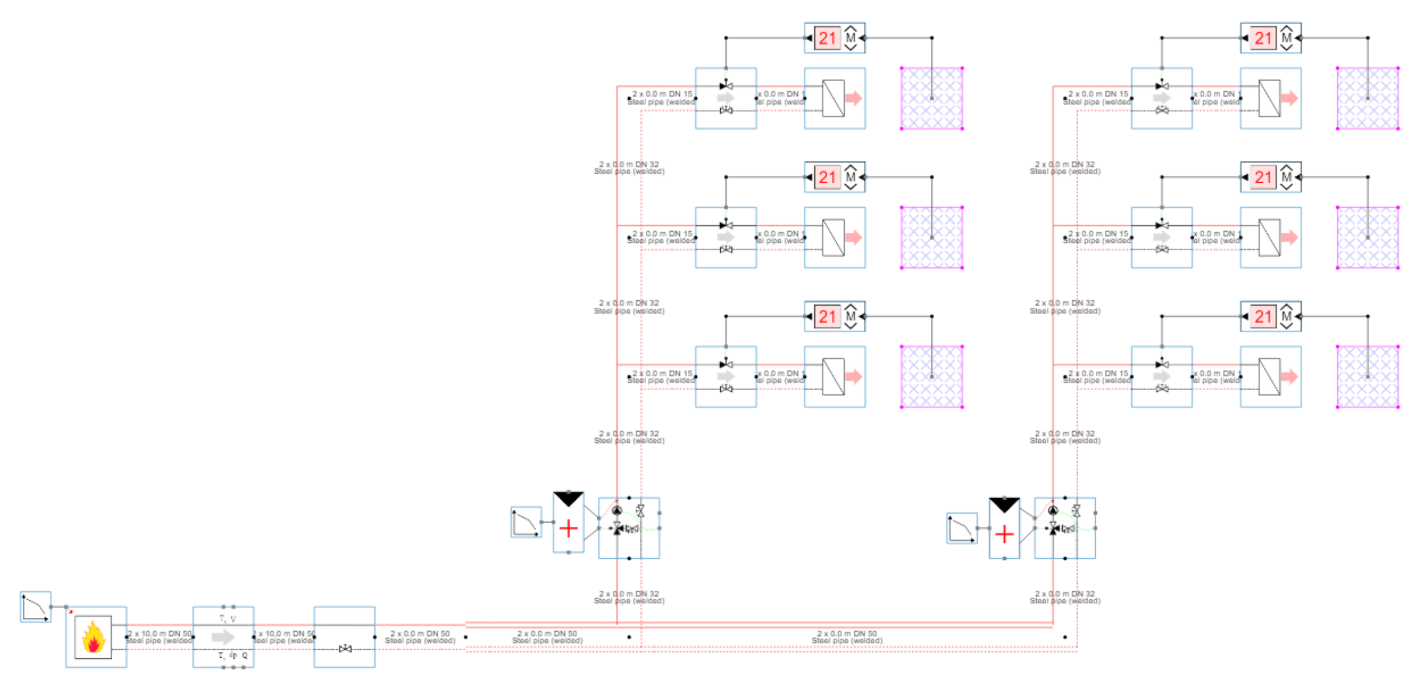
Consider for example an apartment building with six apartments. When performing the traditional conceptual study, a model as you can see below would be created. Each zone would represent an apartment. +For every zone, all parameters on the installed capacity, distribution control logic, and zonal load behavior should be filled in correctly. This can become very time-consuming when designing large scale buildings and networks. The simulation of such models would also become very time-consuming.

image2019-7-12_9-53-49.png

Using opting for an imposed load simulation, the previous model reduces itself until the model below. The ILS BCs within the District Heating library are designed to reduce the level of detail on the so-called secondary side of the plant room. As a consequence, both engineering time & simulation time will be reduced.

image2019-7-12_10-8-17.png

More information about the principles of imposed load simulation, and its difference compared to real-time simulation, can be found here: Real-Time Simulation (RTS) versus Imposed Load Simulation (ILS)

Dwelling indicator

District Heating design often uses diversity methods when calculating the necessary heat flows for Domestic Hot Water (DHW) or central heating (CH). Therefore, it's important to know the number of dwellings and their boundaries.


The Hysopt Optimiser will keep track of these dwellings in different ways. When HIUs are used within an apartment, the HIU BC will automatically be seen as the boundary of a dwelling.
In case the dwelling only needs central heating and no domestic hot water, no HIU BC will be used, and another approach must be used to indicate the boundary of a dwelling. To this end, the Optimiser provides the ‘Dwelling Indicator’ BC.

image-20230921-093404.png

This BC is only used to indicate the boundary of a dwelling and has no parameters.

The example below illustrates the working principle of the dwelling indicator. Two apartments within an apartment block are modeled. The upper apartment has CH as well as DHW and uses a HIU BC, which immediately will be seen as the boundary of the apartment. The lower apartment has only CH and therefore needs a dwelling indicator BC to indicate the boundary.


image2019-7-12_13-52-26.png

Note that, when applying a dynamic label on a pipe, the number of dwellings will be displayed.

image-20230921-100413.png

ILS Base Circuits

There are three different types of ILS BCs.

image-20230921-110937.png
image-20230921-100625.png

The BC itself has only three parameters

Number of dwellings: The amount of dwellings that are represented by the ILS BC. This parameter will have an impact on the calculated heat flows that will be propagated within the Optimiser as the flows are calculated using a diversity standard. By default, this value is set at 100.

More information on the calculations of heat flows through diversity standards can be found here: Diversity and Aggregation

Building pressure drop: The total pressure drop over the supply & return line at the primary gate of the ILS BC. By default, this value is set at 40 kPa.

Re-randomize each simulation: a function that enables you to randomise the building load in each simulation. By default, this value is turned off, and it is highly advised to keep it this way if you want to correctly analyse different simulations against each other.

Components

The BC can have only two other components:

Central heating (for one dwelling): Representing the CH design per dwelling. This component has the following parameters:

Design heat flow: The installed heat capacity within the dwelling. By default, this value is set to 1kW.

Radiator parameters: The designed temperature regime. By default, this value is set to 60/40 °C with an environment temperature of 20 °C.

Oversized: A percentage of the design heat flow that should not be taken into account when simulating the heat load. If, for example, an oversizing of 10% is given on a design flow of 1 kW per dwelling, the maximal simulated load for this dwelling will only be 0.9 kW.

Setpoint configuration: The different setpoint generators and their configuration used within the ILS BC for central heating. The default configuration is given in the figure below.

image-20230921-121732.png

As can be seen, the ILS uses different five kinds of setpoint generators, with each of them given a percentage that distributes the generators over the different dwellings.

  • Empty: No setpoint generation. The corresponding dwellings will have no heat demand.

  • Continuous: A setpoint generator that is continuously turned on. The corresponding dwellings will have a flat heat demand.

  • Unimodal: A setpoint generator that is turned on once a day. The corresponding dwellings will have a ‘high' heat demand when the setpoint is on and a 'low’ heat demand when the setpoint is off.

  • Bimodal: A setpoint generator that is turned on twice a day. The corresponding dwellings will have a ‘high' heat demand when the setpoint is on and a 'low’ heat demand when the setpoint is off.

  • Trimodal: A setpoint generator that is turned on three times a day. The corresponding dwellings will have a ‘high' heat demand when the setpoint is on and a 'low’ heat demand when the setpoint is off.

Important: Don’t forget to press the ‘Save’ button when changing the setpoint configuration. Clicking somewhere else in the model before saving will cancel the adaptations made to this parameter.

Enable heating: A parameter that allows you to disable the heat demand during simulation. By default, the heating demand is turned on.

Supply temperature: The designed supply temperature at the primary side of the heat exchanger of the BC. By default, this parameter is set to 75 °C

Return temperature: The designed return temperature at the primary side of the heat exchanger of the BC. This is an optional parameter and is, by default, set to 55 °C

UA value: A parameter for the design of the heat exchanger. The UA value is a number that describes the heat exchanger’s effectiveness, dependent on the heat exchanger material type, size and used temperatures. It is the product of the heat exchanging area and the thermal transmittance. The thermal transmittance [W/m²K] or simply the U-value is the exchanged heat divided by the temperature difference over the heat exchanger per m².

For a more detailed description of this parameter, the reader is referred to Heat exchangers (HX) .

Important: Don’t forget to press the ‘Save’ button when changing the UA value. Clicking somewhere else in the model before saving will cancel the adaptations made to this parameter.

Important: Don’t forget to lock the parameter after altering it. Otherwise, the Optimiser will calculate its own optimal UA value.

Important: This parameter cannot be locked if the return temperature is also filled in. The Optimiser requires one of both as a free variable during the ‘Compute design flows’ step.

To obtain the heat flows from the ILS BC that will be propagated further upstream, the design heat flow is multiplied by the number of dwellings and corrected with a diversity factor according to the applied diversity standard.

For a more detailed elaboration on the calculation methods of the heat flows, the reader is referred to the pages on Diversity and Aggregation and Satellite units and simultaneous flows .


Domestic hot water (for one dwelling): Representing the DHW design per dwelling. This component has the following parameters:

Domestic hot water consumption: The rate of hot water consumption per dwelling. By default, this value is set to 0.6 m³/h. It can be altered by clicking on the pencil icon. In the ‘Static’ window, the user can manually input the concurrent hot water flow rate for one dwelling. In the ‘Diversity standard’ window, the user can specify the amount and types of tapping, calculating the flow rate based on the DIN 1988-300 diversity standard for apartments.

Besides the flow rate, also the design hot & cold water temperatures can be filled in.

image-20230921-135952.png
Default values in the ‘Static’ window
image-20230921-140015.png
Default values in the ‘Diversity standard’ window

HIU parametrization: The characterization of the heat exchanger. For an in-depth description of this parameter, the reader is referred to Heat exchangers (HX) . For more information on the parametrization of a HIU in general, check Satellite units and simultaneous flows .

Tap profile: The designed flow pattern of the dwelling. It determines the design flow rate for the dwelling as the maximal required flow rate for the given tap profile.

The tap profile must be manually changed. The user can select the required tap profile from the drop-down list. By default, the M profile is selected.

image-20230921-134323.png

Enable tappings: A parameter that allows you to disable the domestic hot water load during simulation. By default, the DHW demand is turned on.

Types of ILS

Building with only heating

image-20230921-110636.png

This BC only takes central heating into account. The BC has no HIU, which results in the disappearance of the parameters ‘Supply temperature’, ‘Return temperature’ and ‘UA value’. As there is no domestic hot water, the 'Domestic hot water (for one dwelling) component is also dropped.

Building with direct HIU

image-20230921-140927.png

This BC takes both central heating and domestic hot water into account and uses a direct HIU per dwelling. The presence of a direct HIU results in the disappearance of the parameters ‘Supply temperature’, ‘Return temperature’ and ‘UA value’.

Building with indirect HIU

image-20230921-141305.png

This BC takes both central heating and domestic hot water into account and uses an indirect HIU per dwelling.