Breadcrumbs

Step 2: Drawing the model: Floor plans & P&ID

After your preparations, discussed in step 1 ( https://hysopt.atlassian.net/wiki/pages/resumedraft.action?draftId=3085336584 ), you can get started on the process of drawing in the full model, starting with the floor plans (end units) and working your way back to the energy center. This could also be done in the other direction of course.

Tip: it is very useful to give each component a name when you place it down, in the further reporting steps, this nomenclature will be a great help to save a lot of time.

Flowchart Template (7)-20220311-125329.jpg

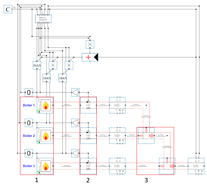
As you can see in the flow chart there are 2 distinct sections.

  1. P&ID refers to the energy center (boiler room), where usually you will be able to start drawing based on either a previous project or a template inserted from the inspiration library

  2. Floor plans refer to all the floor plans you have loaded in previously, following the pipe trajectories and end units.

Drawing the model: P&ID

It’s best to use a model from the inspiration library as a starting position that most closely relates to the installation. For example, 3 boilers in parallel can simply be chosen from the inspiration library and combined with header combinations also included in the Inspiration library.

Section 1: Boilers

image-20220311-130929.png

For this section, there is a bunch of information you can already fill in relating to these components.

  1. The boilers

    1. Rated capacity

    2. Water volume (under “Boiler Capacitance”)

    3. KV-value (if not given, this can be calculated using pressure drop at design flow, often given using a pressure drop at design flow.

  2. On/off valves KVS value

    1. If this information isn’t given you can look it up based on the pipe diameter

  3. Set the parallel production correctly .

Section 2: Low Loss header and Collector

The next section moves from the boiler connections to the collector, and the collector to the different circuits moving throughout the building.

image-20220311-133507.png

This next section has a couple of important points:

  1. The primary pump

    1. Depending on the information you can implement a pump curve, or simply a pump head for design flow. You can do this by activating the simulation layer and clicking the pencil next to the pump curve. Here you can fill in a bunch of points, based on the information received.

    2. image-20220311-133845.png
  2. The low loss header.

    1. It depends on the project itself if an LLH is placed on this specific spot, there may also be a by-pass at the collector or something similar.

    2. Remember to insert the pipe diameter and an estimated pipe length

  3. The collector

    1. Important to insert the pipe diameter

    2. Remember to also check if there is a by-pass over the collector.

  4. Distribution circuits.

    1. Most likely every circuit will have a distribution circuit placed in the energy center, either through a pump placed over all the circuits, or a pump for each circuit with some valves.

      1. You can implement the pump curves as well (in the example here you can look up the pump name online and find it)

      2. image-20220311-134934.png
    2. Three-way valve: KVS-value

    3. Balance valve: KV-value

      1. Often you will have to look up this value based on the size and the setting

Finally, you can link the final piece of the pipe to the floor plan to start the circuit in the riser.

Don’t forget to estimate the pipe lengths and implement the pipe diameters throughout the energy center.

Drawing the model: Floor plans

Drawing in the floor plans has a couple of different options but in general, the following list needs to be done.

Section 1: the end units

In the example shown we are drawing the radiators for a specific wing of a building, as you see, there is a single radiator for each room in the building, located on the outside wall. The radiators each have a thermostatic valve placed.

image-20220318-135236.png

Each radiator requires design heat flow/capacity and design temperatures to be filled in (1.), as well as information on the pressure drop of the radiator (in this case this would be 4 based upon the brand of the radiator - 3.) and the KVS-values of the radiator valve (again, for this brand, this would be KVS=1,26 & KV2=0,64).

Other types of end units could be convectors & heating batteries, which require similar information to be filled in. Another option is a heat exchanger, where the UA value should be filled in. If no information on pressure drop is given on these types of units, a standard of 20 kPa is used

Section 2: The valves

For this next section, we are looking at a part of the circuit with 3 heater batteries, each of which has a 3-way valve installed in front. The data on the heater batteries are filled in similarly to the radiators shown before. In the example shown they each have a distribution circuit placed before the heater batteries.

  1. passive dividing 3-way valve

  2. Pressure Independent Control Valve

  3. 2-way valve

image-20220321-071410.png

Each has different bits of information to be filled in, but in general, a KVS-value, minimal valve pressure loss (PICV), and KV-values of the balance valves are required to be filled in.

Note; if the distribution circuit in Hysopt shows a balance valve, which isn’t there in real life, the KV-value needs to be locked to 1000000 and the minimal pressure drop to 0 kPA, which simulates that there are no balance valves.

Section 3: The pipes & Canvas linking

Finally, all the components can be connected through piping , this can be done easily by pressing “D”.

image-20220321-072837.png

There are a couple of different things to fill in:

  1. The specific pipe type (steel, copper, epoxy, …)

  2. The pipe diameter. Important that you click the lock, otherwise Hysopt will calculate the optimal size and overwrite the diameter.

  3. The insulation is standard as perfect insulation.

  4. If there are differences between supply and return this can be clicked.

  5. At the end of drawing in the model, select all pipes and add a 20% length surplus to simulate extra pressure drops through bends and other appendages.

image-20220321-073652.png

When the canvasses are drawn, you can make all the throughout the building.

The 2D-style floor plans don’t allow for height differences, hence, a separate pipe, with a length locked, can be used to emulate the rise. In general, the height difference between levels is set at 4m but this will vary depending on the project.

image-20220401-081923.png

It is very important to choose separate names for every single link, otherwise, Hysopt will be unable to calculate the design flows.