Breadcrumbs

End units

in conceptual studies, the models will be drawn in a more simplified form, mostly because things like pump calculations are not necessary, and complete drawings simply take too long to simulate.

In this more simplified form, only 3 types of end units will be used, each with its own control strategy.

Radiators & Underfloor heating

Take the example below. This is a circuit starting from the boiler room with an active mixing arrangement followed by a lot of radiators spread out through a wing of the building, with 3-way valves placed in front. This total arrangement is almost 500kW of radiators, which is drawn in as 4 equivalent radiators (to spread out the load over multiple zones, otherwise the startup peaks would become unrealistic).

Some important values to fill in:

  1. Radiator capacity, design temperatures, and KV-values (often estimated at 20 kPa)

  2. Pump curves and KV(S)-values of the valves in the active mixing circuits.

image-20220407-063935.png

After everything has been hydraulically put in, the control strategy can be implemented.

For radiators, a zone model is used, which connects the radiators to a specific zone that will be controlled using the modulating room controller . An easy way to implement this is to toggle auto-connect (“Ctrl+Shift+A”), go to the zone library, press D and then press on the radiator. This will automatically connect a zone with the room controller to the radiator.

The modulating room controller requires some inputs to control the specific zone. Most importantly the setpoint profile, which will control the temperature in the zone based on the startup time of the building, exclusion of weekends and holiday periods.

image-20220407-072739.png

Air Handling Units

All the information on how to build the following controls strategy can be found in this document.

Air handling heating coi…

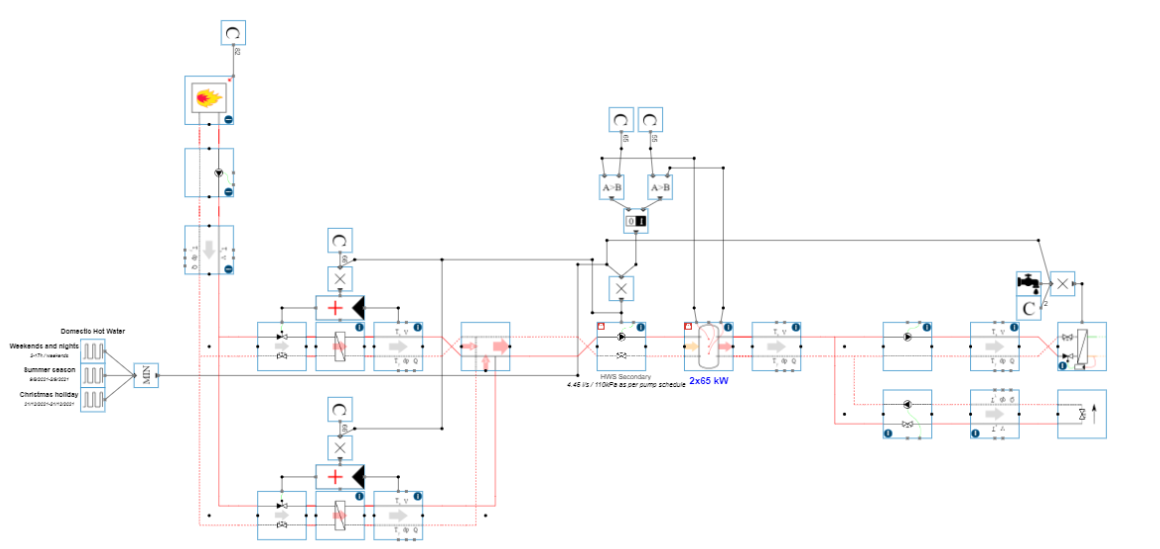
Domestic Hot Water

DHW is the most complex of the three and can vary tremendously based on what is installed. Some examples are listed here, each of which requires specific controls.

  • Only buffer vessel

  • buffer vessel with a heat exchanger in the vessel

  • Heat exchanger outside of the buffer vessel

The model shown below is the third variant, with parallel heat exchangers, a single buffer vessel and a recirculation line.

image-20220407-123022.png

There are 3 important points of control strategy needed here:

  1. The valve in front of the heat exchangers is controlled to a temperature secondary of the heat exchanger

  2. the pump is a 2-point control for temperature control in the buffer vessel.

  3. The DHW is connected through an HIU connection, where the eco tap profile is used to simulate a load.

Important note; temperature control in these vessels should account for legionella.