Breadcrumbs

Capacity controlled Air Handling Units

The following page describes a possible control strategy used for Air Handling Units, which will control the capacity of the AHU, based on the outside temperature.

The control strategy consists of a few different sections:

image-20220503-055328.png


  1. The unit itself, with correlating valve and pipes connecting to the rest of the circuit.

  2. Transformation W to kW from the AHU

  3. Capacity control of the AHU

  4. Activation of the AHU







The strategy itself works by matching the capacity of the unit, to a capacity based upon the outside air temperature. The colder it is outside, the more the AHU will have to work. When there is no demand active for the heating (or cooling) of an AHU, the PI-controller will be deactivated and close the valve.

Let’s now look more in-depth at this control strategy and explain the different nuances step-by-step.

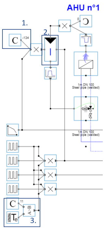
1. The unit itself

The first step to drawing any control strategy for an end unit is drawing in the end unit itself, complete with correlating valve (depending on the actual installation, going from 3-way to PICV) and connecting the pumps. At the top of the AHU, there is a control connection, heat flow, which will measure the heat flow given out by the unit at a specific point in time, however, the value is in W, we will be converting this to kW in the next step.

image-20220503-055805.png

2. Transformation W to kW for the AHU

First, place a low pass filter with 30s time constants, to filter out extreme peaks in the installation, after which the signal is connected to a multiplier with a 0.001 constant.

image-20220503-062132.png
image-20220503-062521.png

3. Capacity control of the AHU

The kW signal is then connected to a PI-controller, which will calculate the necessary valve position to deliver the needed power by a certain outside temperature.

image-20220503-063302.png

The setpoint is based on the capacity (given as a constant of 50kW, hence, equal to the design capacity of the AHU) multiplied by a heating curve, which can be changed depending on the project.

For this specific case, the heating curve starts at 1 for 0°C and goes down to 0.1 at 20°C. Note that this is to be filled into the water temperature, the °C-unit can be ignored.

image-20220503-063755.png

The controller itself also requires some inputs to guarantee correct operation. Mainly the proportional band and repeat time. The repeat can be set to 200s, while the ideal proportional band requires to be changed to 6,5 times the max power capacity (in this case: 6,5*50=325). This value may seem random but has been decided through extensive testing in the Hysopt office to be the perfect middle ground for the P-action of the controller.

image-20220503-064921.png

The signal coming out of the PI controller is again smoothened through a low pass filter and connected to the valve itself.

4. Activation of the AHU

The final part of the control strategy deals with the activation of the unit. In this specific case, the unit is controlled based on a day/night cycle and temperature control.

image-20220503-070616.png
  1. Day/night cycle where the day is set to 1 and the night is set to 0. The remainder can be filled in as a standard setpoint generator.

  2. The unit doesn’t supply heat if the outside temperature is larger than 20°C.

These signals can be varied based on the type of AHU needed.







image-20220503-070837.png

Common questions on the AHUs

Is there an easier method when creating models with multiple AHUs?

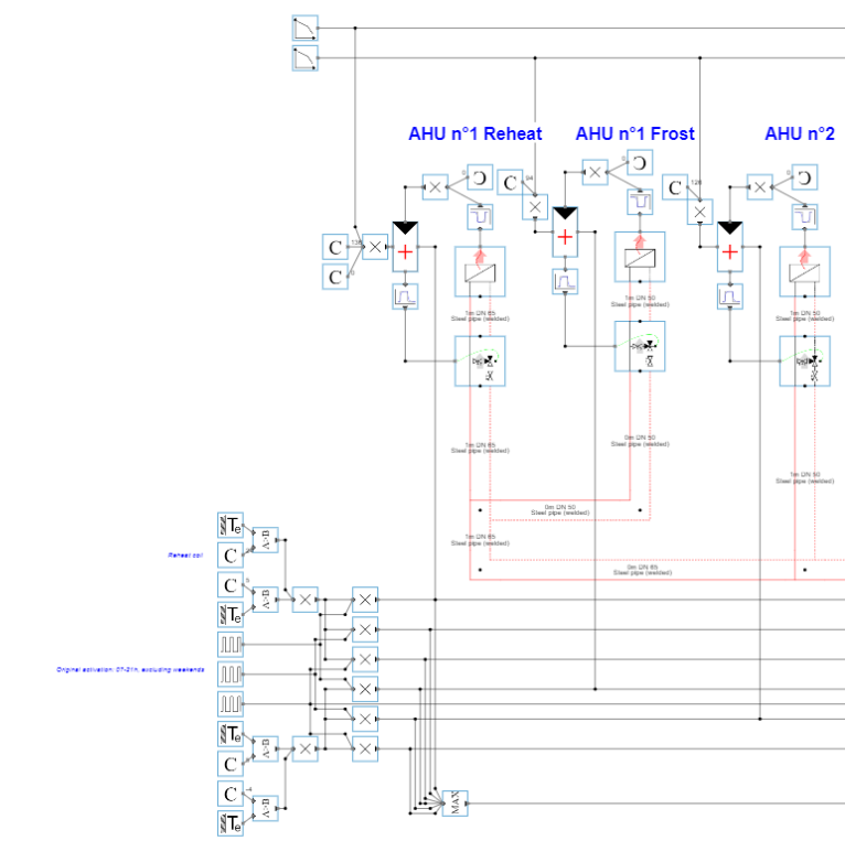
Simple answer, yes. As you can see below, it is quite easy to work with a central network that gives control throughout the entire building. When you need to make changes to the activation, or perhaps the capacity control, this is done by changing one parameter instead of every single one separately.

For this example project, the heating curve is taken out of each separate AHU and connected to each multiplier, which his own constant correlates to the capacity. As you can see, there are 2 heating curves, one for the frost coils, and the other for the reheat coils.

At the bottom left, all the activation is shown, with different temperature controls for reheat (between 5 and 24°C) and frost (between -4 and 5°C) (of course, the heating curves are correlated to these temperatures. There are also 3 different setpoint generators (this is explained in the next question), multiplied by this temperature activation to get the specific activator for the AHU, and hence connected throughout the system.

image-20220503-071551.png
After simulating for a year, I find that the peak of the installation is much larger than the reality. Why is this the case and how can I change this?

If all the AHUs are connected to a single setpoint generator (or the same generator copied throughout the model), they will go into demand at the same time, causing a gigantic peak in the installation. What is expected in real life is that AHUs will activate around the same time but not at the same time causing a more logical spread. This can also be achieved in Hysopt by splitting the AHUs up into multiple different activations, in the example 3 are used, spread by half an hour each (meaning one-third of the installations start half an hour early, one-third start at the given time, and the final third start half an hour later).

Is the control strategy done the same for cooling?

No, cooling AHUs are very similar but there are a couple of different necessary changes to make.

image-20220503-074535.png


  1. The constant, correlated to the capacity, has to be entered as a negative

  2. The PI-controller must be a negative controller

  3. The temperature activation should be changed so that it only activates above a certain threshold temperature.