Breadcrumbs

Step 5.3: Implementing Inspiration library models

In this third step, changes are made to the energy centre of the system. This step is very dependent on the goal of the specific project. How to insert existing models from the ‘Hysopt Inspiration Library’ (InspLib in short) into a model is explained here.

The inspiration library contains predesigned models that can easily be inserted into a model of an existing system. The example that will be discussed here is the addition of a heat pump to a boiler heating system, resulting in a boiler/heat pump hybrid energy centre.

Insert the InspLib model in the existing model

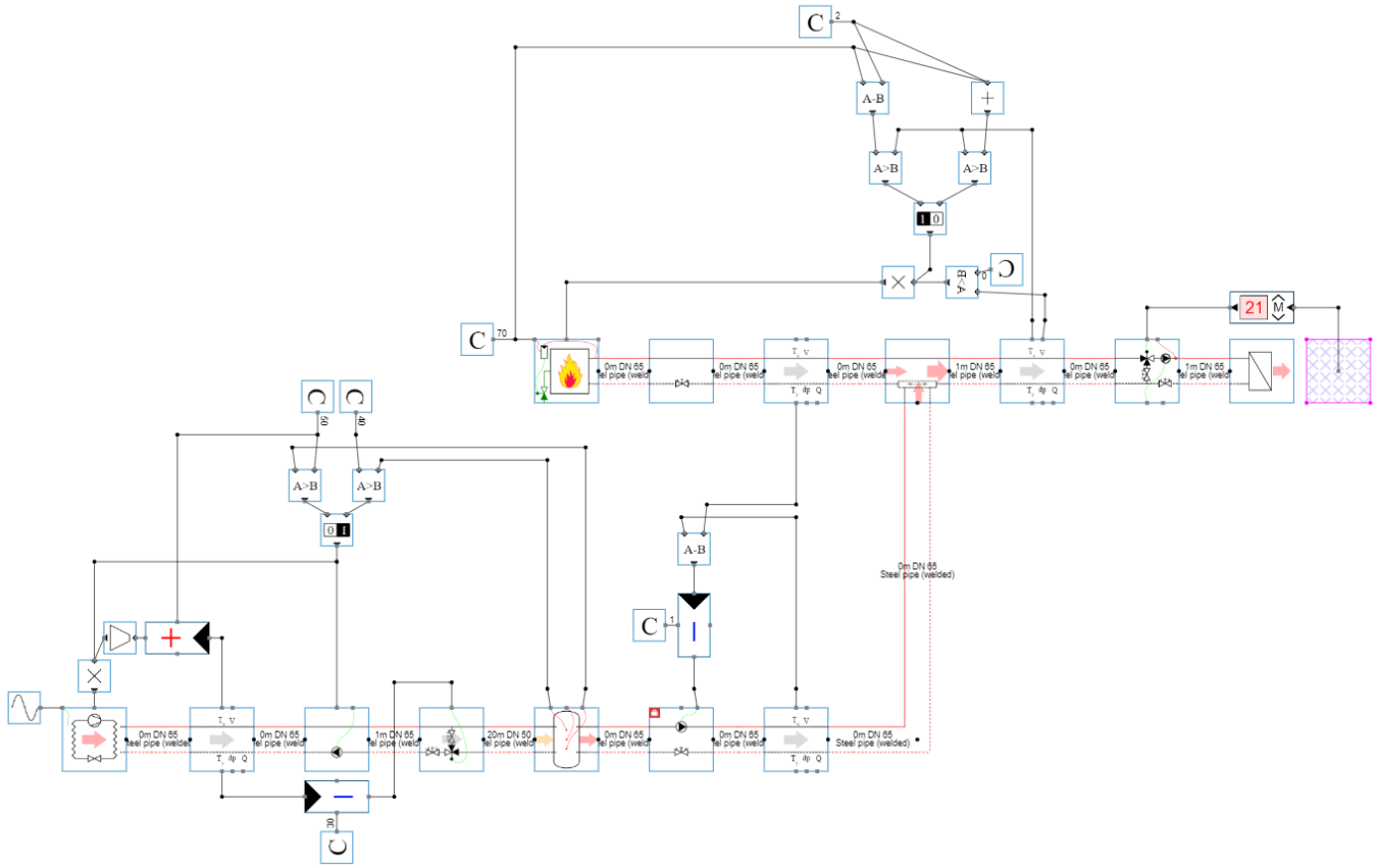
While you are in your original model, open the ‘Inspiration Library’ and search for the model that matches the project demands. In the menu on the left side, a filter can be used to efficiently find the desired configuration. By selecting both ‘boiler’ and ‘heat pump’ in the filter tab, all template models with a hybrid boiler/heat pump system are shown. There are different types of configuration (e.g. parallel, shunt in return, etc.) and different types of control (e.g. on/off, modulation, etc.). Once you found the most suitable variant, click on the ‘insert’ button. Now, the template is pasted inside your existing model. As an example, the template for the hybrid system with the heat pump connected with a reverse shunt in the return and a modulating heat pump control strategy is depicted in the figure below.

Schermafbeelding 2022-03-09 154438.png
Example InspLib template: ‘HP & Boiler - Reverse shunt in supply - HP modulation’

Merge the InspLib model with the existing model

Once the InspLib template model is inserted, the next step is to merge it with the existing model. First, delete the boiler and end units of the InspLib template. Second, insert the parallel production base circuit (a shunt connection in the example figure above) in a place where you want the heat pump to contribute. Then, change all the default temperatures, powers, capacities, etc. of the InspLib model. Make sure the parallel production base circuit (e.g. shunt connection) is configured correctly. Repeat the three Hysopt steps and verify if all parameters, temperature regimes, power propagations, etc. are correct.

Test the new hybrid model

Once all design flows and parameters are correctly set, it is time to simulate the new hybrid model. First, simulate the model for a few days or weeks to check it behaves as expected. Once everything works well, execute a one-year simulation and check whether the total space heating building load has not changed compared to the original model. This way, you check if all demanded heat can be delivered by the hybrid energy centre. Finally, analyse the contributions of the different heat sources (boiler vs. heat pump). When the contribution of the low-carbon heat source is too low, maybe consider using a different configuration from the InspLib.